Wang Rui-An, Vadlamudi Ratna K, Bagheri-Yarmand Rozita, Beuvink Iwan, Hynes Nancy E, Kumar Rakesh
Department of Molecular and Cellular Oncology, The University of Texas M.D. Anderson Cancer Center, Houston, TX 77030, USA.
J Cell Biol. 2003 May 12;161(3):583-92. doi: 10.1083/jcb.200212066. Epub 2003 May 5.
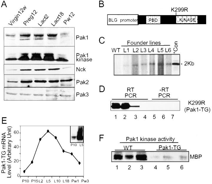
Although growth factors have been shown to influence mammary gland development, the nature of downstream effectors remains elusive. In this study, we show that the expression of p21-activated kinase (Pak)1, a serine/threonine protein kinase, is activated in mammary glands during pregnancy and lactation. By targeting an ectopic expression of a kinase-dead Pak1 mutant under the control of ovine beta-lactoglobulin promoter, we found that the mammary glands of female mice expressing kinase-dead Pak1 transgene revealed incomplete lobuloalveolar development and impaired functional differentiation. The expression of whey acidic protein and beta-casein and the amount of activated Stat5 in the nuclei of epithelial cells in transgenic mice were drastically reduced. Further analysis of the underlying mechanisms revealed that Pak1 stimulated beta-casein promoter activity in normal mouse mammary epithelial cells and also cooperated with Stat5a. Pak1 directly interacted with and phosphorylated Stat5a at Ser 779, and both COOH-terminal deletion containing Ser 779 of Stat5a and the Ser 779 to Ala mutation completely prevented the ability of Pak1 to stimulate beta-casein promoter. Mammary glands expressing inactive Pak1 exhibited a reduction of Stat5a Ser 779 phosphorylation. These findings suggest that Pak1 is required for alveolar morphogenesis and lactation function, and thus, identify novel functions of Pak1 in the mammary gland development.
尽管生长因子已被证明会影响乳腺发育,但其下游效应器的本质仍不清楚。在本研究中,我们发现丝氨酸/苏氨酸蛋白激酶p21激活激酶(Pak)1在妊娠和哺乳期的乳腺中表达被激活。通过在绵羊β-乳球蛋白启动子的控制下靶向表达激酶失活的Pak1突变体,我们发现表达激酶失活的Pak1转基因的雌性小鼠的乳腺显示出小叶腺泡发育不完全和功能分化受损。转基因小鼠上皮细胞核中乳清酸性蛋白和β-酪蛋白的表达以及激活的Stat5的量大幅减少。对潜在机制的进一步分析表明,Pak1在正常小鼠乳腺上皮细胞中刺激β-酪蛋白启动子活性,并且还与Stat5a协同作用。Pak1直接与Stat5a相互作用并在Ser 779处使其磷酸化,并且Stat5a的包含Ser 779的COOH末端缺失以及Ser 779到Ala的突变完全阻止了Pak1刺激β-酪蛋白启动子的能力。表达无活性Pak1的乳腺显示Stat5a Ser 779磷酸化减少。这些发现表明Pak1是肺泡形态发生和泌乳功能所必需的,因此,确定了Pak1在乳腺发育中的新功能。