Suppr超能文献

P物质驱动的哺乳动物脊髓前馈抑制活性。

Substance P-driven feed-forward inhibitory activity in the mammalian spinal cord.

作者信息

Nakatsuka Terumasa, Chen Meng, Takeda Daisuke, King Christopher, Ling Jennifer, Xing Hong, Ataka Toyofumi, Vierck Charles, Yezierski Robert, Gu Jianguo G

机构信息

McKnight Brain Institute, University of Florida, Gainesville, Florida 32610, USA.

出版信息

Mol Pain. 2005 Jun 29;1:20. doi: 10.1186/1744-8069-1-20.

Abstract

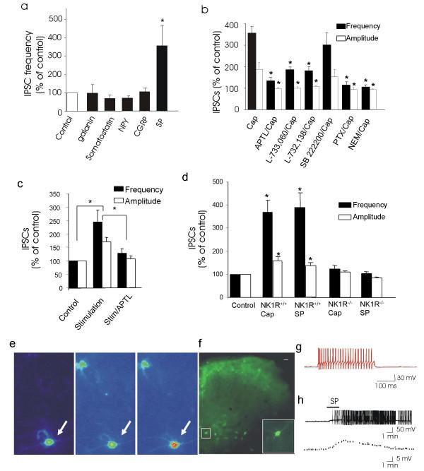
In mammals, somatosensory input activates feedback and feed-forward inhibitory circuits within the spinal cord dorsal horn to modulate sensory processing and thereby affecting sensory perception by the brain. Conventionally, feedback and feed-forward inhibitory activity evoked by somatosensory input to the dorsal horn is believed to be driven by glutamate, the principle excitatory neurotransmitter in primary afferent fibers. Substance P (SP), the prototypic neuropeptide released from primary afferent fibers to the dorsal horn, is regarded as a pain substance in the mammalian somatosensory system due to its action on nociceptive projection neurons. Here we report that endogenous SP drives a novel form of feed-forward inhibitory activity in the dorsal horn. The SP-driven feed-forward inhibitory activity is long-lasting and has a temporal phase distinct from glutamate-driven feed-forward inhibitory activity. Compromising SP-driven feed-forward inhibitory activity results in behavioral sensitization. Our findings reveal a fundamental role of SP in recruiting inhibitory activity for sensory processing, which may have important therapeutic implications in treating pathological pain conditions using SP receptors as targets.

摘要

在哺乳动物中,体感输入激活脊髓背角内的反馈和前馈抑制回路,以调节感觉处理,从而影响大脑的感觉感知。传统上,体感输入至背角所诱发的反馈和前馈抑制活动被认为是由谷氨酸驱动的,谷氨酸是初级传入纤维中的主要兴奋性神经递质。P物质(SP)是从初级传入纤维释放至背角的典型神经肽,由于其对伤害性投射神经元的作用,在哺乳动物体感系统中被视为一种致痛物质。在此我们报告,内源性SP在背角驱动一种新型的前馈抑制活动。SP驱动的前馈抑制活动持久,且具有与谷氨酸驱动的前馈抑制活动不同的时间阶段。损害SP驱动的前馈抑制活动会导致行为敏化。我们的研究结果揭示了SP在募集抑制活动以进行感觉处理中的基本作用,这可能在以SP受体为靶点治疗病理性疼痛状况方面具有重要的治疗意义。

https://cdn.ncbi.nlm.nih.gov/pmc/blobs/b730/1185563/9a8cd8e26f03/1744-8069-1-20-1.jpg

文献AI研究员

20分钟写一篇综述,助力文献阅读效率提升50倍。

立即体验

用中文搜PubMed

大模型驱动的PubMed中文搜索引擎

马上搜索

文档翻译

学术文献翻译模型,支持多种主流文档格式。

立即体验