Suppr超能文献

1990 - 2000年出生的极早早产儿的生存情况及主要神经发育障碍:一项回顾性队列研究。

Survival and major neurodevelopmental impairment in extremely low gestational age newborns born 1990-2000: a retrospective cohort study.

作者信息

Washburn Lisa K, Dillard Robert G, Goldstein Donald J, Klinepeter Kurt L, deRegnier Raye-Ann, O'Shea Thomas Michael

机构信息

Department of Pediatrics, Wake Forest University School of Medicine, Winston-Salem, NC, USA.

出版信息

BMC Pediatr. 2007 May 3;7:20. doi: 10.1186/1471-2431-7-20.

Abstract

BACKGROUND

It is important to determine if rates of survival and major neurodevelopmental impairment in extremely low gestational age newborns (ELGANs; infants born at 23-27 weeks gestation) are changing over time.

METHODS

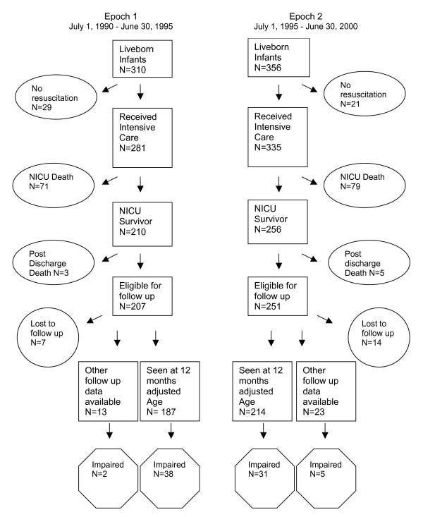
Study infants were born at 23 to 27 weeks of gestation without congenital anomalies at a tertiary medical center between July 1, 1990 and June 30, 2000, to mothers residing in a thirteen-county region in North Carolina. Outcomes at one year adjusted age were compared for two epochs of birth: epoch 1, July 1, 1990 to June 30, 1995; epoch 2, July 1, 1995 to June 30, 2000. Major neurodevelopmental impairment was defined as cerebral palsy, Bayley Scales of Infant Development Mental Developmental Index more than two standard deviations below the mean, or blindness.

RESULTS

Survival of ELGANs, as a percentage of live births, was 67% [95% confidence interval: (61, 72)] in epoch 1 and 71% (65, 75) in epoch 2. Major neurodevelopmental impairment was present in 20% (15, 27) of survivors in epoch 1 and 14% (10, 20) in epoch 2. When adjusted for gestational age, survival increased [odds ratio 1.5 (1.0, 2.2), p = .03] and major neurodevelopmental impairment decreased [odds ratio 0.54 (0.31, 0.93), p = .02] from epoch 1 to epoch 2.

CONCLUSION

The probability of survival increased while that of major neurodevelopmental impairment decreased during the 1990's in this regionally based sample of ELGANs.

摘要

背景

确定极低孕周新生儿(ELGANs;妊娠23 - 27周出生的婴儿)的生存率和主要神经发育障碍率是否随时间变化很重要。

方法

研究对象为1990年7月1日至2000年6月30日在北卡罗来纳州一个拥有13个县的地区居住的母亲所生的、在一家三级医疗中心妊娠23至27周出生且无先天性异常的婴儿。比较两个出生时期一岁矫正年龄时的结局:时期1,1990年7月1日至1995年6月30日;时期2,1995年7月1日至2000年6月30日。主要神经发育障碍定义为脑瘫、贝利婴儿发育量表智力发育指数低于均值两个标准差以上或失明。

结果

ELGANs的生存率,以活产儿的百分比计,在时期1为67% [95%置信区间:(61, 72)],在时期2为71% (65, 75)。主要神经发育障碍在时期1的幸存者中占20% (15, 27),在时期2中占14% (10, 20)。调整孕周后,从时期1到时期2,生存率增加[优势比1.5 (1.0, 2.2),p = .03],主要神经发育障碍减少[优势比0.54 (0.31, 0.93),p = .02]。

结论

在这个基于地区的ELGANs样本中,20世纪90年代生存率增加而主要神经发育障碍率降低。

https://cdn.ncbi.nlm.nih.gov/pmc/blobs/da56/1876228/f33d49b24d2b/1471-2431-7-20-1.jpg

文献AI研究员

20分钟写一篇综述,助力文献阅读效率提升50倍。

立即体验

用中文搜PubMed

大模型驱动的PubMed中文搜索引擎

马上搜索

文档翻译

学术文献翻译模型,支持多种主流文档格式。

立即体验