Suppr超能文献

树突状细胞中α-防御素 1-3 的产生增加与 HIV 感染者疾病进展缓慢有关。

Increased alpha-defensins 1-3 production by dendritic cells in HIV-infected individuals is associated with slower disease progression.

机构信息

Service of Immunology, Hospital Clínic de Barcelona, Barcelona, Spain.

出版信息

PLoS One. 2010 Feb 25;5(2):e9436. doi: 10.1371/journal.pone.0009436.

Abstract

BACKGROUND

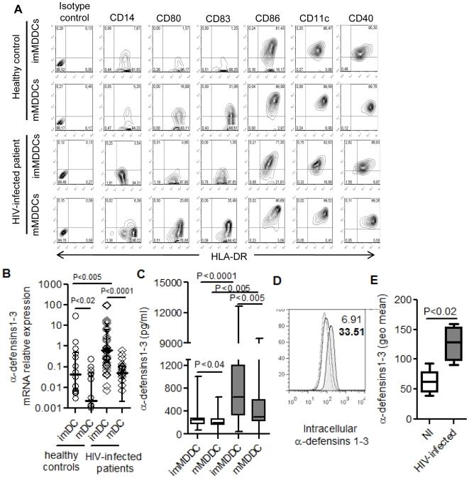
Defensins are natural endogenous antimicrobial peptides with potent anti-HIV activity and immuno-modulatory effects. We recently demonstrated that immature dendritic cells (DC) produce alpha-defensins1-3 and that alpha-defensins1-3 modulate DC generation and maturation. Since DC-HIV interaction plays a critical role during the first steps of HIV infection, we investigated the possible impact of alpha-defensins1-3 production by DC on disease progression.

METHODOLOGY/PRINCIPAL FINDINGS: Monocyte-derived DC (MDDC) were analyzed comparatively in healthy controls (HC) and HIV-infected patients, including untreated "elite" and "viremic" controllers, untreated viremic non-controllers and antiretroviral-treated patients. We found that production of alpha-defensins1-3 was significantly increased in MDDC from HIV-infected patients versus HC, and this increase was mainly due to that observed in controllers, while in non-controllers the increase was not statistically significant (controllers vs. HC, p<0.005; controllers vs. non-controllers p<0.05). Secreted alpha-defensins1-3 by immature MDDC positively correlated with CD4 T cell counts in controllers, but not in non-controllers. Moreover, independently of their clinical classification, HIV-infected patients with higher alpha-defensins1-3 secretion by immature MDDC showed slower disease progression, measured as no decrease in the number of CD4+ T-cells below 350 cell/mm(3), lower increase of plasma viral load and no initiation of treatment over time. Plasma alpha-defensins1-3 levels lacked any relationship with immunologic and virologic parameters.

CONCLUSIONS/SIGNIFICANCE: High production of alpha-defensins1-3 by immature DCs appears as a host protective factor against progression of HIV-1 infection, suggesting potential diagnostic, therapeutic and preventive implications. This protective effect may arise from the activity of alpha-defensins1-3 to damage the virions prior and/or after their internalization by immature DC, and hence favoring a more efficient viral processing and presentation to HIV-specific CD4+ T cells, without or with a minor rate of transmission of infectious HIV-1 virions.

摘要

背景

防御素是天然的内源性抗菌肽,具有强大的抗 HIV 活性和免疫调节作用。我们最近证明,未成熟的树突状细胞(DC)产生α-防御素 1-3,而α-防御素 1-3 调节 DC 的生成和成熟。由于 DC-HIV 的相互作用在 HIV 感染的最初步骤中起着关键作用,我们研究了 DC 产生α-防御素 1-3 对疾病进展的可能影响。

方法/主要发现:比较分析了健康对照组(HC)和 HIV 感染者(包括未经治疗的“精英”和“病毒血症”控制器、未经治疗的病毒血症非控制器和抗逆转录病毒治疗患者)的单核细胞来源的树突状细胞(MDDC)。我们发现,与 HC 相比,HIV 感染者的 MDDC 中α-防御素 1-3 的产生明显增加,这种增加主要归因于控制器,而非控制器的增加则没有统计学意义(控制器与 HC,p<0.005;控制器与非控制器,p<0.05)。不成熟的 MDDC 分泌的α-防御素 1-3 与控制器中 CD4+T 细胞计数呈正相关,但在非控制器中则没有相关性。此外,无论其临床分类如何,HIV 感染者中不成熟 MDDC 分泌的α-防御素 1-3 水平较高,表明疾病进展较慢,表现为 CD4+T 细胞数量没有下降到 350 个细胞/mm3 以下,血浆病毒载量增加较少,并且随着时间的推移没有开始治疗。血浆α-防御素 1-3 水平与免疫和病毒学参数均无任何关系。

结论/意义:不成熟的 DC 产生的α-防御素 1-3 似乎是宿主对抗 HIV-1 感染进展的保护因素,提示其具有潜在的诊断、治疗和预防意义。这种保护作用可能源于α-防御素 1-3 在病毒被未成熟的 DC 内化之前和/或之后对其造成损害,从而有利于更有效地处理和呈递 HIV 特异性 CD4+T 细胞,而不会或仅以较小的比例传播具有感染性的 HIV-1 病毒。

https://cdn.ncbi.nlm.nih.gov/pmc/blobs/1a64/2828484/c475cad3e99f/pone.0009436.g001.jpg

文献AI研究员

20分钟写一篇综述,助力文献阅读效率提升50倍。

立即体验

用中文搜PubMed

大模型驱动的PubMed中文搜索引擎

马上搜索

文档翻译

学术文献翻译模型,支持多种主流文档格式。

立即体验