Max Planck Institute for Experimental Medicine, 37075 Göttingen, Germany.
J Cell Biol. 2010 Apr 19;189(2):223-32. doi: 10.1083/jcb.200911018.
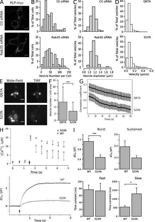
Oligodendrocytes secrete vesicles into the extracellular space, where they might play a role in neuron-glia communication. These exosomes are small vesicles with a diameter of 50-100 nm that are formed within multivesicular bodies and are released after fusion with the plasma membrane. The intracellular pathways that generate exosomes are poorly defined. Because Rab family guanosine triphosphatases (GTPases) together with their regulators are important membrane trafficking organizers, we investigated which Rab GTPase-activating proteins interfere with exosome release. We find that TBC1D10A-C regulate exosome secretion in a catalytic activity-dependent manner. We show that Rab35 is the target of TBC1D10A-C and that the inhibition of Rab35 function leads to intracellular accumulation of endosomal vesicles and impairs exosome secretion. Rab35 localizes to the surface of oligodendroglia in a GTP-dependent manner, where it increases the density of vesicles, suggesting a function in docking or tethering. These findings provide a basis for understanding the biogenesis and function of exosomes in the central nervous system.
少突胶质细胞将囊泡分泌到细胞外间隙,在那里它们可能在神经元-胶质细胞通讯中发挥作用。这些外泌体是直径为 50-100nm 的小囊泡,在多泡体(multivesicular bodies)内形成,并在与质膜融合后释放。产生外泌体的细胞内途径尚未明确。由于 Rab 家族鸟嘌呤核苷酸三磷酸酶(GTPases)及其调节剂是重要的膜运输组织者,我们研究了哪些 Rab GTPase 激活蛋白干扰外泌体的释放。我们发现 TBC1D10A-C 以催化活性依赖的方式调节外泌体的分泌。我们表明 Rab35 是 TBC1D10A-C 的靶标,抑制 Rab35 功能会导致内体囊泡在细胞内积累,并损害外泌体的分泌。Rab35 以 GTP 依赖性方式定位于少突胶质细胞表面,增加囊泡的密度,提示其在对接或锚定中发挥作用。这些发现为理解中枢神经系统中外泌体的生物发生和功能提供了基础。