Suppr超能文献

组合开发用于人类多能干细胞克隆生长的生物材料。

Combinatorial development of biomaterials for clonal growth of human pluripotent stem cells.

机构信息

Department of Chemical Engineering, Massachusetts Institute of Technology, 77 Massachusetts Avenue, Cambridge, Massachusetts 02139, USA.

出版信息

Nat Mater. 2010 Sep;9(9):768-78. doi: 10.1038/nmat2812. Epub 2010 Aug 22.

Abstract

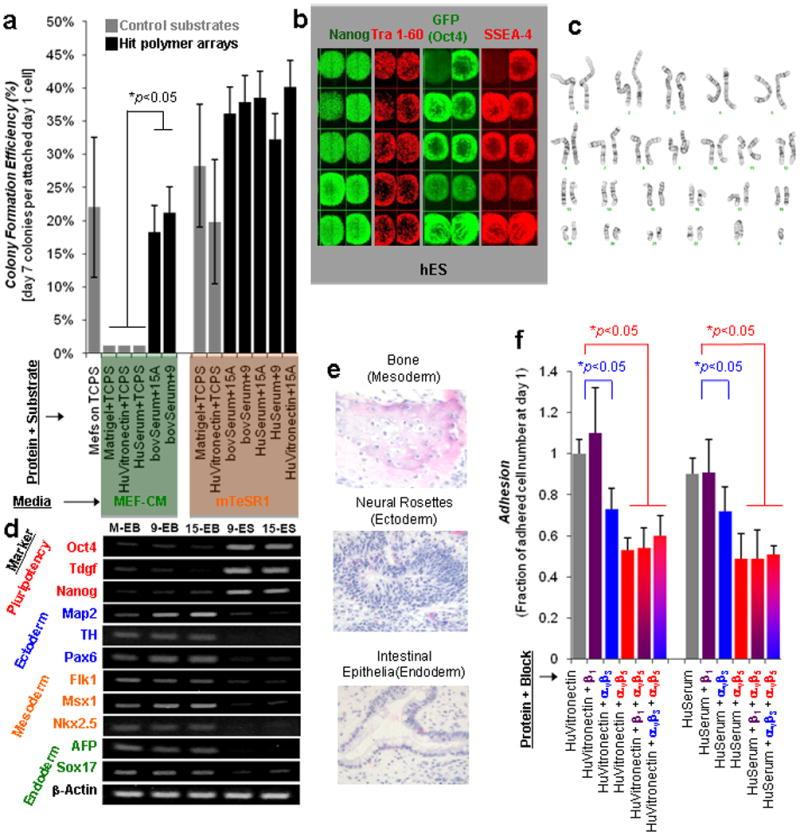
Both human embryonic stem cells and induced pluripotent stem cells can self-renew indefinitely in culture; however, present methods to clonally grow them are inefficient and poorly defined for genetic manipulation and therapeutic purposes. Here we develop the first chemically defined, xeno-free, feeder-free synthetic substrates to support robust self-renewal of fully dissociated human embryonic stem and induced pluripotent stem cells. Material properties including wettability, surface topography, surface chemistry and indentation elastic modulus of all polymeric substrates were quantified using high-throughput methods to develop structure-function relationships between material properties and biological performance. These analyses show that optimal human embryonic stem cell substrates are generated from monomers with high acrylate content, have a moderate wettability and employ integrin alpha(v)beta(3) and alpha(v)beta(5) engagement with adsorbed vitronectin to promote colony formation. The structure-function methodology employed herein provides a general framework for the combinatorial development of synthetic substrates for stem cell culture.

摘要

人胚胎干细胞和诱导多能干细胞均可在培养中无限自我更新;然而,目前用于克隆培养的方法在遗传操作和治疗目的方面效率低下且定义不明确。在这里,我们开发了第一种化学定义、无动物成分、无饲养层的合成底物,可支持完全解离的人胚胎干细胞和诱导多能干细胞的强大自我更新。使用高通量方法对所有聚合物底物的润湿性、表面形貌、表面化学和压痕弹性模量等材料特性进行定量,以建立材料特性与生物学性能之间的结构-功能关系。这些分析表明,高丙烯酰胺含量的单体可生成最佳的人胚胎干细胞底物,具有适度的润湿性,并利用整合素 α(v)β(3)和 α(v)β(5)与吸附的 vitronectin 结合,促进集落形成。本文中采用的结构-功能方法为用于干细胞培养的合成底物的组合开发提供了一个通用框架。

https://cdn.ncbi.nlm.nih.gov/pmc/blobs/f5d7/3388774/1614d0f5b6d1/nihms216987f1.jpg

文献AI研究员

20分钟写一篇综述,助力文献阅读效率提升50倍。

立即体验

用中文搜PubMed

大模型驱动的PubMed中文搜索引擎

马上搜索

文档翻译

学术文献翻译模型,支持多种主流文档格式。

立即体验