Department of Toxicogenetics, Leiden University Medical Center, Leiden 2300RC, Netherlands.
J Cell Biol. 2010 Sep 6;190(5):741-9. doi: 10.1083/jcb.201001048. Epub 2010 Aug 30.
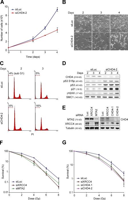
Cells respond to ionizing radiation (IR)-induced DNA double-strand breaks (DSBs) by orchestrating events that coordinate cell cycle progression and DNA repair. How cells signal and repair DSBs is not yet fully understood. A genome-wide RNA interference screen in Caenorhabditis elegans identified egr-1 as a factor that protects worm cells against IR. The human homologue of egr-1, MTA2 (metastasis-associated protein 2), is a subunit of the nucleosome-remodeling and histone deacetylation (NuRD) chromatin-remodeling complex. We show that knockdown of MTA2 and CHD4 (chromodomain helicase DNA-binding protein 4), the catalytic subunit (adenosine triphosphatase [ATPase]) of NuRD, leads to accumulation of spontaneous DNA damage and increased IR sensitivity. MTA2 and CHD4 accumulate in DSB-containing chromatin tracks generated by laser microirradiation. Directly at DSBs, CHD4 stimulates RNF8/RNF168-dependent formation of ubiquitin conjugates to facilitate the accrual of RNF168 and BRCA1. Finally, we show that CHD4 promotes DSB repair and checkpoint activation in response to IR. Thus, the NuRD chromatin-remodeling complex is a novel regulator of DNA damage responses that orchestrates proper signaling and repair of DSBs.
细胞通过协调细胞周期进程和 DNA 修复来应对电离辐射 (IR) 诱导的 DNA 双链断裂 (DSB)。细胞如何发出信号和修复 DSB 尚不完全清楚。在秀丽隐杆线虫中的全基因组 RNA 干扰筛选中,鉴定出 egr-1 是一种保护线虫细胞免受 IR 损伤的因素。egr-1 的人类同源物 MTA2(转移相关蛋白 2)是核小体重塑和组蛋白去乙酰化 (NuRD) 染色质重塑复合物的一个亚基。我们表明,MTA2 和 CHD4(染色质螺旋酶 DNA 结合蛋白 4)的敲低导致自发 DNA 损伤的积累和增加的 IR 敏感性。MTA2 和 CHD4 在激光微照射产生的含有 DSB 的染色质轨迹中积累。在 DSB 处,CHD4 刺激 RNF8/RNF168 依赖性泛素缀合物的形成,以促进 RNF168 和 BRCA1 的积累。最后,我们表明 CHD4 促进 DSB 修复和检查点激活以响应 IR。因此,NuRD 染色质重塑复合物是 DNA 损伤反应的新型调节剂,协调 DSB 的适当信号转导和修复。