Department of Biology, Innovative Biotechnologies Interdepartmental Research Center, University of Padova, 35122 Padova, Italy.
J Cell Biol. 2010 Oct 4;191(1):101-13. doi: 10.1083/jcb.201001136.
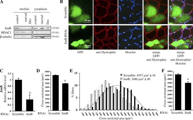
The size of skeletal muscle cells is precisely regulated by intracellular signaling networks that determine the balance between overall rates of protein synthesis and degradation. Myofiber growth and protein synthesis are stimulated by the IGF-1/Akt/mammalian target of rapamycin (mTOR) pathway. In this study, we show that the transcription factor JunB is also a major determinant of whether adult muscles grow or atrophy. We found that in atrophying myotubes, JunB is excluded from the nucleus and that decreasing JunB expression by RNA interference in adult muscles causes atrophy. Furthermore, JunB overexpression induces hypertrophy without affecting satellite cell proliferation and stimulated protein synthesis independently of the Akt/mTOR pathway. When JunB is transfected into denervated muscles, fiber atrophy is prevented. JunB blocks FoxO3 binding to atrogin-1 and MuRF-1 promoters and thus reduces protein breakdown. Therefore, JunB is important not only in dividing populations but also in adult muscle, where it is required for the maintenance of muscle size and can induce rapid hypertrophy and block atrophy.
骨骼肌细胞的大小是由细胞内信号网络精确调节的,这些信号网络决定了蛋白质合成和降解的总体速率之间的平衡。肌纤维的生长和蛋白质合成受 IGF-1/Akt/雷帕霉素靶蛋白 (mTOR) 途径的刺激。在这项研究中,我们表明转录因子 JunB 也是决定成年肌肉生长或萎缩的主要因素。我们发现,在萎缩的肌管中,JunB 被排除在核外,并且通过 RNA 干扰在成年肌肉中降低 JunB 的表达会导致萎缩。此外,JunB 的过表达诱导肥大而不影响卫星细胞的增殖,并独立于 Akt/mTOR 途径刺激蛋白质合成。当 JunB 转染到去神经的肌肉中时,纤维萎缩被阻止。JunB 阻止 FoxO3 与 atrogin-1 和 MuRF-1 启动子结合,从而减少蛋白质分解。因此,JunB 不仅在分裂细胞中很重要,在成年肌肉中也很重要,它是维持肌肉大小所必需的,并且可以诱导快速肥大并阻止萎缩。