Institute for Cancer Genetics, Columbia University, New York, New York, USA.
Nat Med. 2010 Nov;16(11):1321-7. doi: 10.1038/nm.2246. Epub 2010 Oct 24.
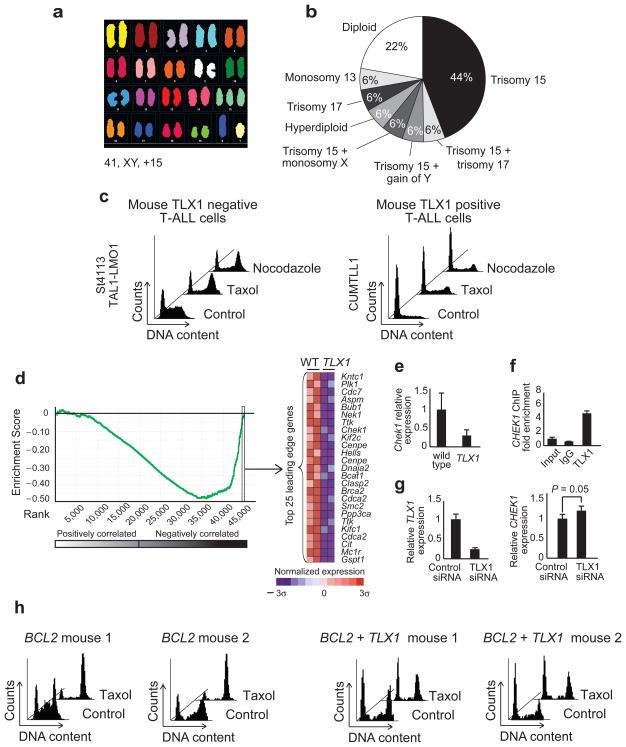
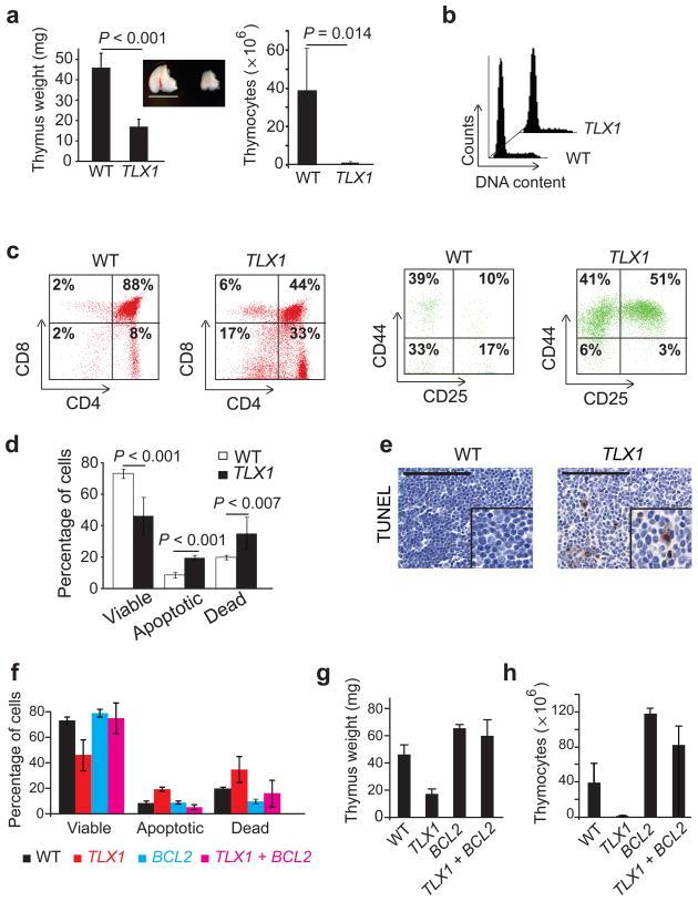
The TLX1 oncogene (encoding the transcription factor T cell leukemia homeobox protein-1) has a major role in the pathogenesis of T cell acute lymphoblastic leukemia (T-ALL). However, the specific mechanisms of T cell transformation downstream of TLX1 remain to be elucidated. Here we show that transgenic expression of human TLX1 in mice induces T-ALL with frequent deletions and mutations in Bcl11b (encoding B cell leukemia/lymphoma-11B) and identify the presence of recurrent mutations and deletions in BCL11B in 16% of human T-ALLs. Most notably, mouse TLX1 tumors were typically aneuploid and showed a marked defect in the activation of the mitotic checkpoint. Mechanistically, TLX1 directly downregulates the expression of CHEK1 (encoding CHK1 checkpoint homolog) and additional mitotic control genes and induces loss of the mitotic checkpoint in nontransformed preleukemic thymocytes. These results identify a previously unrecognized mechanism contributing to chromosomal missegregation and aneuploidy active at the earliest stages of tumor development in the pathogenesis of cancer.
TLX1 癌基因(编码 T 细胞白血病同源盒蛋白-1)在 T 细胞急性淋巴细胞白血病(T-ALL)的发病机制中起主要作用。然而,TLX1 下游的 T 细胞转化的具体机制仍有待阐明。在这里,我们展示了在小鼠中转基因表达人 TLX1 可诱导 T-ALL,并且 Bcl11b(编码 B 细胞白血病/淋巴瘤-11B)频繁缺失和突变,并在 16%的人类 T-ALL 中发现 BCL11B 存在反复突变和缺失。最值得注意的是,小鼠 TLX1 肿瘤通常是非整倍体,并显示有丝分裂检查点激活的明显缺陷。从机制上讲,TLX1 直接下调 CHEK1(编码 CHK1 检查点同源物)和其他有丝分裂控制基因的表达,并在非转化性前白血病胸腺细胞中诱导有丝分裂检查点的丧失。这些结果确定了一种以前未被识别的机制,该机制有助于在癌症发病机制中肿瘤发生的最早阶段发生染色体错误分离和非整倍性。