Suppr超能文献

红火蚁(Solenopsis invicta)气味结合蛋白:广泛差异蛋白分析所面临问题的一个实例。

Odorant binding proteins of the red imported fire ant, Solenopsis invicta: an example of the problems facing the analysis of widely divergent proteins.

机构信息

Department of Ecology and Evolution, University of Lausanne, Lausanne, Switzerland.

出版信息

PLoS One. 2011 Jan 31;6(1):e16289. doi: 10.1371/journal.pone.0016289.

Abstract

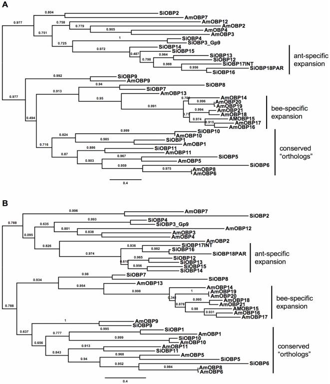
We describe the odorant binding proteins (OBPs) of the red imported fire ant, Solenopsis invicta, obtained from analyses of an EST library and separate 454 sequencing runs of two normalized cDNA libraries. We identified a total of 18 putative functional OBPs in this ant. A third of the fire ant OBPs are orthologs to honey bee OBPs. Another third of the OBPs belong to a lineage-specific expansion, which is a common feature of insect OBP evolution. Like other OBPs, the different fire ant OBPs share little sequence similarity (∼ 20%), rendering evolutionary analyses difficult. We discuss the resulting problems with sequence alignment, phylogenetic analysis, and tests of selection. As previously suggested, our results underscore the importance for careful exploration of the sensitivity to the effects of alignment methods for data comprising widely divergent sequences.

摘要

我们描述了红火蚁(Solenopsis invicta)的气味结合蛋白(OBP),这些蛋白是通过分析 EST 文库和两个标准化 cDNA 文库的独立 454 测序获得的。我们在这种蚂蚁中总共鉴定出了 18 种假定的功能性 OBP。三分之一的红火蚁 OBP 与蜜蜂 OBP 是同源的。另外三分之一的 OBP 属于特定谱系的扩张,这是昆虫 OBP 进化的一个共同特征。与其他 OBP 一样,不同的红火蚁 OBP 之间的序列相似性很小(约 20%),这使得进化分析变得困难。我们讨论了序列比对、系统发育分析和选择测试中出现的问题。正如之前所建议的,我们的结果强调了对于包含广泛差异序列的数据,仔细探索对齐方法对结果影响的重要性。

https://cdn.ncbi.nlm.nih.gov/pmc/blobs/c6cd/3031547/b562380b860c/pone.0016289.g001.jpg

文献AI研究员

20分钟写一篇综述,助力文献阅读效率提升50倍。

立即体验

用中文搜PubMed

大模型驱动的PubMed中文搜索引擎

马上搜索

文档翻译

学术文献翻译模型,支持多种主流文档格式。

立即体验