Suppr超能文献

通过微生物移植改变宿主对感染的抵抗力。

Altering host resistance to infections through microbial transplantation.

机构信息

Michael Smith Laboratories, The University of British Columbia, Vancouver, British Columbia, Canada.

出版信息

PLoS One. 2011;6(10):e26988. doi: 10.1371/journal.pone.0026988. Epub 2011 Oct 28.

Abstract

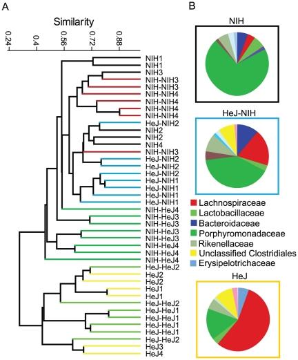
Host resistance to bacterial infections is thought to be dictated by host genetic factors. Infections by the natural murine enteric pathogen Citrobacter rodentium (used as a model of human enteropathogenic and enterohaemorrhagic E. coli infections) vary between mice strains, from mild self-resolving colonization in NIH Swiss mice to lethality in C3H/HeJ mice. However, no clear genetic component had been shown to be responsible for the differences observed with C. rodentium infections. Because the intestinal microbiota is important in regulating resistance to infection, and microbial composition is dependent on host genotype, it was tested whether variations in microbial composition between mouse strains contributed to differences in "host" susceptibility by transferring the microbiota of resistant mice to lethally susceptible mice prior to infection. Successful transfer of the microbiota from resistant to susceptible mice resulted in delayed pathogen colonization and mortality. Delayed mortality was associated with increased IL-22 mediated innate defense including antimicrobial peptides Reg3γ and Reg3β, and immunono-neutralization of IL-22 abrogated the beneficial effect of microbiota transfer. Conversely, depletion of the native microbiota in resistant mice by antibiotics and transfer of the susceptible mouse microbiota resulted in reduced innate defenses and greater pathology upon infection. This work demonstrates the importance of the microbiota and how it regulates mucosal immunity, providing an important factor in susceptibility to enteric infection. Transfer of resistance through microbial transplantation (bacteriotherapy) provides additional mechanisms to alter "host" resistance, and a novel means to alter enteric infection and to study host-pathogen interactions.

摘要

宿主对细菌感染的抵抗力被认为取决于宿主的遗传因素。天然的肠道病原体鼠柠檬酸杆菌(被用作人类肠致病性和肠出血性大肠杆菌感染的模型)在不同的小鼠品系中感染情况不同,从 NIH 瑞士小鼠的轻度自限性定植到 C3H/HeJ 小鼠的致死性感染。然而,没有明确的遗传因素被认为是导致柠檬酸杆菌感染差异的原因。因为肠道微生物群在调节感染抗性方面很重要,而且微生物组成取决于宿主基因型,所以研究了不同小鼠品系之间微生物组成的差异是否通过在感染前将抗性小鼠的微生物群转移到致死性易感小鼠中来导致“宿主”易感性的差异。成功地将微生物群从抗性小鼠转移到易感小鼠中导致了病原体定植和死亡率的延迟。延迟的死亡率与增加的 IL-22 介导的先天防御有关,包括抗菌肽 Reg3γ 和 Reg3β,并且 IL-22 的免疫中和消除了微生物群转移的有益效果。相反,抗生素对抗性小鼠的固有微生物群的耗竭和易感小鼠微生物群的转移导致感染时先天防御减少和更大的病理学。这项工作证明了微生物群的重要性以及它如何调节粘膜免疫,为肠道感染的易感性提供了一个重要因素。通过微生物移植(细菌治疗)转移抗性提供了改变“宿主”抗性的额外机制,以及改变肠道感染和研究宿主-病原体相互作用的新方法。

https://cdn.ncbi.nlm.nih.gov/pmc/blobs/ca86/3203939/f39a9bf1992e/pone.0026988.g001.jpg

文献AI研究员

20分钟写一篇综述,助力文献阅读效率提升50倍。

立即体验

用中文搜PubMed

大模型驱动的PubMed中文搜索引擎

马上搜索

文档翻译

学术文献翻译模型,支持多种主流文档格式。

立即体验