Suppr超能文献

急性心肌梗死后,人心脏球囊细胞移植的剂量依赖性功能获益。

Dose-dependent functional benefit of human cardiosphere transplantation in mice with acute myocardial infarction.

机构信息

Cedars-Sinai Heart Institute, Los Angeles, CA 90048, USA.

出版信息

J Cell Mol Med. 2012 Sep;16(9):2112-6. doi: 10.1111/j.1582-4934.2011.01512.x.

Abstract

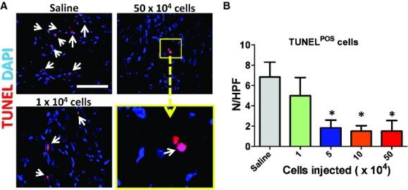
Despite mounting pre-clinical and clinical evidence of the beneficial effects of cell-based therapy, optimal cell dosing and delivery approaches have not been identified. Cardiospheres are self-assembling three-dimensional (3D) microtissues formed by cardiac stem cells and supporting cell types. The ability of cardiospheres to augment cardiac function has been demonstrated in animal models of ischemic cardiomyopathy. In this study, we studied the dose dependence of the benefits of human cardiospheres, delivered via intramyocardial injection, upon cardiac function and ventricular remodelling in SCID mice with acute myocardial infarction. Four doses of cardiospheres were used: 1 × 10(4), 5 × 10(4), 1 × 10(5) and 5 × 10(5) (expressed as number of plated cardiosphere-forming cells). Acute (24 hr) cell retention rates in all groups were similar. Functional assessment and quantitative heart morphometry indicated benefit from higher cell doses (≥5 × 10(4)) in terms of ejection fraction, infarct size and capillary density. Histological analysis indicated that the dose-dependent benefit was primarily because of indirect effects of transplanted cells. The results provide scalable data on cardiosphere dosing for intramyocardial injection.

摘要

尽管基于细胞的治疗在临床前和临床方面都有大量有益效果的证据,但尚未确定最佳的细胞剂量和输送方法。心脏球体是由心脏干细胞和支持细胞类型自组装形成的三维(3D)微组织。心脏球体增强心脏功能的能力已在缺血性心肌病的动物模型中得到证实。在这项研究中,我们研究了通过心肌内注射输送的人类心脏球体的剂量依赖性益处,这些益处对 SCID 小鼠急性心肌梗死后的心脏功能和心室重塑的影响。使用了四种剂量的心脏球体:1×10(4)、5×10(4)、1×10(5)和 5×10(5)(表示为铺板形成心脏球体的细胞数量)。所有组的急性(24 小时)细胞保留率相似。功能评估和定量心脏形态计量学表明,较高细胞剂量(≥5×10(4))在射血分数、梗死面积和毛细血管密度方面具有益处。组织学分析表明,剂量依赖性益处主要是由于移植细胞的间接作用。这些结果为心肌内注射的心脏球体给药提供了可扩展的数据。

https://cdn.ncbi.nlm.nih.gov/pmc/blobs/ce5f/3822981/247e800f2d12/jcmm0016-2112-f1.jpg

文献AI研究员

20分钟写一篇综述,助力文献阅读效率提升50倍。

立即体验

用中文搜PubMed

大模型驱动的PubMed中文搜索引擎

马上搜索

文档翻译

学术文献翻译模型,支持多种主流文档格式。

立即体验