Tumor Center Regensburg e.V., University Regensburg, Regensburg, Germany.
Br J Cancer. 2012 Feb 28;106(5):826-38. doi: 10.1038/bjc.2012.4. Epub 2012 Feb 7.
Despite thousands of papers, the value of quality of life (QoL) in curing disease remains uncertain. Until now, we lacked tools for the diagnosis and specific treatment of diseased QoL. We approached this problem stepwise by theory building, modelling, an exploratory trial and now a definitive randomised controlled trial (RCT) in breast cancer, whose results we report here.
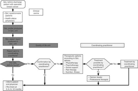
In all, 200 representative Bavarian primary breast cancer patients were recruited by five hospitals and treated by 146 care professionals. Patients were randomised to either (1) a novel care pathway including diagnosis of 'diseased' QoL (any QoL measure below 50 points) using a QoL profile and expert report sent to the patient's coordinating practitioner, who arranged QoL therapy consisting of up to five standardised treatments for specific QoL defects or (2) standard postoperative care adhering to the German national guideline for breast cancer. The primary end point was the proportion of patients in each group with diseased QoL 6 months after surgery. Patients were blinded to their allocated group.
At 0 and 3 months after surgery, diseased QoL was diagnosed in 70% of patients. The QoL pathway reduced rates of diseased QoL to 56% at 6 months, especially in emotion and coping, compared with 71% in controls (P=0.048). Relative risk reduction was 21% (95% confidence interval (CI): 0-37), absolute risk reduction 15% (95% CI: 0.3-29), number needed to treat (NNT)=7 (95% CI: 3-37). When QoL therapy finished after successful treatment, diseased QoL often returned again, indicating good responsiveness of the QoL pathway.
A three-component outcome system including clinician-derived objective, patient-reported subjective end points and qualitative analysis of clinical relevance was developed in the last 10 years for cancer as a complex intervention. A separate QoL pathway was implemented for the diagnosis and treatment of diseased QoL and its effectiveness tested in a community-based, pragmatic, definitive RCT. While the pathway was active, it was effective with an NNT of 7.
尽管有数千篇论文,但治愈疾病的生活质量(QoL)的价值仍不确定。直到现在,我们还缺乏用于诊断和治疗疾病 QoL 的特定工具。我们通过理论构建、建模、探索性试验,现在是乳腺癌的明确随机对照试验(RCT),逐步解决了这个问题,我们在此报告其结果。
共有 200 名具有代表性的巴伐利亚原发性乳腺癌患者由五家医院招募,并由 146 名护理专业人员进行治疗。患者被随机分配到以下两种治疗方式之一:(1)一种新的护理途径,包括使用 QoL 档案和专家报告对“患病”QoL(任何 QoL 评分低于 50 分)进行诊断,并将报告发送给患者的协调医生,由其安排 QoL 治疗,包括针对特定 QoL 缺陷的多达五种标准化治疗,或(2)遵循德国国家乳腺癌指南的标准术后护理。主要终点是每组患者在手术后 6 个月时患有 QoL 疾病的比例。患者对其分配的组别不知情。
在手术后 0 个月和 3 个月时,70%的患者被诊断为 QoL 疾病。与对照组的 71%相比,QoL 途径将 6 个月时 QoL 疾病的发生率降低至 56%,特别是在情绪和应对方面(P=0.048)。相对风险降低 21%(95%置信区间(CI):0-37),绝对风险降低 15%(95%CI:0.3-29),需要治疗的人数(NNT)=7(95%CI:3-37)。当 QoL 治疗在成功治疗后结束时,患病 QoL 往往会再次出现,表明 QoL 途径具有良好的响应性。
过去 10 年,我们开发了一种包括临床医生得出的客观、患者报告的主观终点以及对临床相关性的定性分析的三组分结局系统,作为一种复杂干预措施应用于癌症。为了诊断和治疗患病的 QoL,我们实施了一种单独的 QoL 途径,并在社区为基础、实用的明确 RCT 中对其有效性进行了测试。当该途径活跃时,其有效性为 NNT=7。