Biotechnology Graduate Program, American University in Cairo, Cairo, Egypt.
PLoS One. 2012;7(8):e42872. doi: 10.1371/journal.pone.0042872. Epub 2012 Aug 20.
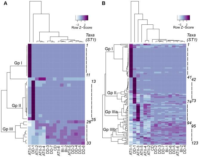
The seafloor is a unique environment, which allows insights into how geochemical processes affect the diversity of biological life. Among its diverse ecosystems are deep-sea brine pools - water bodies characterized by a unique combination of extreme conditions. The 'polyextremophiles' that constitute the microbial assemblage of these deep hot brines have not been comprehensively studied. We report a comparative taxonomic analysis of the prokaryotic communities of the sediments directly below the Red Sea brine pools, namely, Atlantis II, Discovery, Chain Deep, and an adjacent brine-influenced site. Analyses of sediment samples and high-throughput pyrosequencing of PCR-amplified environmental 16S ribosomal RNA genes (16S rDNA) revealed that one sulfur (S)-rich Atlantis II and one nitrogen (N)-rich Discovery Deep section contained distinct microbial populations that differed from those found in the other sediment samples examined. Proteobacteria, Actinobacteria, Cyanobacteria, Deferribacteres, and Euryarchaeota were the most abundant bacterial and archaeal phyla in both the S- and N-rich sections. Relative abundance-based hierarchical clustering of the 16S rDNA pyrotags assigned to major taxonomic groups allowed us to categorize the archaeal and bacterial communities into three major and distinct groups; group I was unique to the S-rich Atlantis II section (ATII-1), group II was characteristic for the N-rich Discovery sample (DD-1), and group III reflected the composition of the remaining sediments. Many of the groups detected in the S-rich Atlantis II section are likely to play a dominant role in the cycling of methane and sulfur due to their phylogenetic affiliations with bacteria and archaea involved in anaerobic methane oxidation and sulfate reduction.
海底是一个独特的环境,可以深入了解地球化学过程如何影响生物多样性。其多样的生态系统中包括深海卤水池——以极端条件独特组合为特征的水体。构成这些深海热卤水微生物组合的“多极端微生物”尚未得到全面研究。我们报告了对红海卤水池(即 Atlantis II、Discovery、Chain Deep 和一个相邻受卤水影响的地点)下方沉积物中原核生物群落的比较分类分析。对沉积物样本的分析和对环境 16S 核糖体 RNA 基因(16S rDNA)的高通量焦磷酸测序分析表明,富含硫(S)的 Atlantis II 和富含氮(N)的 Discovery Deep 部分含有与其他检查的沉积物样本不同的独特微生物种群。在富含 S 和 N 的两个部分中,变形菌门、放线菌门、蓝细菌门、脱硫杆菌门和广古菌门是最丰富的细菌和古菌门。基于相对丰度的 16S rDNA 焦磷酸标签分层聚类,将主要分类群分配给主要分类群,使我们能够将古菌和细菌群落分为三大截然不同的组;第 I 组仅存在于富含 S 的 Atlantis II 部分(ATII-1),第 II 组是富含 N 的 Discovery 样本的特征(DD-1),第 III 组反映了其余沉积物的组成。在富含 S 的 Atlantis II 部分中检测到的许多组由于与参与厌氧甲烷氧化和硫酸盐还原的细菌和古菌具有系统发育关系,因此可能在甲烷和硫的循环中发挥主导作用。