Suppr超能文献

线粒体 Na+/Ca2+ 交换器上调与胰岛素分泌相关的葡萄糖依赖性 Ca2+ 信号。

The mitochondrial Na+/Ca2+ exchanger upregulates glucose dependent Ca2+ signalling linked to insulin secretion.

机构信息

Department of Physiology, Faculty of Health Sciences, Ben-Gurion University of the Negev, Beer-Sheva, Israel.

出版信息

PLoS One. 2012;7(10):e46649. doi: 10.1371/journal.pone.0046649. Epub 2012 Oct 8.

Abstract

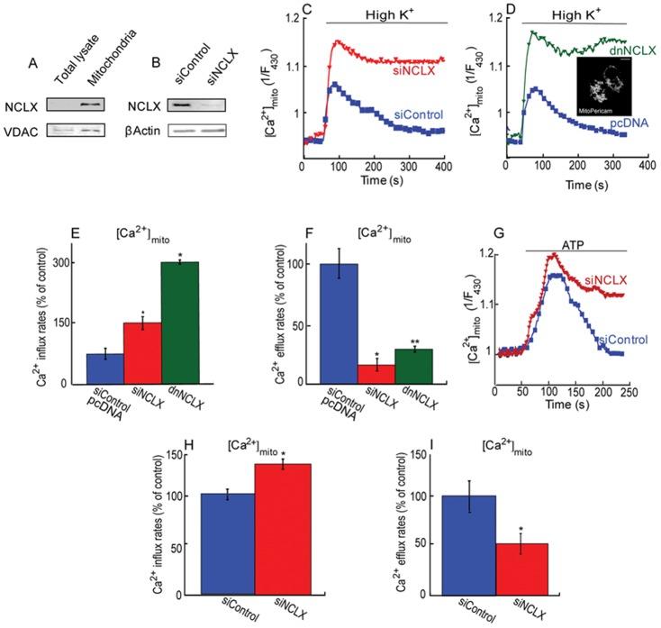
Mitochondria mediate dual metabolic and Ca(2+) shuttling activities. While the former is required for Ca(2+) signalling linked to insulin secretion, the role of the latter in β cell function has not been well understood, primarily because the molecular identity of the mitochondrial Ca(2+) transporters were elusive and the selectivity of their inhibitors was questionable. This study focuses on NCLX, the recently discovered mitochondrial Na(+)/Ca(2+) exchanger that is linked to Ca(2+) signalling in MIN6 and primary β cells. Suppression either of NCLX expression, using a siRNA construct (siNCLX) or of its activity, by a dominant negative construct (dnNCLX), enhanced mitochondrial Ca(2+) influx and blocked efflux induced by glucose or by cell depolarization. In addition, NCLX regulated basal, but not glucose-dependent changes, in metabolic rate, mitochondrial membrane potential and mitochondrial resting Ca(2+). Importantly, NCLX controlled the rate and amplitude of cytosolic Ca(2+) changes induced by depolarization or high glucose, indicating that NCLX is a critical and rate limiting component in the cross talk between mitochondrial and plasma membrane Ca(2+) signalling. Finally, knockdown of NCLX expression was followed by a delay in glucose-dependent insulin secretion. These findings suggest that the mitochondrial Na(+)/Ca(2+) exchanger, NCLX, shapes glucose-dependent mitochondrial and cytosolic Ca(2+) signals thereby regulating the temporal pattern of insulin secretion in β cells.

摘要

线粒体介导双重代谢和 Ca(2+)穿梭活性。前者是胰岛素分泌相关 Ca(2+)信号所必需的,而后者在β细胞功能中的作用尚未得到很好的理解,主要是因为线粒体 Ca(2+)转运体的分子身份难以捉摸,其抑制剂的选择性也存在疑问。本研究集中于 NCLX,这是最近发现的与 MIN6 和原代β细胞中的 Ca(2+)信号相关的线粒体 Na(+)/Ca(2+)交换器。使用 siRNA 构建体(siNCLX)抑制 NCLX 表达或使用显性负性构建体(dnNCLX)抑制其活性,均可增强葡萄糖或细胞去极化诱导的线粒体 Ca(2+)内流并阻断其外流。此外,NCLX 调节基础代谢率、线粒体膜电位和线粒体静息 Ca(2+),但不调节葡萄糖依赖性变化。重要的是,NCLX 控制去极化或高葡萄糖诱导的胞质 Ca(2+)变化的速率和幅度,表明 NCLX 是线粒体和质膜 Ca(2+)信号之间串扰的关键和限速组成部分。最后,NCLX 表达的敲低导致葡萄糖依赖性胰岛素分泌延迟。这些发现表明,线粒体 Na(+)/Ca(2+)交换器 NCLX 塑造了葡萄糖依赖性线粒体和胞质 Ca(2+)信号,从而调节β细胞中胰岛素分泌的时间模式。

https://cdn.ncbi.nlm.nih.gov/pmc/blobs/99b1/3466326/623e9695efed/pone.0046649.g001.jpg

文献AI研究员

20分钟写一篇综述,助力文献阅读效率提升50倍。

立即体验

用中文搜PubMed

大模型驱动的PubMed中文搜索引擎

马上搜索

文档翻译

学术文献翻译模型,支持多种主流文档格式。

立即体验