Laboratory of Vascular Biology, Department of Medicine, Division of Physiology, Faculty of Science, University of Fribourg, Switzerland (X.-F.M., A.G.R., G.Y., Y.X., J.M.C., J.R., I.S., Z.W., K.P., J.-P.M., Z.Y.).
J Am Heart Assoc. 2012 Aug;1(4):e000992. doi: 10.1161/JAHA.112.000992. Epub 2012 Aug 24.
Macrophage-mediated chronic inflammation is mechanistically linked to insulin resistance and atherosclerosis. Although arginase I is considered antiinflammatory, the role of arginase II (Arg-II) in macrophage function remains elusive. This study characterizes the role of Arg-II in macrophage inflammatory responses and its impact on obesity-linked type II diabetes mellitus and atherosclerosis.
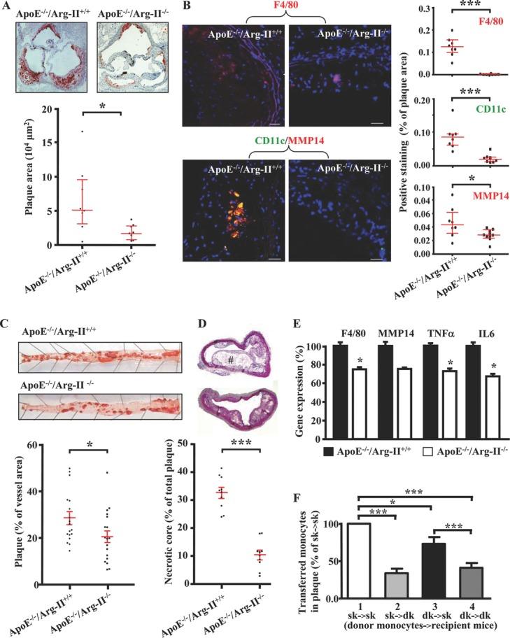
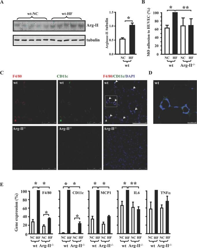
In human monocytes, silencing Arg-II decreases the monocytes' adhesion to endothelial cells and their production of proinflammatory mediators stimulated by oxidized low-density lipoprotein or lipopolysaccharides, as evaluated by real-time quantitative reverse transcription-polymerase chain reaction and enzyme-linked immunosorbent assay. Macrophages differentiated from bone marrow cells of Arg-II-deficient (Arg-II(-/-)) mice express lower levels of lipopolysaccharide-induced proinflammatory mediators than do macrophages of wild-type mice. Importantly, reintroducing Arg-II cDNA into Arg-II(-/-) macrophages restores the inflammatory responses, with concomitant enhancement of mitochondrial reactive oxygen species. Scavenging of reactive oxygen species by N-acetylcysteine prevents the Arg-II-mediated inflammatory responses. Moreover, high-fat diet-induced infiltration of macrophages in various organs and expression of proinflammatory cytokines in adipose tissue are blunted in Arg-II(-/-) mice. Accordingly, Arg-II(-/-) mice reveal lower fasting blood glucose and improved glucose tolerance and insulin sensitivity. Furthermore, apolipoprotein E (ApoE)-deficient mice with Arg-II deficiency (ApoE(-/-)Arg-II(-/-)) display reduced lesion size with characteristics of stable plaques, such as decreased macrophage inflammation and necrotic core. In vivo adoptive transfer experiments reveal that fewer donor ApoE(-/-)Arg-II(-/-) than ApoE(-/-)Arg-II(+/+) monocytes infiltrate into the plaque of ApoE(-/-)Arg-II(+/+) mice. Conversely, recipient ApoE(-/-)Arg-II(-/-) mice accumulate fewer donor monocytes than do recipient ApoE(-/-)Arg-II(+/+) animals.
Arg-II promotes macrophage proinflammatory responses through mitochondrial reactive oxygen species, contributing to insulin resistance and atherogenesis. Targeting Arg-II represents a potential therapeutic strategy in type II diabetes mellitus and atherosclerosis. (J Am Heart Assoc. 2012;1:e000992 doi: 10.1161/JAHA.112.000992.).
巨噬细胞介导的慢性炎症在机制上与胰岛素抵抗和动脉粥样硬化有关。虽然精氨酸酶 I 被认为具有抗炎作用,但精氨酸酶 II(Arg-II)在巨噬细胞功能中的作用仍不清楚。本研究描述了 Arg-II 在巨噬细胞炎症反应中的作用及其对肥胖相关 2 型糖尿病和动脉粥样硬化的影响。
在人单核细胞中,沉默 Arg-II 可降低单核细胞对氧化低密度脂蛋白或脂多糖刺激的内皮细胞的黏附和产生促炎介质,这可通过实时定量逆转录聚合酶链反应和酶联免疫吸附试验评估。与野生型小鼠的巨噬细胞相比,从 Arg-II 缺陷(Arg-II(-/-))小鼠骨髓细胞分化而来的巨噬细胞表达较低水平的脂多糖诱导的促炎介质。重要的是,将 Arg-II cDNA 重新引入 Arg-II(-/-)巨噬细胞中可恢复炎症反应,并伴有线粒体活性氧物质的增强。N-乙酰半胱氨酸清除活性氧物质可防止 Arg-II 介导的炎症反应。此外,高脂肪饮食诱导的各种器官中巨噬细胞的浸润和脂肪组织中促炎细胞因子的表达在 Arg-II(-/-)小鼠中减弱。相应地,Arg-II(-/-)小鼠表现出较低的空腹血糖和改善的葡萄糖耐量和胰岛素敏感性。此外,载脂蛋白 E(ApoE)缺陷小鼠的 Arg-II 缺陷(ApoE(-/-)Arg-II(-/-))显示出较小的病变面积,具有稳定斑块的特征,例如减少巨噬细胞炎症和坏死核心。体内过继转移实验表明,与 ApoE(-/-)Arg-II(+/+)小鼠相比,进入 ApoE(-/-)Arg-II(-/-)斑块的供体 ApoE(-/-)Arg-II(-/-)单核细胞较少。相反,接受 ApoE(-/-)Arg-II(-/-)小鼠比接受 ApoE(-/-)Arg-II(+/+)动物的供体 ApoE(-/-)Arg-II(-/-)小鼠积累的供体单核细胞更少。
Arg-II 通过线粒体活性氧物质促进巨噬细胞的促炎反应,导致胰岛素抵抗和动脉粥样硬化。靶向 Arg-II 可能是 2 型糖尿病和动脉粥样硬化的一种潜在治疗策略。