Suppr超能文献

Srv2/ 环化酶相关蛋白形成六聚体手里剑,通过与丝切蛋白直接催化肌动蛋白丝的断裂。

Srv2/cyclase-associated protein forms hexameric shurikens that directly catalyze actin filament severing by cofilin.

机构信息

Department of Biology, Rosenstiel Basic Medical Science Research Center, Brandeis University, Waltham, MA 02454, USA.

出版信息

Mol Biol Cell. 2013 Jan;24(1):31-41. doi: 10.1091/mbc.E12-08-0589. Epub 2012 Nov 7.

Abstract

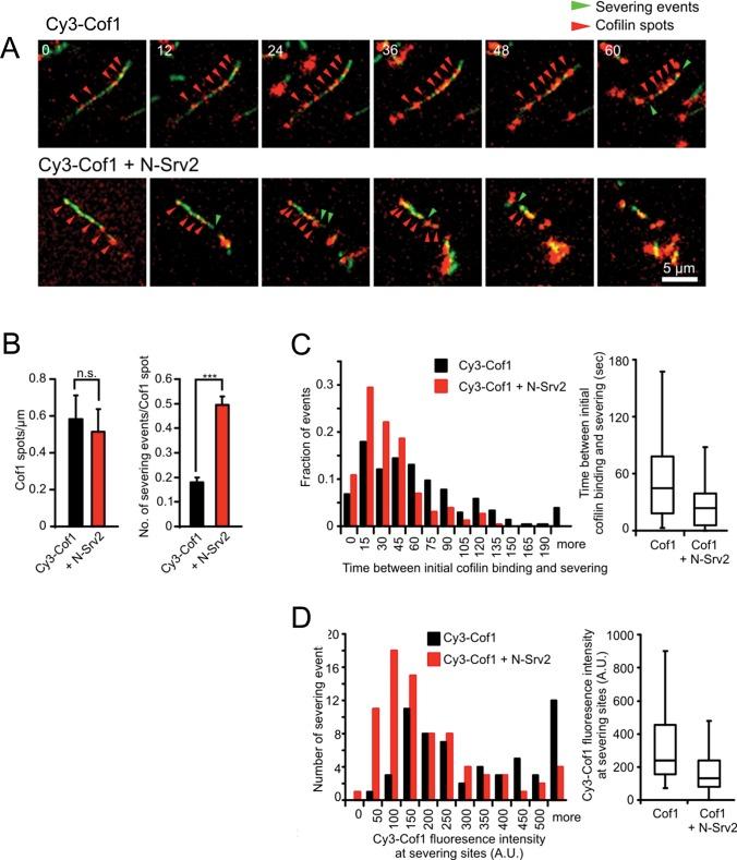
Actin filament severing is critical for the dynamic turnover of cellular actin networks. Cofilin severs filaments, but additional factors may be required to increase severing efficiency in vivo. Srv2/cyclase-associated protein (CAP) is a widely expressed protein with a role in binding and recycling actin monomers ascribed to domains in its C-terminus (C-Srv2). In this paper, we report a new biochemical and cellular function for Srv2/CAP in directly catalyzing cofilin-mediated severing of filaments. This function is mediated by its N-terminal half (N-Srv2), and is physically and genetically separable from C-Srv2 activities. Using dual-color total internal reflection fluorescence microscopy, we determined that N-Srv2 stimulates filament disassembly by increasing the frequency of cofilin-mediated severing without affecting cofilin binding to filaments. Structural analysis shows that N-Srv2 forms novel hexameric star-shaped structures, and disrupting oligomerization impairs N-Srv2 activities and in vivo function. Further, genetic analysis shows that the combined activities of N-Srv2 and Aip1 are essential in vivo. These observations define a novel mechanism by which the combined activities of cofilin and Srv2/CAP lead to enhanced filament severing and support an emerging view that actin disassembly is controlled not by cofilin alone, but by a more complex set of factors working in concert.

摘要

肌动蛋白丝的切断对于细胞肌动蛋白网络的动态周转至关重要。丝切蛋白(Cofilin)可切断丝,但在体内增加切断效率可能需要其他因素。Srv2/环化酶相关蛋白(CAP)是一种广泛表达的蛋白,其 C 端(C-Srv2)的结构域具有结合和回收肌动蛋白单体的作用。在本文中,我们报道了 Srv2/CAP 的一个新的生化和细胞功能,即直接催化丝切蛋白介导的丝的切断。该功能由其 N 端(N-Srv2)介导,与 C-Srv2 的活性在物理和遗传上是可分离的。使用双色全内反射荧光显微镜,我们确定 N-Srv2 通过增加丝切蛋白介导的切断频率而不影响丝切蛋白与丝的结合来刺激丝的解体。结构分析表明,N-Srv2 形成新颖的六聚星状结构,破坏寡聚化会损害 N-Srv2 的活性和体内功能。此外,遗传分析表明,N-Srv2 和 Aip1 的联合活性在体内是必不可少的。这些观察结果定义了一种新的机制,即丝切蛋白和 Srv2/CAP 的联合活性导致增强的丝切断,并支持一种新兴的观点,即肌动蛋白的解体不是由丝切蛋白单独控制,而是由一组协同作用的更复杂的因素控制。

https://cdn.ncbi.nlm.nih.gov/pmc/blobs/148b/3530777/444353ff9197/31fig1.jpg

文献AI研究员

20分钟写一篇综述,助力文献阅读效率提升50倍。

立即体验

用中文搜PubMed

大模型驱动的PubMed中文搜索引擎

马上搜索

文档翻译

学术文献翻译模型,支持多种主流文档格式。

立即体验