Suppr超能文献

Notch 信号通路抑制 TSC2 表达调控果蝇肠道干细胞谱系中的细胞分化。

Notch-mediated suppression of TSC2 expression regulates cell differentiation in the Drosophila intestinal stem cell lineage.

机构信息

Department of Biology, University of Rochester, Rochester, New York, United States of America.

出版信息

PLoS Genet. 2012;8(11):e1003045. doi: 10.1371/journal.pgen.1003045. Epub 2012 Nov 8.

Abstract

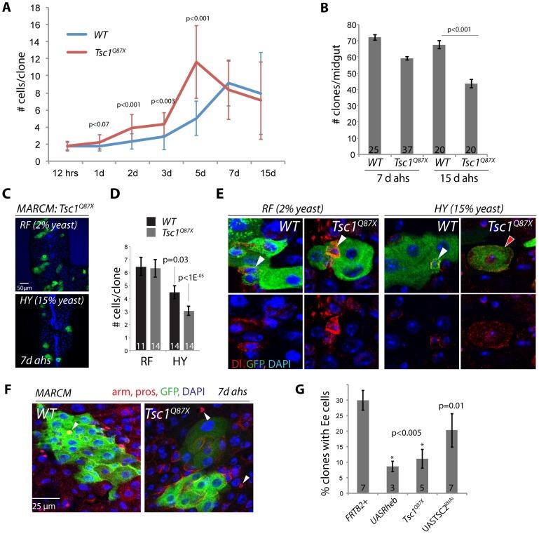
Epithelial homeostasis in the posterior midgut of Drosophila is maintained by multipotent intestinal stem cells (ISCs). ISCs self-renew and produce enteroblasts (EBs) that differentiate into either enterocytes (ECs) or enteroendocrine cells (EEs) in response to differential Notch (N) activation. Various environmental and growth signals dynamically regulate ISC activity, but their integration with differentiation cues in the ISC lineage remains unclear. Here we identify Notch-mediated repression of Tuberous Sclerosis Complex 2 (TSC2) in EBs as a required step in the commitment of EBs into the EC fate. The TSC1/2 complex inhibits TOR signaling, acting as a tumor suppressor in vertebrates and regulating cell growth. We find that TSC2 is expressed highly in ISCs, where it maintains stem cell identity, and that N-mediated repression of TSC2 in EBs is required and sufficient to promote EC differentiation. Regulation of TSC/TOR activity by N signaling thus emerges as critical for maintenance and differentiation in somatic stem cell lineages.

摘要

果蝇后中肠的上皮稳态由多能肠干细胞 (ISCs) 维持。ISCs 自我更新并产生肠母细胞 (EBs),这些细胞在受到不同的 Notch (N) 激活时分化为肠细胞 (ECs) 或肠内分泌细胞 (EEs)。各种环境和生长信号动态调节 ISC 活性,但它们与 ISC 谱系中的分化线索的整合尚不清楚。在这里,我们发现 EB 中 Notch 介导的 Tuberous Sclerosis Complex 2 (TSC2) 抑制是 EB 向 EC 命运分化所必需的步骤。TSC1/2 复合物抑制 TOR 信号,在脊椎动物中作为肿瘤抑制因子发挥作用,调节细胞生长。我们发现 TSC2 在 ISCs 中高度表达,在 ISCs 中维持干细胞特性,而 EB 中 N 介导的 TSC2 抑制是促进 EC 分化所必需和充分的。因此,N 信号对 TSC/TOR 活性的调节对于体干细胞谱系的维持和分化至关重要。

https://cdn.ncbi.nlm.nih.gov/pmc/blobs/9d2c/3493453/c1d9d4f8ca17/pgen.1003045.g001.jpg

文献AI研究员

20分钟写一篇综述,助力文献阅读效率提升50倍。

立即体验

用中文搜PubMed

大模型驱动的PubMed中文搜索引擎

马上搜索

文档翻译

学术文献翻译模型,支持多种主流文档格式。

立即体验