Suppr超能文献

Hal2p 在酿酒酵母的 Bdf1p 参与的盐应激反应中起作用。

Hal2p functions in Bdf1p-involved salt stress response in Saccharomyces cerevisiae.

机构信息

State Key Laboratory of Microbial Technology, Shandong University, Jinan, China.

出版信息

PLoS One. 2013 Apr 17;8(4):e62110. doi: 10.1371/journal.pone.0062110. Print 2013.

Abstract

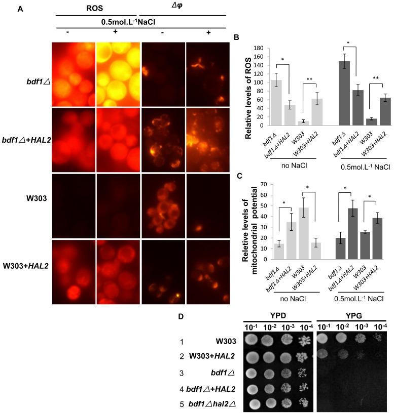
The Saccharomyces cerevisiae Bdf1p associates with the basal transcription complexes TFIID and acts as a transcriptional regulator. Lack of Bdf1p is salt sensitive and displays abnormal mitochondrial function. The nucleotidase Hal2p detoxifies the toxic compound 3' -phosphoadenosine-5'-phosphate (pAp), which blocks the biosynthesis of methionine. Hal2p is also a target of high concentration of Na(+). Here, we reported that HAL2 overexpression recovered the salt stress sensitivity of bdf1Δ. Further evidence demonstrated that HAL2 expression was regulated indirectly by Bdf1p. The salt stress response mechanisms mediated by Bdf1p and Hal2p were different. Unlike hal2Δ, high Na(+) or Li(+) stress did not cause pAp accumulation in bdf1Δ and methionine supplementation did not recover its salt sensitivity. HAL2 overexpression in bdf1Δ reduced ROS level and improved mitochondrial function, but not respiration. Further analyses suggested that autophagy was apparently defective in bdf1Δ, and autophagy stimulated by Hal2p may play an important role in recovering mitochondrial functions and Na(+) sensitivity of bdf1Δ. Our findings shed new light towards our understanding about the molecular mechanism of Bdf1p-involved salt stress response in budding yeast.

摘要

酿酒酵母 Bdf1p 与基础转录复合物 TFIID 结合,并作为转录调节剂发挥作用。缺乏 Bdf1p 会使酵母对盐敏感,并表现出异常的线粒体功能。核苷酸酶 Hal2p 可以解毒有毒化合物 3'-磷酸腺苷-5'-磷酸(pAp),该化合物会阻断蛋氨酸的生物合成。Hal2p 也是高浓度 Na+的靶标。在这里,我们报道了 HAL2 的过表达恢复了 bdf1Δ 对盐胁迫的敏感性。进一步的证据表明,HAL2 的表达受到 Bdf1p 的间接调控。Bdf1p 和 Hal2p 介导的盐胁迫反应机制不同。与 hal2Δ 不同,高浓度 Na+或 Li+胁迫不会导致 bdf1Δ 中 pAp 积累,而蛋氨酸补充也不能恢复其对盐的敏感性。在 bdf1Δ 中过表达 HAL2 可以降低 ROS 水平并改善线粒体功能,但不能改善呼吸作用。进一步的分析表明,bdf1Δ 中的自噬明显缺陷,而 Hal2p 刺激的自噬可能在恢复线粒体功能和 bdf1Δ 对 Na+的敏感性方面发挥重要作用。我们的发现为理解酿酒酵母中 Bdf1p 参与的盐胁迫反应的分子机制提供了新的视角。

https://cdn.ncbi.nlm.nih.gov/pmc/blobs/454e/3629146/194921e0a3e0/pone.0062110.g001.jpg

文献AI研究员

20分钟写一篇综述,助力文献阅读效率提升50倍。

立即体验

用中文搜PubMed

大模型驱动的PubMed中文搜索引擎

马上搜索

文档翻译

学术文献翻译模型,支持多种主流文档格式。

立即体验