Suppr超能文献

表型霉素诱导的 DNA 损伤通过 ATM/p53 相关途径在体外人胃上皮 GES-1 细胞中引发 G2 期阻滞。

Sterigmatocystin-induced DNA damage triggers G2 arrest via an ATM/p53-related pathway in human gastric epithelium GES-1 cells in vitro.

机构信息

Laboratory of Pathology, Hebei Medical University, Shijiazhuang, China.

出版信息

PLoS One. 2013 May 21;8(5):e65044. doi: 10.1371/journal.pone.0065044. Print 2013.

Abstract

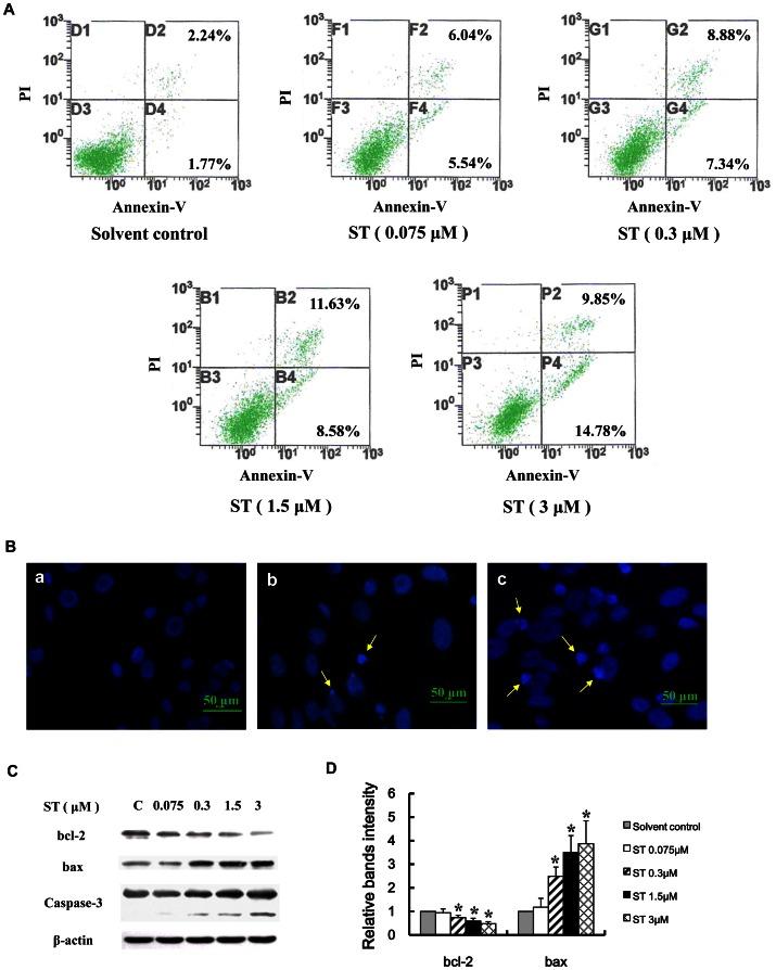
Sterigmatocystin (ST), which is commonly detected in food and feed commodities, is a mutagenic and carcinogenic mycotoxin that has been recognized as a possible human carcinogen. Our previous study showed that ST can induce G2 phase arrest in GES-1 cells in vitro and that the MAPK and PI3K signaling pathways are involved in the ST-induced G2 arrest. It is now widely accepted that DNA damage plays a critical role in the regulation of cell cycle arrest and apoptosis. In response to DNA damage, a complex signaling network is activated in eukaryotic cells to trigger cell cycle arrest and facilitate DNA repair. To further explore the molecular mechanism through which ST induces G2 arrest, the current study was designed to precisely dissect the role of DNA damage and the DNA damage sensor ataxia telangiectasia-mutated (ATM)/p53-dependent pathway in the ST-induced G2 arrest in GES-1 cells. Using the comet assay, we determined that ST induces DNA damage, as evidenced by the formation of DNA comet tails, in GES-1 cells. We also found that ST induces the activation of ATM and its downstream molecules, Chk2 and p53, in GES-1 cells. The ATM pharmacological inhibitor caffeine was found to effectively inhibit the activation of the ATM-dependent pathways and to rescue the ST-induced G2 arrest in GES-1 cells, which indicating its ATM-dependent characteristic. Moreover, the silencing of the p53 expression with siRNA effectively attenuated the ST-induced G2 arrest in GES-1 cells. We also found that ST induces apoptosis in GES-1 cells. Thus, our results show that the ST-induced DNA damage activates the ATM/53-dependent signaling pathway, which contributes to the induction of G2 arrest in GES-1 cells.

摘要

真菌毒素表靣靣靣靣靣青霉烯酸(ST)在食品和饲料商品中普遍存在,是一种具有致突变性和致癌性的真菌毒素,已被认为是一种可能的人类致癌物。我们之前的研究表明,ST 可以在体外诱导 GES-1 细胞停滞在 G2 期,MAPK 和 PI3K 信号通路参与了 ST 诱导的 G2 期阻滞。现在人们普遍认为,DNA 损伤在细胞周期阻滞和细胞凋亡的调控中起着关键作用。真核细胞中,一个复杂的信号网络被激活,以响应 DNA 损伤,触发细胞周期阻滞并促进 DNA 修复。为了进一步探讨 ST 诱导 G2 期阻滞的分子机制,本研究旨在精确剖析 DNA 损伤和 DNA 损伤传感器共济失调毛细血管扩张突变(ATM)/p53 依赖性通路在 ST 诱导的 GES-1 细胞 G2 期阻滞中的作用。通过彗星试验,我们确定 ST 诱导了 GES-1 细胞的 DNA 损伤,表现为 DNA 彗星尾巴的形成。我们还发现 ST 诱导了 ATM 及其下游分子 Chk2 和 p53 在 GES-1 细胞中的激活。ATM 药理学抑制剂咖啡因被发现可有效抑制 ATM 依赖性通路的激活,并挽救 ST 诱导的 GES-1 细胞 G2 期阻滞,表明其具有 ATM 依赖性特征。此外,用 siRNA 沉默 p53 表达可有效减弱 ST 诱导的 GES-1 细胞 G2 期阻滞。我们还发现 ST 诱导 GES-1 细胞凋亡。因此,我们的结果表明,ST 诱导的 DNA 损伤激活了 ATM/p53 依赖性信号通路,这有助于诱导 GES-1 细胞的 G2 期阻滞。

https://cdn.ncbi.nlm.nih.gov/pmc/blobs/bfa0/3660384/151b263369f1/pone.0065044.g001.jpg

文献AI研究员

20分钟写一篇综述,助力文献阅读效率提升50倍。

立即体验

用中文搜PubMed

大模型驱动的PubMed中文搜索引擎

马上搜索

文档翻译

学术文献翻译模型,支持多种主流文档格式。

立即体验