Suppr超能文献

在致病性和非致病性奈瑟菌中血红蛋白-触珠蛋白铁摄取系统的分布和多样性。

Distribution and diversity of the haemoglobin-haptoglobin iron-acquisition systems in pathogenic and non-pathogenic Neisseria.

机构信息

Department of Zoology, University of Oxford, South Parks Road, Oxford OX1 3SY, UK.

Faculty of Life Sciences, University of Manchester, Manchester M13 9PT, UK.

出版信息

Microbiology (Reading). 2013 Sep;159(Pt 9):1920-1930. doi: 10.1099/mic.0.068874-0. Epub 2013 Jun 27.

Abstract

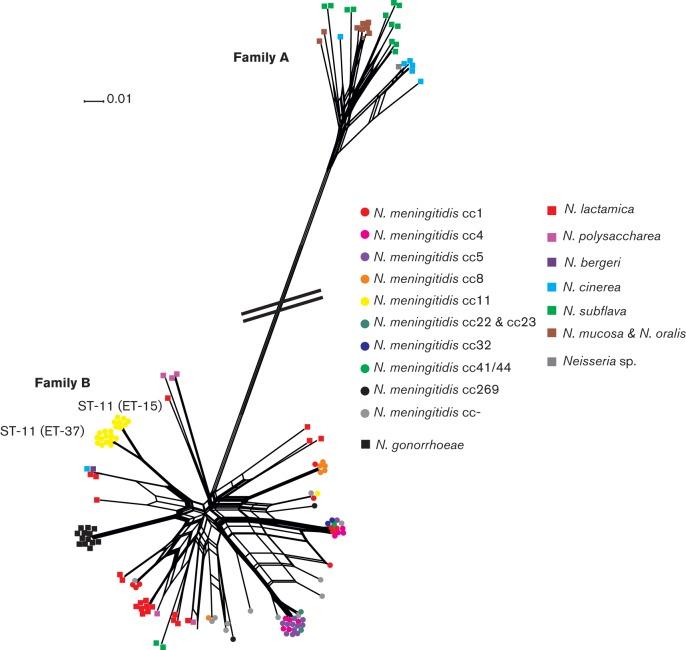
A new generation of vaccines containing multiple protein components that aim to provide broad protection against serogroup B meningococci has been developed. One candidate, 4CMenB (4 Component MenB), has been approved by the European Medicines Agency, but is predicted to provide at most 70-80 % strain coverage; hence there is a need for second-generation vaccines that achieve higher levels of coverage. Prior knowledge of the diversity of potential protein vaccine components is a key step in vaccine design. A number of iron import systems have been targeted in meningococcal vaccine development, including the HmbR and HpuAB outer-membrane proteins, which mediate the utilization of haemoglobin or haemoglobin-haptoglobin complexes as iron sources. While the genetic diversity of HmbR has been described, little is known of the diversity of HpuAB. Using whole genome sequences deposited in a Bacterial Isolate Genome Sequence Database (BIGSDB), the prevalence and diversity of HpuAB among Neisseria were investigated. HpuAB was widely present in a range of Neisseria species whereas HmbR was mainly limited to the pathogenic species Neisseria meningitidis and Neisseria gonorrhoeae. Patterns of sequence variation in sequences from HpuAB proteins were suggestive of recombination and diversifying selection consistent with strong immune selection. HpuAB was subject to repeat-mediated phase variation in pathogenic Neisseria and the closely related non-pathogenic Neisseria species Neisseria lactamica and Neisseria polysaccharea but not in the majority of other commensal Neisseria species. These findings are consistent with HpuAB being subject to frequent genetic transfer potentially limiting the efficacy of this receptor as a vaccine candidate.

摘要

已经开发出了新一代包含多种蛋白质成分的疫苗,旨在针对 B 群脑膜炎奈瑟球菌提供广泛的保护。一种候选疫苗 4CMenB(4 组份 MenB)已获得欧洲药品管理局的批准,但预计只能提供最多 70-80%的菌株覆盖率;因此,需要开发第二代疫苗以实现更高水平的覆盖率。预先了解潜在蛋白质疫苗成分的多样性是疫苗设计的关键步骤。铁摄取系统已成为脑膜炎球菌疫苗开发的目标之一,包括 HmbR 和 HpuAB 外膜蛋白,它们介导血红蛋白或血红蛋白-触珠蛋白复合物作为铁源的利用。虽然已经描述了 HmbR 的遗传多样性,但对 HpuAB 的多样性知之甚少。使用在细菌分离基因组序列数据库 (BIGSDB) 中存储的全基因组序列,研究了 HpuAB 在奈瑟菌中的流行程度和多样性。HpuAB 在多种奈瑟菌物种中广泛存在,而 HmbR 主要局限于致病性物种脑膜炎奈瑟菌和淋病奈瑟菌。HpuAB 蛋白序列的变异模式表明存在重组和多样化选择,与强烈的免疫选择一致。HpuAB 在致病性奈瑟菌和密切相关的非致病性奈瑟菌物种淋病奈瑟菌和乳奈瑟菌中受到重复介导的相位变异的影响,但在大多数其他共生奈瑟菌物种中不受影响。这些发现与 HpuAB 易受频繁遗传转移的影响一致,这可能限制了该受体作为疫苗候选物的功效。

https://cdn.ncbi.nlm.nih.gov/pmc/blobs/2a0c/3783016/771f637997a9/068874-f1.jpg

文献AI研究员

20分钟写一篇综述,助力文献阅读效率提升50倍。

立即体验

用中文搜PubMed

大模型驱动的PubMed中文搜索引擎

马上搜索

文档翻译

学术文献翻译模型,支持多种主流文档格式。

立即体验