Suppr超能文献

抑制星形胶质细胞 NF-κB 可增强脊髓损伤后的少突胶质细胞发生。

Inhibition of astroglial NF-κB enhances oligodendrogenesis following spinal cord injury.

机构信息

Miami Project to Cure Paralysis, University of Miami, FL 33136, USA.

出版信息

J Neuroinflammation. 2013 Jul 23;10:92. doi: 10.1186/1742-2094-10-92.

Abstract

BACKGROUND

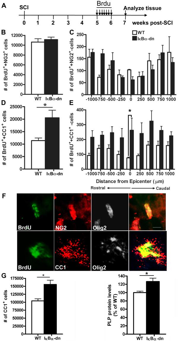
Astrocytes are taking the center stage in neurotrauma and neurological diseases as they appear to play a dominant role in the inflammatory processes associated with these conditions. Previously, we reported that inhibiting NF-κB activation in astrocytes, using a transgenic mouse model (GFAP-IκBα-dn mice), results in improved functional recovery, increased white matter preservation and axonal sparing following spinal cord injury (SCI). In the present study, we sought to determine whether this improvement, due to inhibiting NF-κB activation in astrocytes, could be the result of enhanced oligodendrogenesis in our transgenic mice.

METHODS

To assess oligodendrogenesis in GFAP-IκBα-dn compared to wild-type (WT) littermate mice following SCI, we used bromodeoxyuridine labeling along with cell-specific immuno-histochemistry, confocal microscopy and quantitative cell counts. To further gain insight into the underlying molecular mechanisms leading to increased white matter, we performed a microarray analysis in naïve and 3 days, 3 and 6 weeks following SCI in GFAP-IκBα-dn and WT littermate mice.

RESULTS

Inhibition of astroglial NF-κB in GFAP-IκBα-dn mice resulted in enhanced oligodendrogenesis 6 weeks following SCI and was associated with increased levels of myelin proteolipid protein compared to spinal cord injured WT mice. The microarray data showed a large number of differentially expressed genes involved in inflammatory and immune response between WT and transgenic mice. We did not find any difference in the number of microglia/leukocytes infiltrating the spinal cord but did find differences in their level of expression of toll-like receptor 4. We also found increased expression of the chemokine receptor CXCR4 on oligodendrocyte progenitor cells and mature oligodendrocytes in the transgenic mice. Finally TNF receptor 2 levels were significantly higher in the transgenic mice compared to WT following injury.

CONCLUSIONS

These studies suggest that one of the beneficial roles of blocking NF-κB in astrocytes is to promote oligodendrogenesis through alteration of the inflammatory environment.

摘要

背景

星形胶质细胞在神经创伤和神经疾病中占据中心地位,因为它们似乎在与这些疾病相关的炎症过程中发挥主导作用。之前,我们报道了使用转基因小鼠模型(GFAP-IκBα-dn 小鼠)抑制星形胶质细胞中 NF-κB 的激活可导致脊髓损伤(SCI)后功能恢复改善、白质保存增加和轴突保留。在本研究中,我们试图确定由于抑制星形胶质细胞中的 NF-κB 激活而导致的这种改善是否是由于我们的转基因小鼠中少突胶质细胞发生增强所致。

方法

为了评估 SCI 后 GFAP-IκBα-dn 与野生型(WT)同窝小鼠之间的少突胶质细胞发生,我们使用溴脱氧尿苷标记并结合细胞特异性免疫组织化学、共聚焦显微镜和定量细胞计数。为了进一步深入了解导致白质增加的潜在分子机制,我们在 SCI 后 3 天、3 周和 6 周时对 GFAP-IκBα-dn 和 WT 同窝小鼠进行了基因芯片分析。

结果

GFAP-IκBα-dn 小鼠星形胶质细胞 NF-κB 的抑制导致 SCI 后 6 周时少突胶质细胞发生增强,并且与脊髓损伤 WT 小鼠相比,髓鞘蛋白脂蛋白蛋白水平增加。基因芯片数据显示 WT 和转基因小鼠之间涉及炎症和免疫反应的大量差异表达基因。我们没有发现浸润脊髓的小胶质细胞/白细胞数量有任何差异,但发现它们的 Toll 样受体 4 的表达水平存在差异。我们还发现转基因小鼠的少突胶质细胞祖细胞和成熟少突胶质细胞上趋化因子受体 CXCR4 的表达增加。最后,与 WT 相比,损伤后转基因小鼠的 TNF 受体 2 水平显著升高。

结论

这些研究表明,阻断星形胶质细胞中 NF-κB 的有益作用之一是通过改变炎症环境来促进少突胶质细胞发生。

https://cdn.ncbi.nlm.nih.gov/pmc/blobs/f1b7/3751509/b4e532ac3fbe/1742-2094-10-92-1.jpg

文献AI研究员

20分钟写一篇综述,助力文献阅读效率提升50倍。

立即体验

用中文搜PubMed

大模型驱动的PubMed中文搜索引擎

马上搜索

文档翻译

学术文献翻译模型,支持多种主流文档格式。

立即体验