Centro de Investigación Científico Tecnológico para la Minería-CICITEM, Universidad Católica del Norte, Antofagasta, Chile ; Centro de Biotecnología, Universidad Católica del Norte, Antofagasta, Chile.
PLoS One. 2013 Oct 31;8(10):e78890. doi: 10.1371/journal.pone.0078890. eCollection 2013.
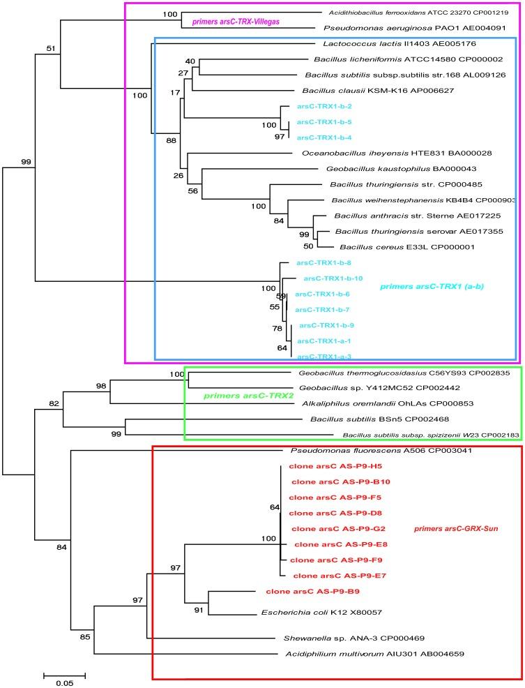
The presence of the arsenic oxidation, reduction, and extrusion genes arsC, arrA, aioA, and acr3 was explored in a range of natural environments in northern Chile, with arsenic concentrations spanning six orders of magnitude. A combination of primers from the literature and newly designed primers were used to explore the presence of the arsC gene, coding for the reduction of As (V) to As (III) in one of the most common detoxification mechanisms. Enterobacterial related arsC genes appeared only in the environments with the lowest As concentration, while Firmicutes-like genes were present throughout the range of As concentrations. The arrA gene, involved in anaerobic respiration using As (V) as electron acceptor, was found in all the systems studied. The As (III) oxidation gene aioA and the As (III) transport gene acr3 were tracked with two primer sets each and they were also found to be spread through the As concentration gradient. Sediment samples had a higher number of arsenic related genes than water samples. Considering the results of the bacterial community composition available for these samples, the higher microbial phylogenetic diversity of microbes inhabiting the sediments may explain the increased number of genetic resources found to cope with arsenic. Overall, the environmental distribution of arsenic related genes suggests that the occurrence of different ArsC families provides different degrees of protection against arsenic as previously described in laboratory strains, and that the glutaredoxin (Grx)-linked arsenate reductases related to Enterobacteria do not confer enough arsenic resistance to live above certain levels of As concentrations.
在智利北部的一系列自然环境中,探索了砷氧化、还原和挤出基因 arsC、arrA、aioA 和 acr3 的存在,砷浓度跨越了六个数量级。使用文献中的引物和新设计的引物组合来探索 arsC 基因的存在,该基因编码将 As(V)还原为 As(III),这是最常见的解毒机制之一。肠杆菌相关的 arsC 基因仅出现在砷浓度最低的环境中,而类似于芽孢杆菌的基因则存在于整个砷浓度范围内。参与以 As(V)作为电子受体进行无氧呼吸的 arrA 基因存在于所有研究的系统中。As(III)氧化基因 aioA 和 As(III)转运基因 acr3 分别用两组引物进行追踪,它们也被发现分布在砷浓度梯度中。与水样相比,沉积物样品中的砷相关基因数量更多。考虑到这些样品中可用的细菌群落组成的结果,栖息在沉积物中的微生物的微生物系统发育多样性更高,这可能解释了发现的更多与砷有关的遗传资源来应对砷。总的来说,砷相关基因的环境分布表明,不同 ArsC 家族的存在为砷提供了不同程度的保护,如以前在实验室菌株中描述的那样,与肠杆菌相关的谷胱甘肽(Grx)连接的砷酸盐还原酶并没有赋予足够的砷抗性,无法在一定的砷浓度以上生存。