Suppr超能文献

自噬蛋白稳定含有病原体的吞噬体,以延长 MHC II 抗原加工。

Autophagy proteins stabilize pathogen-containing phagosomes for prolonged MHC II antigen processing.

机构信息

Viral Immunobiology, Institute of Experimental Immunology, and 2 Center for Microscopy and Image Analysis, University of Zürich, 8006 Zürich, Switzerland.

出版信息

J Cell Biol. 2013 Dec 9;203(5):757-66. doi: 10.1083/jcb.201308173.

Abstract

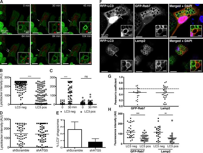
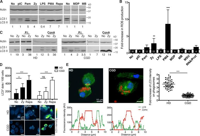
Antigen preservation for presentation is a hallmark of potent antigen-presenting cells. In this paper, we report that in human macrophages and dendritic cells, a subset of phagosomes gets coated with Atg8/LC3, a component of the molecular machinery of macroautophagy, and maintains phagocytosed antigens for prolonged presentation on major histocompatibility complex class II molecules. These Atg8/LC3-positive phagosomes are formed around the antigen with TLR2 agonists and require reactive oxygen species production by NOX2 for their generation. A deficiency in the NOX2-dependent formation of these antigen storage phagosomes could contribute to compromise antifungal immune control in chronic granulomatous disease patients.

摘要

抗原呈递的抗原保存是有效抗原呈递细胞的标志。在本文中,我们报告说,在人类巨噬细胞和树突状细胞中,吞噬体的一部分被 Atg8/LC3 包裹,Atg8/LC3 是巨自噬分子机制的一个组成部分,可将吞噬的抗原长时间呈递在主要组织相容性复合物 II 类分子上。这些 Atg8/LC3 阳性的吞噬体是围绕 TLR2 激动剂形成的抗原,并需要 NOX2 产生的活性氧来生成。NOX2 依赖性这些抗原储存吞噬体形成的缺陷可能导致慢性肉芽肿病患者的抗真菌免疫控制受损。

https://cdn.ncbi.nlm.nih.gov/pmc/blobs/c1e6/3857489/57f363a10d81/JCB_201308173_Fig1.jpg

文献AI研究员

20分钟写一篇综述,助力文献阅读效率提升50倍。

立即体验

用中文搜PubMed

大模型驱动的PubMed中文搜索引擎

马上搜索

文档翻译

学术文献翻译模型,支持多种主流文档格式。

立即体验