Department of Biochemistry and Molecular Biology, Indiana University School of Medicine, Indianapolis, Indiana 46202.
Department of Environmental and Radiological Health Sciences, Colorado State University, Fort Collins, Colorado 80523.
J Biol Chem. 2014 Apr 11;289(15):10930-10938. doi: 10.1074/jbc.M113.533216. Epub 2014 Feb 25.
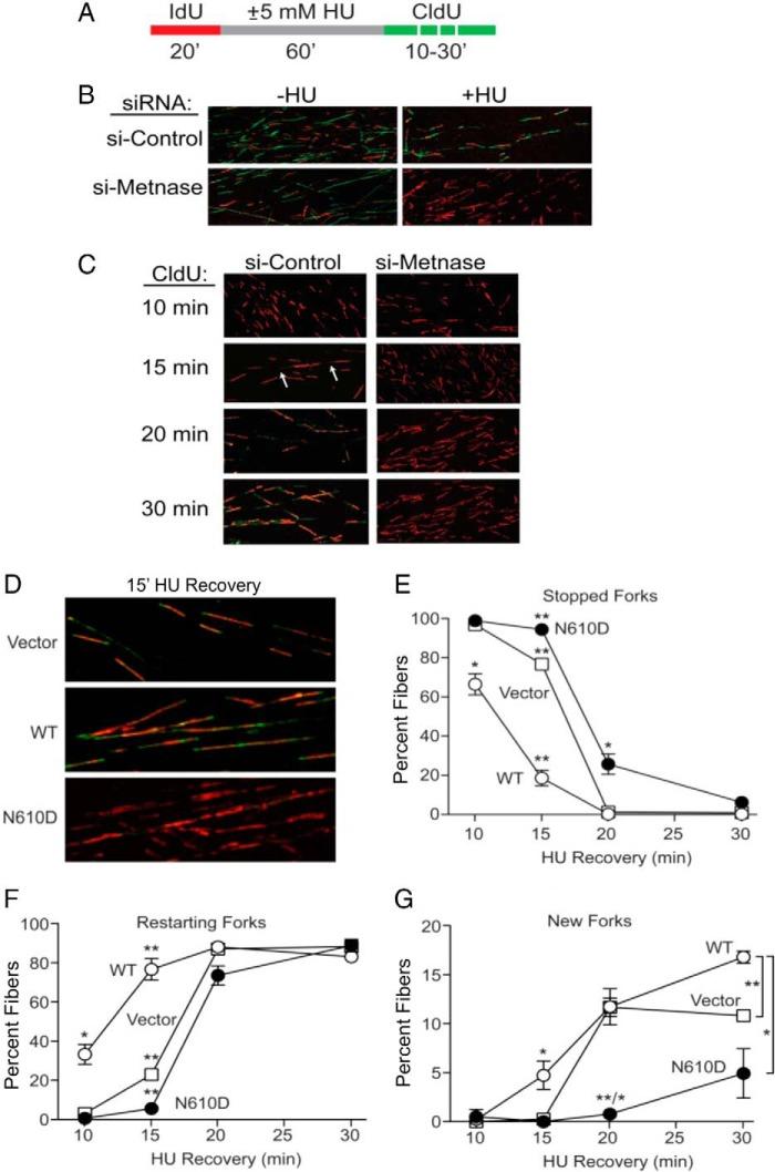
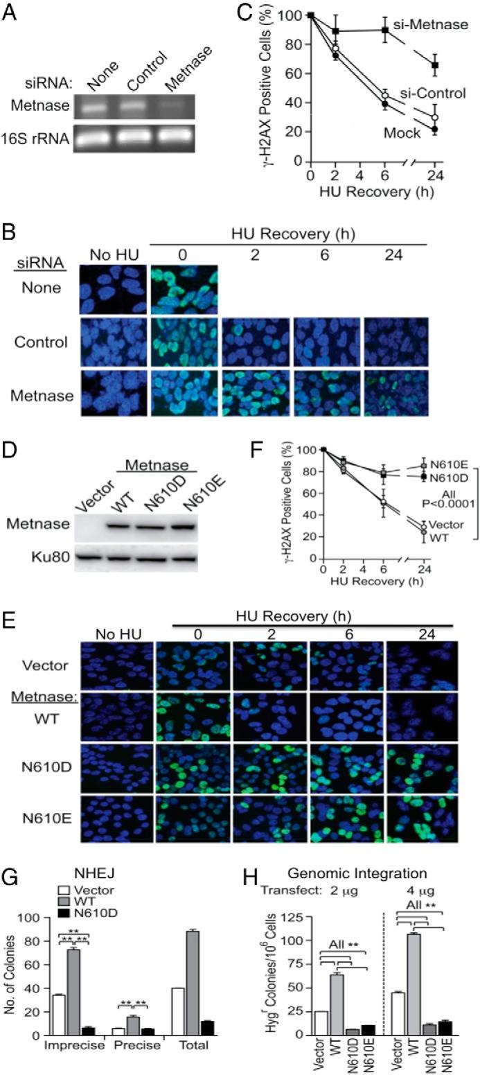
Metnase (or SETMAR) arose from a chimeric fusion of the Hsmar1 transposase downstream of a protein methylase in anthropoid primates. Although the Metnase transposase domain has been largely conserved, its catalytic motif (DDN) differs from the DDD motif of related transposases, which may be important for its role as a DNA repair factor and its enzymatic activities. Here, we show that substitution of DDN(610) with either DDD(610) or DDE(610) significantly reduced in vivo functions of Metnase in NHEJ repair and accelerated restart of replication forks. We next tested whether the DDD or DDE mutants cleave single-strand extensions and flaps in partial duplex DNA and pseudo-Tyr structures that mimic stalled replication forks. Neither substrate is cleaved by the DDD or DDE mutant, under the conditions where wild-type Metnase effectively cleaves ssDNA overhangs. We then characterized the ssDNA-binding activity of the Metnase transposase domain and found that the catalytic domain binds ssDNA but not dsDNA, whereas dsDNA binding activity resides in the helix-turn-helix DNA binding domain. Substitution of Asn-610 with either Asp or Glu within the transposase domain significantly reduces ssDNA binding activity. Collectively, our results suggest that a single mutation DDN(610) → DDD(610), which restores the ancestral catalytic site, results in loss of function in Metnase.
Metnase(或 SETMAR)是由灵长类动物中 Hsmar1 转座酶下游的蛋白甲基酶发生嵌合融合而产生的。虽然 Metnase 转座酶结构域在很大程度上得到了保守,但它的催化基序(DDN)与相关转座酶的 DDD 基序不同,这可能对其作为 DNA 修复因子及其酶活性的作用很重要。在这里,我们表明,用 DDD(610)或 DDE(610)取代 DDN(610)显著降低了 Metnase 在 NHEJ 修复中的体内功能,并加速了复制叉的重新启动。接下来,我们测试了 DDD 或 DDE 突变体是否能切割部分双链 DNA 中的单链延伸和瓣状结构以及模拟停滞复制叉的拟 Tyr 结构。在野生型 Metnase 有效切割 ssDNA 突出端的条件下,这两种底物都不能被 DDD 或 DDE 突变体切割。然后,我们对 Metnase 转座酶结构域的 ssDNA 结合活性进行了表征,发现催化结构域结合 ssDNA 但不结合 dsDNA,而 dsDNA 结合活性位于螺旋-转角-螺旋 DNA 结合结构域中。在转座酶结构域中用 Asp 或 Glu 取代 Asn-610 会显著降低 ssDNA 结合活性。总之,我们的结果表明,单个突变 DDN(610)→DDD(610),恢复了原始的催化位点,导致 Metnase 功能丧失。