Wu Mo-Li, Li Hong, Yu Li-Jun, Chen Xiao-Yan, Kong Qing-You, Song Xue, Shu Xiao-Hong, Liu Jia
Liaoning Laboratory of Cancer Genetics and Epigenomics and Department of Cell Biology, College of Basic Medical Sciences, Dalian Medical University, Dalian, China.
PLoS One. 2014 Feb 25;9(2):e89806. doi: 10.1371/journal.pone.0089806. eCollection 2014.
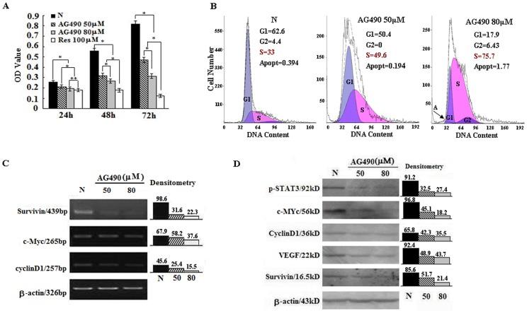
Conventional adjuvant chemotherapies for bladder transitional cell carcinomas (TCCs) may cause strong systemic toxicity and local irritation. Non-toxic resveratrol inhibits TCC cell growth but its feasibility in clinical management of TCCs remains obscure. This study aimed to evaluate the safety and anti-TCC efficacy of resveratrol, using the experimental models closer to the clinical treatment condition. Human TCC EJ cells were exposed to 100 µM, 150 µM and 200 µM resveratrol respectively for 1 hour and 2 hours to mimic intravesical drug instillation and the cell responses were analyzed by multiple experimental approaches. An orthotopic TCC nude mouse model was established by injecting EJ cells into the sub-urothelial layer and used for short-term intravesical resveratrol instillation. The safety of resveratrol instillation was evaluated and compared with that of MCC. The results revealed that 2 h 150 µM or 200 µM resveratrol treatment leaded to remarkable S phase arrest and apoptosis at 72 h time-point, accompanied with attenuated phosphorylation, nuclear translocation and transcription of STAT3, down-regulation of STAT3 downstream genes (survivin, cyclinD1, c-Myc and VEGF) and nuclear translocations of Sirt1 and p53. The importance of STAT3 signaling in cell growth was confirmed by treating EJ cells with JAK2 inhibitor tyrphostin AG490. The efficacy and safety of resveratrol instillation were proved by the findings from nude mouse orthotopic xenograft models, because this treatment caused growth suppression, distinctive apoptosis and STAT3 inactivation of the transplanted tumors without affecting normal urothelium. Our results thus suggest for the first time the practical values of resveratrol as a safe and effective agent in the post-operative treatment of TCCs.
膀胱移行细胞癌(TCC)的传统辅助化疗可能会引起强烈的全身毒性和局部刺激。无毒的白藜芦醇可抑制TCC细胞生长,但其在TCC临床治疗中的可行性仍不明确。本研究旨在使用更接近临床治疗条件的实验模型,评估白藜芦醇的安全性和抗TCC疗效。将人TCC EJ细胞分别暴露于100µM、150µM和200µM白藜芦醇中1小时和2小时,以模拟膀胱内药物灌注,并通过多种实验方法分析细胞反应。通过将EJ细胞注射到膀胱上皮下层建立原位TCC裸鼠模型,并用于短期膀胱内白藜芦醇灌注。评估白藜芦醇灌注的安全性,并与丝裂霉素C(MCC)进行比较。结果显示,2小时150µM或200µM白藜芦醇处理在72小时时间点导致显著的S期阻滞和凋亡,同时伴随着STAT3磷酸化、核转位和转录的减弱,STAT3下游基因(survivin、cyclinD1、c-Myc和VEGF)的下调以及Sirt1和p53的核转位。用JAK2抑制剂 tyrphostin AG490处理EJ细胞证实了STAT3信号在细胞生长中的重要性。裸鼠原位异种移植模型的结果证明了白藜芦醇灌注的疗效和安全性,因为这种治疗导致移植肿瘤生长抑制、明显凋亡和STAT3失活,而不影响正常膀胱上皮。因此,我们的结果首次表明白藜芦醇作为一种安全有效的药物在TCC术后治疗中的实用价值。