Suppr超能文献

TBX2抑制CST6,导致豆球蛋白活性失控,从而维持乳腺癌增殖:一条具有治疗潜力的新型癌症选择性靶标途径。

TBX2 represses CST6 resulting in uncontrolled legumain activity to sustain breast cancer proliferation: a novel cancer-selective target pathway with therapeutic opportunities.

作者信息

D'Costa Zenobia C, Higgins Catherine, Ong Chee Wee, Irwin Gareth W, Boyle David, McArt Darragh G, McCloskey Karen, Buckley Niamh E, Crawford Nyree T, Thiagarajan Lalitha, Murray James T, Kennedy Richard D, Mulligan Karl A, Harkin D Paul, Waugh David J J, Scott Chris J, Salto-Tellez Manuel, Williams Richard, Mullan Paul B

机构信息

Centre for Cancer Research and Cell Biology, Queen's University Belfast, Belfast, UK.

出版信息

Oncotarget. 2014 Mar 30;5(6):1609-20. doi: 10.18632/oncotarget.1707.

Abstract

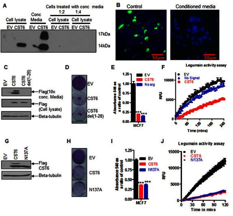
TBX2 is an oncogenic transcription factor known to drive breast cancer proliferation. We have identified the cysteine protease inhibitor Cystatin 6 (CST6) as a consistently repressed TBX2 target gene, co-repressed through a mechanism involving Early Growth Response 1 (EGR1). Exogenous expression of CST6 in TBX2-expressing breast cancer cells resulted in significant apoptosis whilst non-tumorigenic breast cells remained unaffected. CST6 is an important tumor suppressor in multiple tissues, acting as a dual protease inhibitor of both papain-like cathepsins and asparaginyl endopeptidases (AEPs) such as Legumain (LGMN). Mutation of the CST6 LGMN-inhibitory domain completely abrogated its ability to induce apoptosis in TBX2-expressing breast cancer cells, whilst mutation of the cathepsin-inhibitory domain or treatment with a pan-cathepsin inhibitor had no effect, suggesting that LGMN is the key oncogenic driver enzyme. LGMN activity assays confirmed the observed growth inhibitory effects were consistent with CST6 inhibition of LGMN. Knockdown of LGMN and the only other known AEP enzyme (GPI8) by siRNA confirmed that LGMN was the enzyme responsible for maintaining breast cancer proliferation. CST6 did not require secretion or glycosylation to elicit its cell killing effects, suggesting an intracellular mode of action. Finally, we show that TBX2 and CST6 displayed reciprocal expression in a cohort of primary breast cancers with increased TBX2 expression associating with increased metastases. We have also noted that tumors with altered TBX2/CST6 expression show poor overall survival. This novel TBX2-CST6-LGMN signaling pathway, therefore, represents an exciting opportunity for the development of novel therapies to target TBX2 driven breast cancers.

摘要

TBX2是一种已知可驱动乳腺癌增殖的致癌转录因子。我们已确定半胱氨酸蛋白酶抑制剂胱抑素6(CST6)是一个持续被抑制的TBX2靶基因,它通过一种涉及早期生长反应1(EGR1)的机制被共同抑制。在表达TBX2的乳腺癌细胞中外源表达CST6会导致显著的细胞凋亡,而非致瘤性乳腺细胞则不受影响。CST6是多种组织中的重要肿瘤抑制因子,作为木瓜蛋白酶样组织蛋白酶和天冬酰胺内肽酶(AEP)(如豆球蛋白(LGMN))的双重蛋白酶抑制剂发挥作用。CST6的LGMN抑制结构域发生突变完全消除了其在表达TBX2的乳腺癌细胞中诱导凋亡的能力,而组织蛋白酶抑制结构域发生突变或用泛组织蛋白酶抑制剂处理则没有效果,这表明LGMN是关键的致癌驱动酶。LGMN活性测定证实观察到的生长抑制作用与CST6对LGMN 的抑制作用一致。通过小干扰RNA敲低LGMN和另一种已知的AEP酶(GPI8)证实LGMN是负责维持乳腺癌增殖的酶。CST6不需要分泌或糖基化就能发挥其细胞杀伤作用,这表明其作用方式是细胞内的。最后,我们发现TBX2和CST6在一组原发性乳腺癌中呈现相互表达,TBX2表达增加与转移增加相关。我们还注意到,TBX2/CST6表达改变的肿瘤总体生存率较差。因此,这条新的TBX2 - CST6 - LGMN信号通路为开发针对TBX2驱动的乳腺癌的新疗法提供了令人兴奋的机会。

https://cdn.ncbi.nlm.nih.gov/pmc/blobs/a591/4057604/75a324eb71f1/oncotarget-05-1609-g001.jpg

文献AI研究员

20分钟写一篇综述,助力文献阅读效率提升50倍。

立即体验

用中文搜PubMed

大模型驱动的PubMed中文搜索引擎

马上搜索

文档翻译

学术文献翻译模型,支持多种主流文档格式。

立即体验