Zheng Tongsen, Yin Dalong, Lu Zhaoyang, Wang Jiabei, Li Yuejin, Chen Xi, Liang Yingjian, Song Xuan, Qi Shuyi, Sun Boshi, Xie Changming, Meng Xianzhi, Pan Shangha, Liu Jiaren, Jiang Hongchi, Liu Lianxin
Key Laboratory of Hepatosplenic Surgery, Ministry of Education, Department of General Surgery, the First Affiliated Hospital of Harbin Medical University, #23 Youzheng Street, Harbin 150001, Heilongjiang Province, China.
Mol Cancer. 2014 May 31;13:133. doi: 10.1186/1476-4598-13-133.
Arsenic trioxide has been demonstrated as an effective anti-cancer drug against leukemia and solid tumors both in vitro and in vivo. However, recent phase II trials demonstrated that single agent arsenic trioxide was poorly effective against hepatocellular carcinoma (HCC), which might be due to drug resistance.
Mutation detection of p53 gene in arsenic trioxide resistant HCC cell lines was performed. The therapeutic effects of arsenic trioxide and Nutlin-3 on HCC were evaluated both in vitro and in vivo. A series of experiments including MTT, apoptosis assays, co-Immunoprecipitation, siRNA transfection, lentiviral infection, cell migration, invasion, and epithelial-mesenchy-mal transition (EMT) assays were performed to investigate the underlying mechanisms.
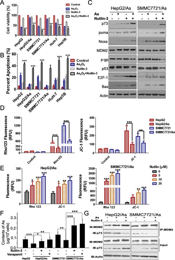
The acquisition of p53 mutation contributed to arsenic trioxide resistance and enhanced metastatic potential of HCC cells. Mutant p53 (Mutp53) silence could re-sensitize HCC resistant cells to arsenic trioxide and inhibit the metastatic activities, while mutp53 overexpression showed the opposite effects. Neither arsenic trioxide nor Nutlin-3 could exhibit obvious effects against arsenic trioxide resistant HCC cells, while combination of them showed significant effects. Nutlin-3 can not only increase the intracellular arsenicals through inhibition of p-gp but also promote the p73 activation and mutp53 degradation mediated by arsenic trioxide. In vivo experiments indicated that Nutlin-3 can potentiate the antitumor activities of arsenic trioxide in an orthotopic hepatic tumor model and inhibit the metastasis to lung.
Acquisitions of p53 mutations contributed to the resistance of HCC to arsenic trioxide. Nutlin-3 could overcome arsenic trioxide resistance and inhibit tumor metastasis through p73 activation and promoting mutant p53 degradation mediated by arsenic trioxide.
三氧化二砷已被证明在体外和体内均是一种有效的抗白血病和实体瘤的抗癌药物。然而,最近的II期试验表明,单药三氧化二砷对肝细胞癌(HCC)疗效不佳,这可能是由于耐药性所致。
对三氧化二砷耐药的肝癌细胞系进行p53基因的突变检测。在体外和体内评估三氧化二砷和Nutlin-3对肝癌的治疗效果。进行了一系列实验,包括MTT、凋亡检测、免疫共沉淀、siRNA转染、慢病毒感染、细胞迁移、侵袭和上皮-间质转化(EMT)检测,以研究其潜在机制。
p53突变的获得导致肝癌细胞对三氧化二砷产生耐药性并增强其转移潜能。突变型p53(Mutp53)沉默可使肝癌耐药细胞对三氧化二砷重新敏感并抑制其转移活性,而Mutp53过表达则显示相反的效果。单独使用三氧化二砷或Nutlin-3对三氧化二砷耐药的肝癌细胞均无明显作用,而两者联合使用则显示出显著效果。Nutlin-3不仅可通过抑制p-糖蛋白增加细胞内砷化物水平,还可促进三氧化二砷介导的p73激活和Mutp53降解。体内实验表明,在原位肝癌模型中,Nutlin-3可增强三氧化二砷的抗肿瘤活性并抑制其向肺转移。
p53突变的获得导致肝癌对三氧化二砷产生耐药性。Nutlin-3可通过激活p73和促进三氧化二砷介导的突变型p53降解来克服三氧化二砷耐药性并抑制肿瘤转移。