Aguilar Helena, Urruticoechea Ander, Halonen Pasi, Kiyotani Kazuma, Mushiroda Taisei, Barril Xavier, Serra-Musach Jordi, Islam Abul, Caizzi Livia, Di Croce Luciano, Nevedomskaya Ekaterina, Zwart Wilbert, Bostner Josefine, Karlsson Elin, Pérez Tenorio Gizeh, Fornander Tommy, Sgroi Dennis C, Garcia-Mata Rafael, Jansen Maurice P H M, García Nadia, Bonifaci Núria, Climent Fina, Soler María Teresa, Rodríguez-Vida Alejo, Gil Miguel, Brunet Joan, Martrat Griselda, Gómez-Baldó Laia, Extremera Ana I, Figueras Agnes, Balart Josep, Clarke Robert, Burnstein Kerry L, Carlson Kathryn E, Katzenellenbogen John A, Vizoso Miguel, Esteller Manel, Villanueva Alberto, Rodríguez-Peña Ana B, Bustelo Xosé R, Nakamura Yusuke, Zembutsu Hitoshi, Stål Olle, Beijersbergen Roderick L, Pujana Miguel Angel
Breast Cancer Res. 2014 May 28;16(3):R53. doi: 10.1186/bcr3664.
Endocrine therapies targeting cell proliferation and survival mediated by estrogen receptor α (ERα) are among the most effective systemic treatments for ERα-positive breast cancer. However, most tumors initially responsive to these therapies acquire resistance through mechanisms that involve ERα transcriptional regulatory plasticity. Herein we identify VAV3 as a critical component in this process.
A cell-based chemical compound screen was carried out to identify therapeutic strategies against resistance to endocrine therapy. Binding to ERα was evaluated by molecular docking analyses, an agonist fluoligand assay and short hairpin (sh)RNA-mediated protein depletion. Microarray analyses were performed to identify altered gene expression. Western blot analysis of signaling and proliferation markers, and shRNA-mediated protein depletion in viability and clonogenic assays, were performed to delineate the role of VAV3. Genetic variation in VAV3 was assessed for association with the response to tamoxifen. Immunohistochemical analyses of VAV3 were carried out to determine its association with therapeutic response and different tumor markers. An analysis of gene expression association with drug sensitivity was carried out to identify a potential therapeutic approach based on differential VAV3 expression.
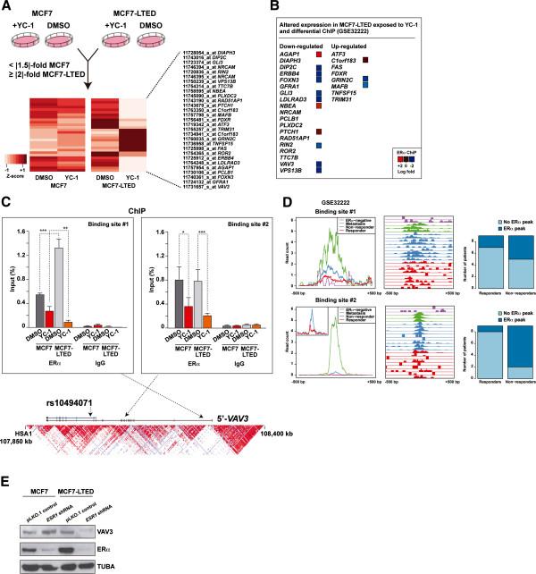
The compound YC-1 was found to comparatively reduce the viability of cell models of acquired resistance. This effect was probably not due to activation of its canonical target (soluble guanylyl cyclase), but instead was likely a result of binding to ERα. VAV3 was selectively reduced upon exposure to YC-1 or ERα depletion, and, accordingly, VAV3 depletion comparatively reduced the viability of cell models of acquired resistance. In the clinical scenario, germline variation in VAV3 was associated with the response to tamoxifen in Japanese breast cancer patients (rs10494071 combined P value = 8.4 × 10-4). The allele association combined with gene expression analyses indicated that low VAV3 expression predicts better clinical outcome. Conversely, high nuclear VAV3 expression in tumor cells was associated with poorer endocrine therapy response. Based on VAV3 expression levels and the response to erlotinib in cancer cell lines, targeting EGFR signaling may be a promising therapeutic strategy.
This study proposes VAV3 as a biomarker and a rationale for its use as a signaling target to prevent and/or overcome resistance to endocrine therapy in breast cancer.
靶向雌激素受体α(ERα)介导的细胞增殖和存活的内分泌疗法是ERα阳性乳腺癌最有效的全身治疗方法之一。然而,大多数最初对这些疗法有反应的肿瘤会通过涉及ERα转录调节可塑性的机制产生耐药性。在此,我们确定VAV3是这一过程中的关键组成部分。
进行基于细胞的化合物筛选,以确定针对内分泌治疗耐药性的治疗策略。通过分子对接分析、激动剂荧光配体测定和短发夹(sh)RNA介导的蛋白质消耗来评估与ERα的结合。进行微阵列分析以确定基因表达的改变。进行信号传导和增殖标志物的蛋白质印迹分析,以及在活力和克隆形成试验中进行shRNA介导的蛋白质消耗,以阐明VAV3的作用。评估VAV3的基因变异与他莫昔芬反应的相关性。进行VAV3的免疫组织化学分析,以确定其与治疗反应和不同肿瘤标志物的相关性。进行基因表达与药物敏感性的关联分析,以确定基于VAV3差异表达的潜在治疗方法。
发现化合物YC-1相对降低获得性耐药细胞模型的活力。这种作用可能不是由于其经典靶点(可溶性鸟苷酸环化酶)的激活,而是可能由于与ERα结合的结果。暴露于YC-1或ERα消耗后,VAV3被选择性降低,因此,VAV3消耗相对降低了获得性耐药细胞模型的活力。在临床情况下,VAV3的种系变异与日本乳腺癌患者对他莫昔芬的反应相关(rs10494071合并P值 = 8.4 × 10-4)。等位基因关联与基因表达分析表明,低VAV3表达预示着更好的临床结果。相反,肿瘤细胞中高核VAV3表达与较差的内分泌治疗反应相关。基于VAV3表达水平和癌细胞系对厄洛替尼的反应,靶向表皮生长因子受体(EGFR)信号传导可能是一种有前景的治疗策略。
本研究提出VAV3作为一种生物标志物,并为其作为信号靶点用于预防和/或克服乳腺癌内分泌治疗耐药性提供了理论依据。