Asnagli Hélène, Martire Delphine, Belmonte Nathalie, Quentin Julie, Bastian Hervé, Boucard-Jourdin Mathilde, Fall Papa Babacar, Mausset-Bonnefont Anne-Laure, Mantello-Moreau Amélie, Rouquier Sandrine, Marchetti Irène, Jorgensen Christian, Foussat Arnaud, Louis-Plence Pascale
Arthritis Res Ther. 2014 May 22;16(3):R115. doi: 10.1186/ar4567.
Regulatory T (Treg) cells play a crucial role in preventing autoimmune diseases and are an ideal target for the development of therapies designed to suppress inflammation in an antigen-specific manner. Type 1 regulatory T (Tr1) cells are defined by their capacity to produce high levels of interleukin 10 (IL-10), which contributes to their ability to suppress pathological immune responses in several settings. The aim of this study was to evaluate the therapeutic potential of collagen type II-specific Tr1 (Col-Treg) cells in two models of rheumatoid arthritis (RA) in mice.
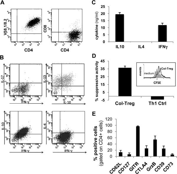
Col-Treg clones were isolated and expanded from collagen-specific TCR transgenic mice. Their cytokine secretion profile and phenotype characterization were studied. The therapeutic potential of Col-Treg cells was evaluated after adoptive transfer in collagen-antibody- and collagen-induced arthritis models. The in vivo suppressive mechanism of Col-Treg clones on effector T-cell proliferation was also investigated.
Col-Treg clones are characterized by their specific cytokine profile (IL-10(high)IL-4(neg)IFN-γ(int)) and mediate contact-independent immune suppression. They also share with natural Tregs high expression of GITR, CD39 and granzyme B. A single infusion of Col-Treg cells reduced the incidence and clinical symptoms of arthritis in both preventive and curative settings, with a significant impact on collagen type II antibodies. Importantly, injection of antigen-specific Tr1 cells decreased the proliferation of antigen-specific effector T cells in vivo significantly.
Our results demonstrate the therapeutic potential of Col-Treg cells in two models of RA, providing evidence that Col-Treg could be an efficient cell-based therapy for RA patients whose disease is refractory to current treatments.
调节性T(Treg)细胞在预防自身免疫性疾病中起关键作用,是开发旨在以抗原特异性方式抑制炎症的疗法的理想靶点。1型调节性T(Tr1)细胞的定义是其产生高水平白细胞介素10(IL-10)的能力,这有助于它们在多种情况下抑制病理性免疫反应。本研究的目的是评估II型胶原特异性Tr1(Col-Treg)细胞在两种小鼠类风湿性关节炎(RA)模型中的治疗潜力。
从胶原特异性TCR转基因小鼠中分离并扩增Col-Treg克隆。研究了它们的细胞因子分泌谱和表型特征。在胶原抗体诱导和胶原诱导的关节炎模型中进行过继转移后,评估了Col-Treg细胞的治疗潜力。还研究了Col-Treg克隆对效应T细胞增殖的体内抑制机制。
Col-Treg克隆的特征在于其特定的细胞因子谱(IL-10(高)IL-4(阴性)IFN-γ(中等)),并介导非接触依赖性免疫抑制。它们还与天然Treg共享GITR、CD39和颗粒酶B的高表达。单次输注Col-Treg细胞在预防和治疗环境中均降低了关节炎的发病率和临床症状,对II型胶原抗体有显著影响。重要的是,注射抗原特异性Tr1细胞可显著降低体内抗原特异性效应T细胞的增殖。
我们的结果证明了Col-Treg细胞在两种RA模型中的治疗潜力,提供了证据表明Col-Treg可能是一种有效的基于细胞的疗法,用于治疗对当前治疗难治的RA患者。