Suppr超能文献

学习阅读能提高智力吗?一项针对7至16岁同卵双胞胎的纵向多变量分析。

Does learning to read improve intelligence? A longitudinal multivariate analysis in identical twins from age 7 to 16.

作者信息

Ritchie Stuart J, Bates Timothy C, Plomin Robert

机构信息

The University of Edinburgh.

出版信息

Child Dev. 2015 Jan-Feb;86(1):23-36. doi: 10.1111/cdev.12272. Epub 2014 Jul 24.

Abstract

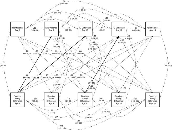
Evidence from twin studies points to substantial environmental influences on intelligence, but the specifics of this influence are unclear. This study examined one developmental process that potentially causes intelligence differences: learning to read. In 1,890 twin pairs tested at 7, 9, 10, 12, and 16 years, a cross-lagged monozygotic-differences design was used to test for associations of earlier within-pair reading ability differences with subsequent intelligence differences. The results showed several such associations, which were not explained by differences in reading exposure and were not restricted to verbal cognitive domains. The study highlights the potentially important influence of reading ability, driven by the nonshared environment, on intellectual development and raises theoretical questions about the mechanism of this influence.

摘要

双胞胎研究的证据表明环境对智力有重大影响,但这种影响的具体情况尚不清楚。本研究考察了一个可能导致智力差异的发育过程:学习阅读。在1890对7岁、9岁、10岁、12岁和16岁接受测试的双胞胎中,采用交叉滞后同卵差异设计,以检验早期双胞胎内部阅读能力差异与随后智力差异之间的关联。结果显示了若干此类关联,这些关联无法用阅读接触的差异来解释,且不限于语言认知领域。该研究突出了由非共享环境驱动的阅读能力对智力发展的潜在重要影响,并提出了关于这种影响机制的理论问题。

https://cdn.ncbi.nlm.nih.gov/pmc/blobs/250d/4354297/67672f98161d/cdev0086-0023-f1.jpg

文献AI研究员

20分钟写一篇综述,助力文献阅读效率提升50倍。

立即体验

用中文搜PubMed

大模型驱动的PubMed中文搜索引擎

马上搜索

文档翻译

学术文献翻译模型,支持多种主流文档格式。

立即体验