Suppr超能文献

盲蛛的综合分类学与物种界定:北美西部硬疣蛛属(盲蛛目:冠蛛亚目:特拉文蛛总科)的修订

Integrative taxonomy and species delimitation in harvestmen: a revision of the western North American genus Sclerobunus (Opiliones: Laniatores: Travunioidea).

作者信息

Derkarabetian Shahan, Hedin Marshal

机构信息

Department of Biology, San Diego State University, San Diego, California, United States of America; Department of Biology, University of California Riverside, Riverside, California, United States of America.

Department of Biology, San Diego State University, San Diego, California, United States of America.

出版信息

PLoS One. 2014 Aug 21;9(8):e104982. doi: 10.1371/journal.pone.0104982. eCollection 2014.

Abstract

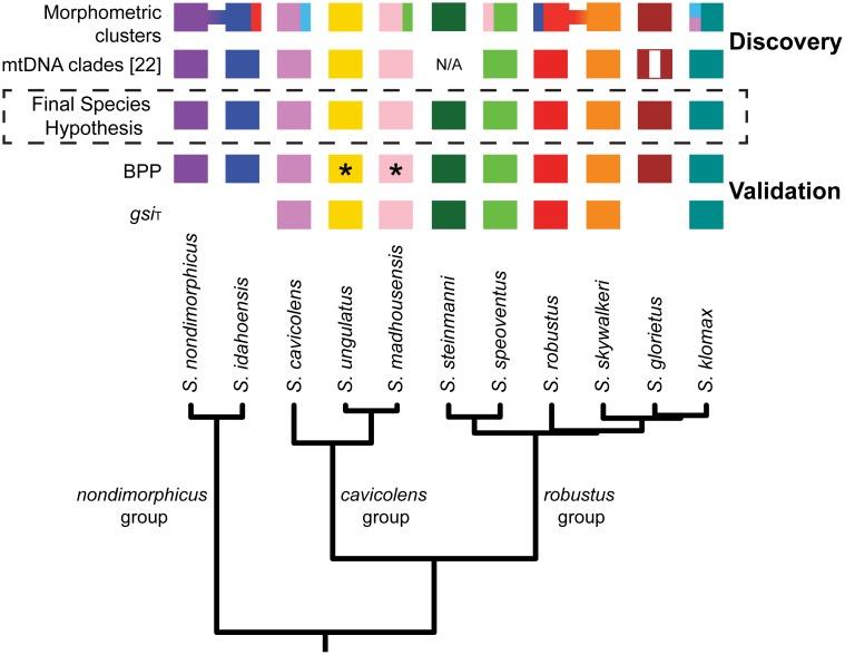
Alpha taxonomy, and specifically the delimitation of species, is becoming increasingly objective and integrative. The use of coalescent-based methods applied to genetic data is providing new tools for the discovery and delimitation of species. Here, we use an integrative approach via a combination of discovery-based multivariate morphological analyses to detect potential new species. These potential species are then used as a priori species in hypothesis-driven validation analyses with genetic data. This research focuses on the harvestmen genus Sclerobunus found throughout the mountainous regions of western North America. Based on our analyses, we conduct a revision of Sclerobunus resulting in synonymy of Cyptobunus with Sclerobunus including transfer of S. cavicolens comb. nov. and elevation of both subspecies of S. ungulatus: S. ungulatus comb. nov. and S. madhousensis comb. nov., stat. nov. The three subspecies of S. robustus are elevated, S. robustus, S. glorietus stat. nov., and S. idahoensis stat. nov. Additionally, five new species of Sclerobunus are described from New Mexico and Colorado, including S. jemez sp. nov., S. klomax sp. nov., S. skywalkeri sp. nov., S. speoventus sp. nov., and S. steinmanni sp. nov. Several of the newly described species are single-cave endemics, and our findings suggest that further exploration of western North American cave habitats will likely yield additional new species.

摘要

传统分类学,尤其是物种的界定,正变得越来越客观和综合。应用于遗传数据的基于溯祖理论的方法为物种的发现和界定提供了新工具。在这里,我们通过基于发现的多变量形态分析相结合的综合方法来检测潜在的新物种。然后将这些潜在物种用作假设驱动的遗传数据验证分析中的先验物种。本研究聚焦于分布在北美西部山区的盲蛛属Sclerobunus。基于我们的分析,我们对Sclerobunus进行了修订,将Cyptobunus与Sclerobunus同义,包括将S. cavicolens进行新组合转移,以及将S. ungulatus的两个亚种提升为物种:S. ungulatus新组合及S. madhousensis新组合,新地位。S. robustus的三个亚种被提升为物种,即S. robustus、S. glorietus新地位和S. idahoensis新地位。此外,从新墨西哥州和科罗拉多州描述了五个Sclerobunus新物种,包括S. jemez新物种、S. klomax新物种、S. skywalkeri新物种、S. speoventus新物种和S. steinmanni新物种。几个新描述的物种是单洞穴特有种,我们的研究结果表明,对北美西部洞穴栖息地的进一步探索可能会发现更多新物种。

https://cdn.ncbi.nlm.nih.gov/pmc/blobs/bcc2/4140732/9c229cdfb658/pone.0104982.g001.jpg

文献AI研究员

20分钟写一篇综述,助力文献阅读效率提升50倍。

立即体验

用中文搜PubMed

大模型驱动的PubMed中文搜索引擎

马上搜索

文档翻译

学术文献翻译模型,支持多种主流文档格式。

立即体验