Cho In K, Moran Sean P, Paudyal Ramesh, Piotrowska-Nitsche Karolina, Cheng Pei-Hsun, Zhang Xiaodong, Mao Hui, Chan Anthony W S
1. Genetics and Molecular Biology Program, Emory University, Atlanta, GA, USA; ; 2. Department of Human Genetics, Emory University School of Medicine, Atlanta, GA, USA; ; 3. Division of Neuropharmacology and Neurologic Diseases, Yerkes National Primate Research Center, Atlanta, GA, USA;
3. Division of Neuropharmacology and Neurologic Diseases, Yerkes National Primate Research Center, Atlanta, GA, USA;
Theranostics. 2014 Jul 27;4(10):972-89. doi: 10.7150/thno.9436. eCollection 2014.
The ability to longitudinally monitor cell grafts and assess their condition is critical for the clinical translation of stem cell therapy in regenerative medicine. Developing an inducible genetic magnetic resonance imaging (MRI) reporter will enable non-invasive and longitudinal monitoring of stem cell grafts in vivo.
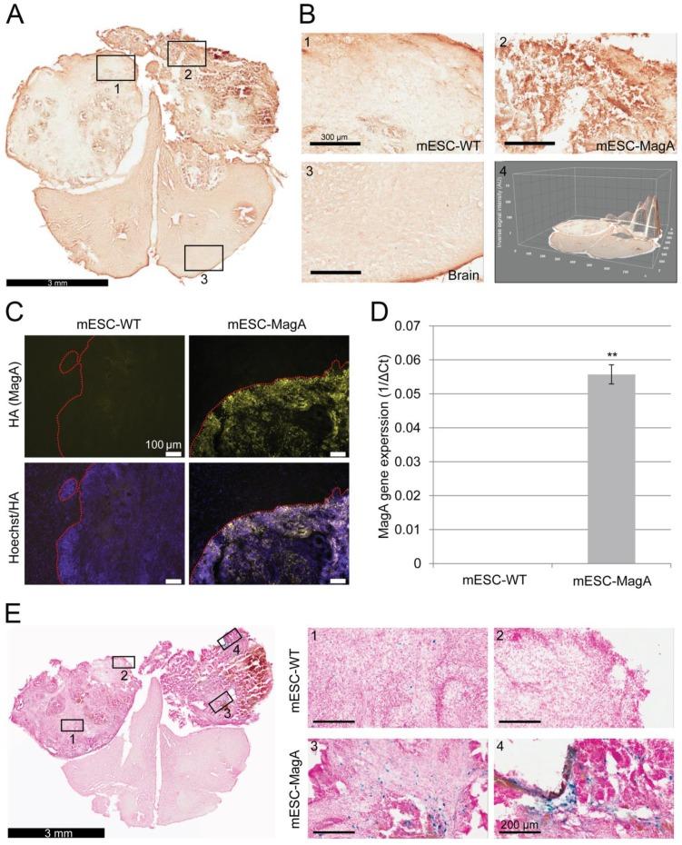
MagA, a bacterial gene involved in the formation of iron oxide nanocrystals, was genetically modified for in vivo monitoring of cell grafts by MRI. Inducible expression of MagA was regulated by a Tet-On (Tet) switch. A mouse embryonic stem cell-line carrying Tet-MagA (mESC-MagA) was established by lentivirus transduction. The impact of expressing MagA in mESCs was evaluated via proliferation assay, cytotoxicity assay, teratoma formation, MRI, and inductively coupled plasma atomic emission spectroscopy (ICP-OES). Mice were grafted with mESCs with and without MagA (mESC-MagA and mESC-WT). The condition of cell grafts with induced "ON" and non-induced "OFF" expression of MagA was longitudinally monitored in vivo using a 7T MRI scanner. After imaging, whole brain samples were harvested for histological assessment.
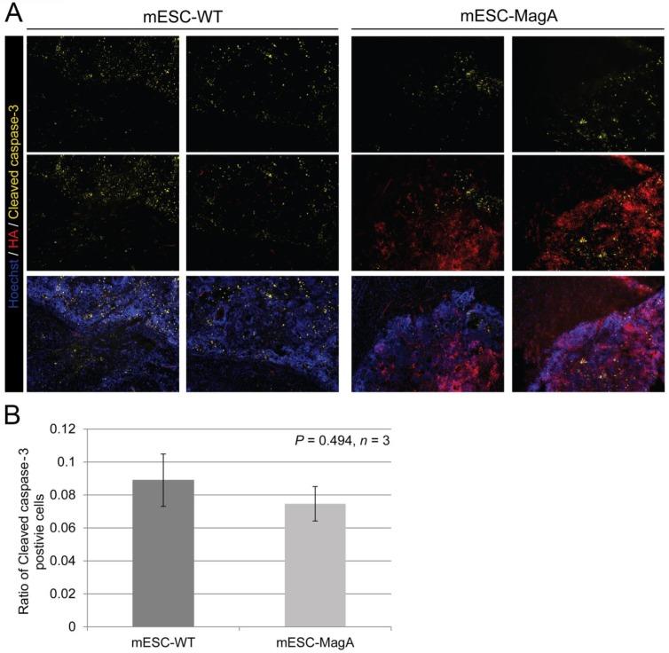
Expression of MagA in mESCs resulted in significant changes in the transverse relaxation rate (R2 or 1/T2) and susceptibility weighted MRI contrast. The pluripotency of mESCs carrying MagA was not affected in vitro or in vivo. Intracranial mESC-MagA grafts generated sufficient T2 and susceptibility weighted contrast at 7T. The mESC-MagA grafts can be monitored by MRI longitudinally upon induced expression of MagA by administering doxycycline (Dox) via diet.
Our results demonstrate MagA could be used to monitor cell grafts noninvasively, longitudinally, and repetitively, enabling the assessment of cell graft conditions in vivo.
纵向监测细胞移植并评估其状况的能力对于再生医学中干细胞治疗的临床转化至关重要。开发一种可诱导的基因磁共振成像(MRI)报告基因将能够在体内对干细胞移植进行非侵入性的纵向监测。
MagA是一种参与氧化铁纳米晶体形成的细菌基因,经过基因改造用于通过MRI在体内监测细胞移植。MagA的诱导表达由Tet-On(Tet)开关调控。通过慢病毒转导建立了携带Tet-MagA的小鼠胚胎干细胞系(mESC-MagA)。通过增殖试验、细胞毒性试验、畸胎瘤形成、MRI和电感耦合等离子体原子发射光谱法(ICP-OES)评估在mESCs中表达MagA的影响。将有或没有MagA的mESCs(mESC-MagA和mESC-WT)移植到小鼠体内。使用7T MRI扫描仪在体内纵向监测MagA诱导“开启”和未诱导“关闭”表达的细胞移植状况。成像后,采集全脑样本进行组织学评估。
MagA在mESCs中的表达导致横向弛豫率(R2或1/T2)和敏感性加权MRI对比度发生显著变化。携带MagA的mESCs的多能性在体外或体内均未受到影响。颅内mESC-MagA移植在7T时产生了足够的T2和敏感性加权对比度。通过饮食给予强力霉素(Dox)诱导MagA表达后,mESC-MagA移植可以通过MRI进行纵向监测。
我们的结果表明,MagA可用于非侵入性、纵向和重复地监测细胞移植,从而能够在体内评估细胞移植状况。