Suppr超能文献

四甲氧基查耳酮,一种查耳酮衍生物,可抑制人卵巢癌细胞的增殖,阻断细胞周期进程,并诱导其凋亡。

Tetramethoxychalcone, a chalcone derivative, suppresses proliferation, blocks cell cycle progression, and induces apoptosis of human ovarian cancer cells.

作者信息

Qi Zihao, Liu Mingming, Liu Yang, Zhang Meiqin, Yang Gong

机构信息

Cancer Institute, Fudan University Shanghai Cancer Center, Shanghai, China; Department of Oncology, Shanghai Medical College, Fudan University, Shanghai, China.

Cancer Institute, Fudan University Shanghai Cancer Center, Shanghai, China; Department of Oncology, Shanghai Medical College, Fudan University, Shanghai, China; Department of Gynecological Oncology, Fudan University Shanghai Cancer Center, Shanghai, China.

出版信息

PLoS One. 2014 Sep 2;9(9):e106206. doi: 10.1371/journal.pone.0106206. eCollection 2014.

Abstract

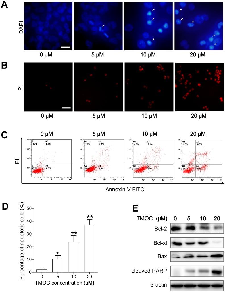
In the present study, we investigated the in vitro antitumor functions of a synthetic chalcone derivative 4,3',4',5'- tetramethoxychalcone (TMOC) in ovarian cancer cells. We found that TMOC inhibited the proliferation and colony formation of cisplatin sensitive cell line A2780 and resistant cell line A2780/CDDP, as well as ovarian cancer cell line SKOV3 in a time- and dose-dependent manner. Treatment of A2780 cells with TMOC resulted in G0/G1 cell cycle arrest through the down-regulation of cyclin D1 and CDK4, and the up-regulation of p16, p21 and p27 proteins. We demonstrated that TMOC might induce cell apoptosis through suppressing Bcl-2 and Bcl-xL, but enhancing the expression of Bax and the cleavage of PARP-1. Treatment of TMOC also reduced the invasion and migration of A2780 cells. Finally, we found that TMOC inhibited the constitutive activation of STAT3 signaling pathway and induced the expression of the tumor suppressor PTEN regardless of the p53 status in cell lines. These data suggest that TMOC may be developed as a potential chemotherapeutic agent to effectively treat certain cancers including ovarian cancer.

摘要

在本研究中,我们调查了一种合成查尔酮衍生物4,3',4',5'-四甲氧基查尔酮(TMOC)在卵巢癌细胞中的体外抗肿瘤功能。我们发现TMOC以时间和剂量依赖性方式抑制顺铂敏感细胞系A2780和耐药细胞系A2780/CDDP以及卵巢癌细胞系SKOV3的增殖和集落形成。用TMOC处理A2780细胞导致细胞周期停滞在G0/G1期,这是通过下调细胞周期蛋白D1和细胞周期蛋白依赖性激酶4(CDK4),以及上调p16、p21和p27蛋白实现的。我们证明TMOC可能通过抑制Bcl-2和Bcl-xL,但增强Bax的表达和PARP-1的裂解来诱导细胞凋亡。TMOC处理还减少了A2780细胞的侵袭和迁移。最后,我们发现TMOC抑制STAT3信号通路的组成性激活,并诱导肿瘤抑制因子PTEN的表达,而不管细胞系中的p53状态如何。这些数据表明TMOC可能被开发成为一种潜在的化疗药物,以有效治疗包括卵巢癌在内的某些癌症。

https://cdn.ncbi.nlm.nih.gov/pmc/blobs/a3d3/4152132/ca9228c92322/pone.0106206.g001.jpg

文献AI研究员

20分钟写一篇综述,助力文献阅读效率提升50倍。

立即体验

用中文搜PubMed

大模型驱动的PubMed中文搜索引擎

马上搜索

文档翻译

学术文献翻译模型,支持多种主流文档格式。

立即体验