Bates J M, Flanagan K, Mo L, Ota N, Ding J, Ho S, Liu S, Roose-Girma M, Warming S, Diehl L
Department of Pathology, Genetech, South San Francisco, California, USA.
Department of Immunology, Genetech, South San Francisco, California, USA.
Mucosal Immunol. 2015 Mar;8(2):414-28. doi: 10.1038/mi.2014.79. Epub 2014 Sep 10.
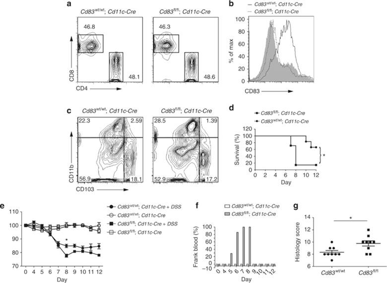
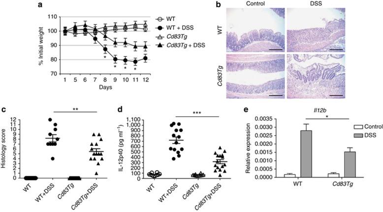
Dendritic cells (DCs) form an extensive network in the intestinal lamina propria, which orchestrates the mucosal immune response. Alterations in DC function can predispose to inflammatory bowel disease, although by unknown mechanisms. We show that CD83, a highly regulated DC cell surface protein, modulates the immune response to prevent colitis. Mice with a conditional knockout of CD83 in DCs develop exacerbated colitis following dextran sodium sulfate challenge, whereas mucosal overexpression of CD83 inhibits DC inflammatory response and protects against colitis. These CD83 perturbations can be modeled in vitro where we show that CD83 homotypic interaction occurs via cell-cell contact and inhibits pro-inflammatory responses. CD83 knockdown or cytoplasmic truncation abrogates the effects of homotypic binding. We demonstrate that CD83 homotypic interaction regulates DC activation via the mitogen-activated protein kinase pathway by inhibiting p38α phosphorylation. Our findings indicate that CD83 homotypic interactions regulate DC activation and promote mucosal homeostasis.
树突状细胞(DCs)在肠道固有层中形成一个广泛的网络,协调黏膜免疫反应。尽管其机制尚不清楚,但DC功能的改变可能易患炎症性肠病。我们发现,CD83是一种受到高度调控的DC细胞表面蛋白,可调节免疫反应以预防结肠炎。在DC中条件性敲除CD83的小鼠在接受葡聚糖硫酸钠攻击后会发生加重的结肠炎,而CD83在黏膜中的过表达则会抑制DC的炎症反应并预防结肠炎。这些CD83的扰动可以在体外进行模拟,我们发现CD83同型相互作用通过细胞间接触发生,并抑制促炎反应。敲低CD83或进行细胞质截短可消除同型结合的作用。我们证明,CD83同型相互作用通过抑制p38α磷酸化,经由丝裂原活化蛋白激酶途径调节DC的活化过程;我们的研究结果表明,CD83同型相互作用调节DC的活化并促进黏膜稳态平衡。