Han Lu, Li Yang, Tchao Jason, Kaplan Aaron D, Lin Bo, Li You, Mich-Basso Jocelyn, Lis Agnieszka, Hassan Narmeen, London Barry, Bett Glenna C L, Tobita Kimimasa, Rasmusson Randall L, Yang Lei
Department of Developmental Biology, University of Pittsburgh School of Medicine, 8117 Rangos Research Center, 530 45th Street, Pittsburgh, PA 15201, USA.
Center for Cellular and Systems Electrophysiology, Department of Physiology and Biophysics, SUNY, Buffalo, NY 14214, USA.
Cardiovasc Res. 2014 Nov 1;104(2):258-69. doi: 10.1093/cvr/cvu205. Epub 2014 Sep 10.
Familial hypertrophic cardiomyopathy (HCM) is one the most common heart disorders, with gene mutations in the cardiac sarcomere. Studying HCM with patient-specific induced pluripotent stem-cell (iPSC)-derived cardiomyocytes (CMs) would benefit the understanding of HCM mechanism, as well as the development of personalized therapeutic strategies.
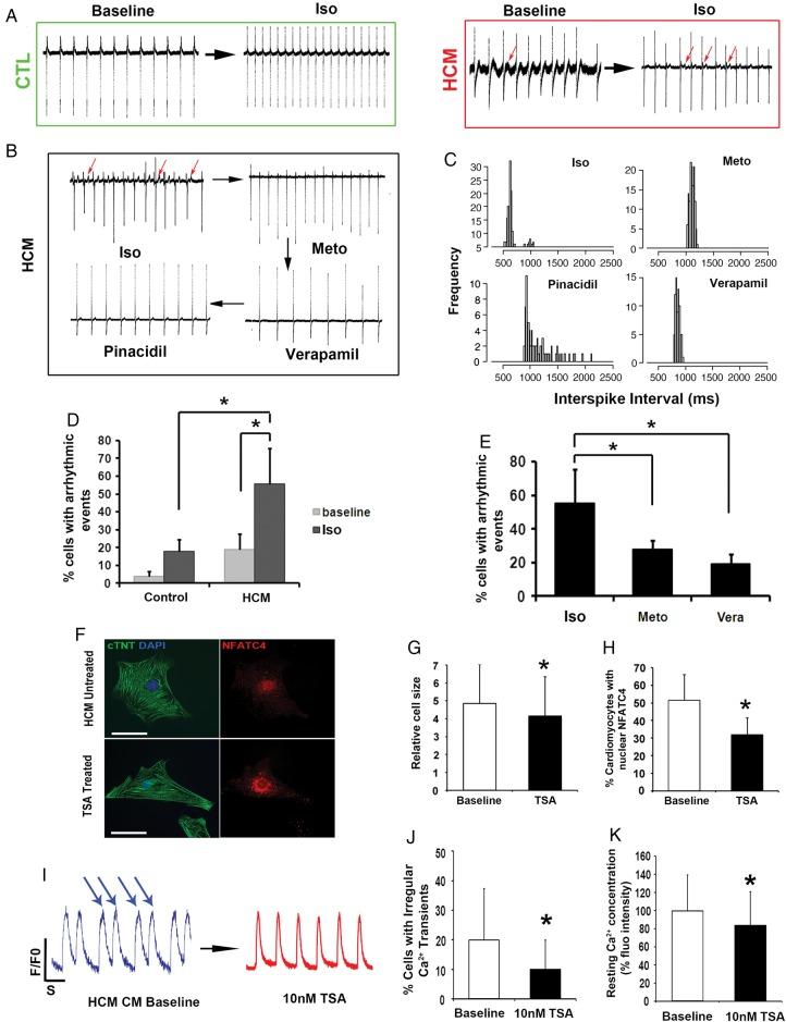
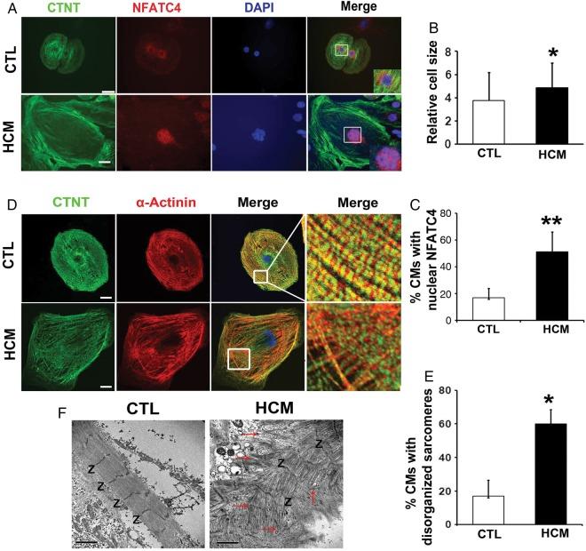
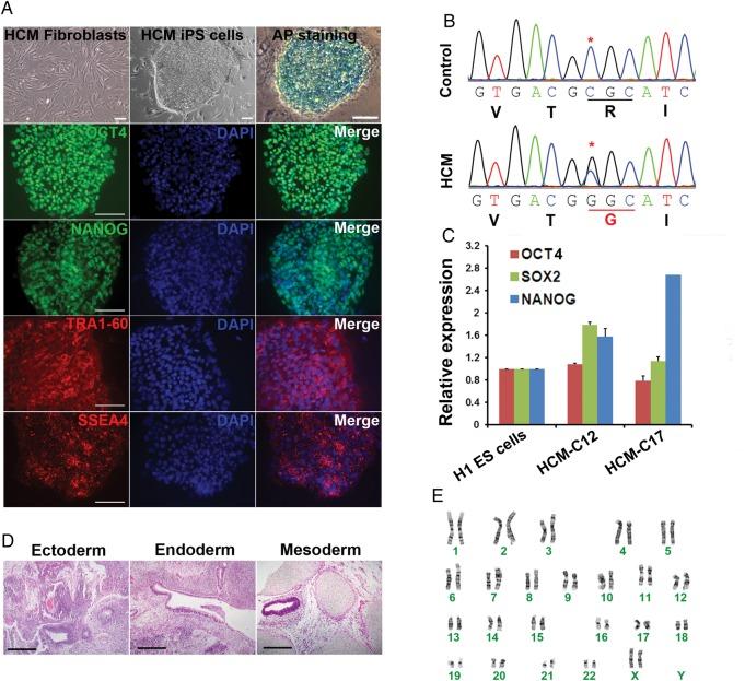
To investigate the molecular mechanism underlying the abnormal CM functions in HCM, we derived iPSCs from an HCM patient with a single missense mutation (Arginine442Glycine) in the MYH7 gene. CMs were next enriched from HCM and healthy iPSCs, followed with whole transcriptome sequencing and pathway enrichment analysis. A widespread increase of genes responsible for 'Cell Proliferation' was observed in HCM iPSC-CMs when compared with control iPSC-CMs. Additionally, HCM iPSC-CMs exhibited disorganized sarcomeres and electrophysiological irregularities. Furthermore, disease phenotypes of HCM iPSC-CMs were attenuated with pharmaceutical treatments.
Overall, this study explored the possible patient-specific and mutation-specific disease mechanism of HCM, and demonstrates the potential of using HCM iPSC-CMs for future development of therapeutic strategies. Additionally, the whole methodology established in this study could be utilized to study mechanisms of other human-inherited heart diseases.
家族性肥厚型心肌病(HCM)是最常见的心脏疾病之一,由心肌肌节中的基因突变引起。利用患者特异性诱导多能干细胞(iPSC)衍生的心肌细胞(CM)研究HCM,将有助于理解HCM的发病机制以及个性化治疗策略的开发。
为了研究HCM中CM功能异常的分子机制,我们从一名MYH7基因存在单一错义突变(精氨酸442甘氨酸)的HCM患者中获得了iPSC。接下来从HCM和健康的iPSC中富集CM,随后进行全转录组测序和通路富集分析。与对照iPSC-CM相比,在HCM iPSC-CM中观察到负责“细胞增殖”的基因普遍增加。此外,HCM iPSC-CM表现出肌节紊乱和电生理异常。此外,药物治疗减轻了HCM iPSC-CM的疾病表型。
总体而言,本研究探索了HCM可能的患者特异性和突变特异性疾病机制,并证明了使用HCM iPSC-CM开发未来治疗策略的潜力。此外,本研究建立的整个方法可用于研究其他人类遗传性心脏病的机制。