Lewis Julia M, Bürgler Christina D, Fraser Juliet A, Liao Haihui, Golubets Kseniya, Kucher Cynthia L, Zhao Peter Y, Filler Renata B, Tigelaar Robert E, Girardi Michael
Department of Dermatology, Yale School of Medicine, New Haven, Connecticut, USA.
Greenwich Hospital, Greenwich, Connecticut, USA.
J Invest Dermatol. 2015 May;135(5):1405-1414. doi: 10.1038/jid.2014.411. Epub 2014 Sep 18.
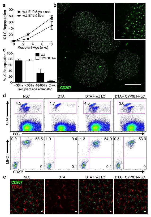
Cutaneous squamous cell carcinoma (SCC) is the most prevalent invasive malignancy with metastatic potential. The epidermis is exposed to a variety of environmental DNA-damaging chemicals, principal among which are polyaromatic hydrocarbons (PAHs) ubiquitous in the environment, tobacco smoke, and broiled meats. Langerhans cells (LCs) comprise a network of dendritic cells situated adjacent to basal, suprabasal, and follicular infundibular keratinocytes that when mutated can give rise to SCC, and LC-intact mice are markedly more susceptible than LC-deficient mice to chemical carcinogenesis provoked by initiation with the model PAH, 7,12-dimethylbenz[a]anthracene (DMBA). LCs rapidly internalize and accumulate DMBA as numerous membrane-independent cytoplasmic foci. Repopulation of LC-deficient mice using fetal liver LC-precursors restores DMBA-induced tumor susceptibility. LC expression of p450 enzyme CYP1B1 is required for maximal rapid induction of DNA-damage within adjacent keratinocytes and their efficient neoplastic transformation; however, effects of tumor progression also attributable to the presence of LC were revealed as CYP1B1 independent. Thus, LCs make multifaceted contributions to cutaneous carcinogenesis, including via the handling and metabolism of chemical mutagens. Such findings suggest a cooperative carcinogenesis role for myeloid-derived cells resident within cancer susceptible epithelial tissues principally by influencing early events in malignant transformation.
皮肤鳞状细胞癌(SCC)是最常见的具有转移潜能的侵袭性恶性肿瘤。表皮会接触到多种环境中能损伤DNA的化学物质,其中主要包括环境中普遍存在的多环芳烃(PAHs)、烟草烟雾和烤制肉类。朗格汉斯细胞(LCs)构成了一个树突状细胞网络,位于基底、基底上层和毛囊漏斗部角质形成细胞附近,这些角质形成细胞发生突变时可引发SCC,与LC缺陷小鼠相比,LC完整的小鼠对由模型PAH 7,12-二甲基苯并[a]蒽(DMBA)引发的化学致癌作用明显更敏感。LCs能迅速将DMBA内化并积累为众多不依赖膜的细胞质聚集物。使用胎肝LC前体细胞对LC缺陷小鼠进行细胞重建可恢复DMBA诱导的肿瘤易感性。相邻角质形成细胞内DNA损伤的最大快速诱导及其有效的肿瘤转化需要LC表达p450酶CYP1B1;然而,肿瘤进展的影响也归因于LC的存在,这一影响是独立于CYP1B1的。因此,LCs对皮肤致癌作用有多方面的贡献,包括通过处理和代谢化学诱变剂。这些发现表明,主要通过影响恶性转化的早期事件,驻留在癌症易感上皮组织中的髓系来源细胞在协同致癌作用中发挥作用。