Chen Limo, Gibbons Don L, Goswami Sangeeta, Cortez Maria Angelica, Ahn Young-Ho, Byers Lauren A, Zhang Xuejun, Yi Xiaohui, Dwyer David, Lin Wei, Diao Lixia, Wang Jing, Roybal Jonathon, Patel Mayuri, Ungewiss Christin, Peng David, Antonia Scott, Mediavilla-Varela Melanie, Robertson Gordon, Suraokar Milind, Welsh James W, Erez Baruch, Wistuba Ignacio I, Chen Lieping, Peng Di, Wang Shanshan, Ullrich Stephen E, Heymach John V, Kurie Jonathan M, Qin F Xiao-Feng
Department of Thoracic/Head and Neck Medical Oncology, The University of Texas MD Anderson Cancer Center, Houston, TX 77030, USA.
Department of Immunology, The University of Texas MD Anderson Cancer Center, Houston, TX 77030, USA.
Nat Commun. 2014 Oct 28;5:5241. doi: 10.1038/ncomms6241.
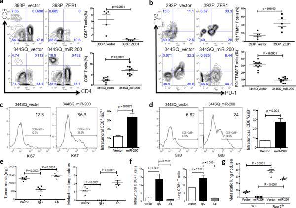
Immunosuppression of tumour-infiltrating lymphocytes (TIL) is a common feature of advanced cancer, but its biological basis has remained obscure. We demonstrate here a molecular link between epithelial-to-mesenchymal transition (EMT) and CD8(+) TIL immunosuppression, two key drivers of cancer progression. We show that microRNA-200 (miR-200), a cell-autonomous suppressor of EMT and metastasis, targets PD-L1. Moreover, ZEB1, an EMT activator and transcriptional repressor of miR-200, relieves miR-200 repression of PD-L1 on tumour cells, leading to CD8(+) T-cell immunosuppression and metastasis. These findings are supported by robust correlations between the EMT score, miR-200 levels and PD-L1 expression in multiple human lung cancer datasets. In addition to revealing a link between EMT and T-cell dysfunction, these findings also show that ZEB1 promotes metastasis through a heretofore unappreciated cell non-autonomous mechanism, and suggest that subgroups of patients in whom malignant progression is driven by EMT activators may respond to treatment with PD-L1 antagonists.
肿瘤浸润淋巴细胞(TIL)的免疫抑制是晚期癌症的一个常见特征,但其生物学基础仍不清楚。我们在此证明上皮-间质转化(EMT)与CD8(+) TIL免疫抑制之间的分子联系,这是癌症进展的两个关键驱动因素。我们表明,微小RNA-200(miR-200)是EMT和转移的细胞自主抑制因子,靶向程序性死亡配体1(PD-L1)。此外,锌指E盒结合蛋白1(ZEB1)是EMT激活剂和miR-200的转录抑制因子,可减轻miR-200对肿瘤细胞上PD-L1的抑制,导致CD8(+) T细胞免疫抑制和转移。这些发现得到了多个人类肺癌数据集中EMT评分、miR-200水平和PD-L1表达之间强相关性的支持。除了揭示EMT与T细胞功能障碍之间的联系外,这些发现还表明ZEB1通过一种迄今未被认识的细胞非自主机制促进转移,并提示由EMT激活剂驱动恶性进展的患者亚组可能对PD-L1拮抗剂治疗有反应。