Suppr超能文献

信号素4D诱导阴道上皮细胞凋亡以控制小鼠出生后阴道组织重塑。

Semaphorin 4D induces vaginal epithelial cell apoptosis to control mouse postnatal vaginal tissue remodeling.

作者信息

Ito Takuji, Bai Tao, Tanaka Tetsuji, Yoshida Kenji, Ueyama Takashi, Miyajima Masayasu, Negishi Takayuki, Kawasaki Takahiko, Takamatsu Hyota, Kikutani Hitoshi, Kumanogoh Atsushi, Yukawa Kazunori

机构信息

Department of Physiology, Faculty of Pharmacy, Meijo University, Tempaku, Nagoya 468‑8503, Japan.

Department of Obstetrics and Gynecology, Wakayama Medical University, Wakayama 641‑8509, Japan.

出版信息

Mol Med Rep. 2015 Feb;11(2):829-36. doi: 10.3892/mmr.2014.2773. Epub 2014 Oct 27.

Abstract

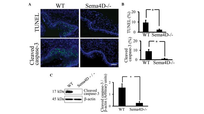
The opening of the mouse vaginal cavity to the skin is a postnatal tissue remodeling process that occurs at approximately five weeks of age for the completion of female genital tract maturation at puberty. The tissue remodeling process is primarily composed of a hormonally triggered apoptotic process predominantly occurring in the epithelium of the distal section of the vaginal cavity. However, the detailed mechanism underlying the apoptotic induction remains to be elucidated. In the present study, it was observed that the majority of BALB/c mice lacking the class 4 semaphorin, semaphorin 4D (Sema4D), developed imperforate vagina and hydrometrocolpos resulting in a perpetually unopened vaginal cavity regardless of a normal estrogen level comparable with that in wild‑type (WT) mice. Administration of β‑estradiol to infant Sema4D‑deficient (Sema4D‑/‑) mice did not induce precocious vaginal opening, which was observed in WT mice subjected to the same β‑estradiol administration, excluding the possibility that the closed vaginal phenotype was due to insufficient estrogen secretion at the time of vaginal opening. In order to assess the role of Sema4D in the postnatal vaginal tissue remodeling process, the expression of Sema4D and its receptor, plexin‑B1, was examined as well as the level of apoptosis in the vaginal epithelia of five‑week‑old WT and Sema4D‑/‑ mice. Immunohistochemical analyses confirmed the localization of Sema4D and plexin‑B1 in the mouse vaginal epithelia. Terminal deoxynucleotidyl transferase dUTP nick end labeling assay and immunohistochemistry detecting activated caspase‑3 revealed significantly fewer apoptotic cells in situ in the vaginal mucosa of five‑week‑old Sema4D‑/‑ mice compared with WT mice. The addition of recombinant Sema4D to Sema4D‑/‑ vaginal epithelial cells in culture significantly enhanced apoptosis of the vaginal epithelial cells, demonstrating the apoptosis‑inducing activity of Sema4D. The experimental reduction of plexin‑B1 expression in vaginal epithelial cells demonstrated the integral role of plexin‑B1 in Sema4D‑induced apoptotic cell death. These results suggest a non‑redundant role of Sema4D in the postnatal tissue remodeling process in five‑week‑old BALB/c mice, which involves the induction of vaginal epithelial cell apoptosis through Sema4D binding to plexin‑B1.

摘要

小鼠阴道腔向体表开放是一个出生后组织重塑过程,大约在5周龄时发生,以完成青春期雌性生殖道的成熟。该组织重塑过程主要由激素触发的凋亡过程组成,主要发生在阴道腔远端部分的上皮中。然而,凋亡诱导的详细机制仍有待阐明。在本研究中,观察到大多数缺乏4类信号素(信号素4D,Sema4D)的BALB/c小鼠出现阴道闭锁和阴道积脓积水,导致阴道腔永久未开放,尽管其雌激素水平与野生型(WT)小鼠相当。给幼年Sema4D基因缺陷(Sema4D - / -)小鼠注射β-雌二醇并未诱导早熟的阴道开放,而接受相同β-雌二醇注射的WT小鼠则出现了这种情况,排除了阴道闭锁表型是由于阴道开放时雌激素分泌不足的可能性。为了评估Sema4D在出生后阴道组织重塑过程中的作用,检测了5周龄WT和Sema4D - / -小鼠阴道上皮中Sema4D及其受体丛状蛋白-B1的表达以及凋亡水平。免疫组织化学分析证实了Sema4D和丛状蛋白-B1在小鼠阴道上皮中的定位。末端脱氧核苷酸转移酶dUTP缺口末端标记法和检测活化的半胱天冬酶-3的免疫组织化学显示,与WT小鼠相比,5周龄Sema4D - / -小鼠阴道黏膜原位凋亡细胞明显减少。在培养的Sema4D - / -阴道上皮细胞中添加重组Sema4D可显著增强阴道上皮细胞的凋亡,证明了Sema4D的凋亡诱导活性。实验性降低阴道上皮细胞中丛状蛋白-B1的表达证明了丛状蛋白-B1在Sema4D诱导的凋亡细胞死亡中的不可或缺的作用。这些结果表明,Sema4D在5周龄BALB/c小鼠出生后组织重塑过程中具有非冗余作用,这涉及通过Sema4D与丛状蛋白-B1结合诱导阴道上皮细胞凋亡。

https://cdn.ncbi.nlm.nih.gov/pmc/blobs/b3d1/4262505/20f46591ff47/MMR-11-02-0829-g00.jpg

文献AI研究员

20分钟写一篇综述,助力文献阅读效率提升50倍。

立即体验

用中文搜PubMed

大模型驱动的PubMed中文搜索引擎

马上搜索

文档翻译

学术文献翻译模型,支持多种主流文档格式。

立即体验