Wages Phillip A, Silbajoris Robert, Speen Adam, Brighton Luisa, Henriquez Andres, Tong Haiyan, Bromberg Philip A, Simmons Steven O, Samet James M
Curriculum in Toxicology, University of North Carolina at Chapel Hill, Chapel Hill, NC, USA.
EPHD, NHEERL, US Environmental Protection Agency, Chapel Hill, NC, USA.
Redox Biol. 2014;3:47-55. doi: 10.1016/j.redox.2014.10.005. Epub 2014 Oct 31.
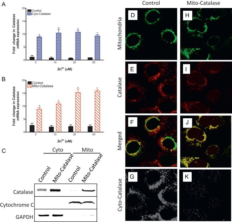
Human exposure to particulate matter (PM) is a global environmental health concern. Zinc (Zn(2+)) is a ubiquitous respiratory toxicant that has been associated with PM health effects. However, the molecular mechanism of Zn(2+) toxicity is not fully understood. H2O2 and Zn(2+) have been shown to mediate signaling leading to adverse cellular responses in the lung and we have previously demonstrated Zn(2+) to cause cellular H2O2 production. To determine the role of Zn(2+)-induced H2O2 production in the human airway epithelial cell response to Zn(2+) exposure. BEAS-2B cells expressing the redox-sensitive fluorogenic sensors HyPer (H2O2) or roGFP2 (EGSH) in the cytosol or mitochondria were exposed to 50µM Zn(2+) for 5min in the presence of 1µM of the zinc ionophore pyrithione. Intracellular H2O2 levels were modulated using catalase expression either targeted to the cytosol or ectopically to the mitochondria. HO-1 mRNA expression was measured as a downstream marker of response to oxidative stress induced by Zn(2+) exposure. Both cytosolic catalase overexpression and ectopic catalase expression in mitochondria were effective in ablating Zn(2+)-induced elevations in H2O2. Compartment-directed catalase expression blunted Zn(2+)-induced elevations in cytosolic EGSH and the increased expression of HO-1 mRNA levels. Zn(2+) leads to multiple oxidative effects that are exerted through H2O2-dependent and independent mechanisms.
人类接触颗粒物(PM)是一个全球性的环境卫生问题。锌(Zn(2+))是一种普遍存在的呼吸道毒物,与PM对健康的影响有关。然而,Zn(2+)毒性的分子机制尚未完全明确。H2O2和Zn(2+)已被证明可介导导致肺部细胞产生不良反应的信号传导,并且我们之前已证明Zn(2+)会导致细胞产生H2O2。为了确定Zn(2+)诱导产生的H2O2在人气道上皮细胞对Zn(2+)暴露反应中的作用。在存在1µM锌离子载体吡啶硫酮的情况下,将在细胞质或线粒体中表达氧化还原敏感荧光传感器HyPer(用于检测H2O2)或roGFP2(用于检测EGSH)的BEAS-2B细胞暴露于50µM Zn(2+)中5分钟。使用靶向细胞质或异位至线粒体的过氧化氢酶表达来调节细胞内H2O2水平。检测HO-1 mRNA表达,作为对Zn(2+)暴露诱导的氧化应激反应的下游标志物。细胞质过氧化氢酶过表达和线粒体异位过氧化氢酶表达均能有效消除Zn(2+)诱导的H2O2升高。细胞器定向的过氧化氢酶表达减弱了Zn(2+)诱导的细胞质EGSH升高以及HO-1 mRNA水平的增加表达。Zn(2+)会导致多种氧化效应,这些效应通过H2O2依赖性和非依赖性机制发挥作用。