Suppr超能文献

Dr-FtsA是耐辐射球菌中的一种肌动蛋白同源物,在体外对Dr-FtsZ和Ec-FtsZ的功能有不同影响。

Dr-FtsA, an actin homologue in Deinococcus radiodurans differentially affects Dr-FtsZ and Ec-FtsZ functions in vitro.

作者信息

Modi Kruti, Misra Hari S

机构信息

Molecular Biology Division, Bhabha Atomic Research Centre, Mumbai, 400 085, India.

出版信息

PLoS One. 2014 Dec 31;9(12):e115918. doi: 10.1371/journal.pone.0115918. eCollection 2014.

Abstract

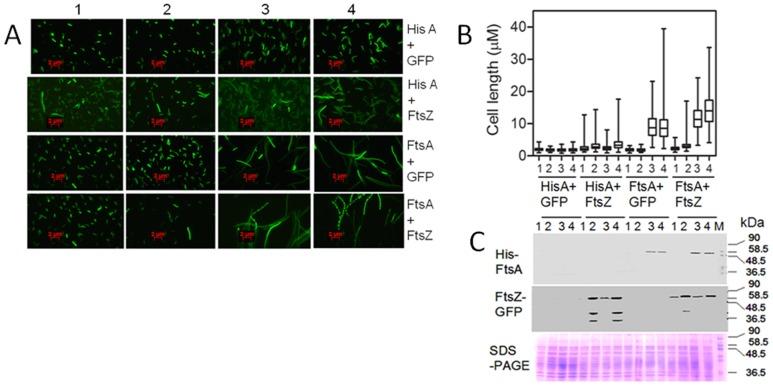
The Deinococcus radiodurans genome encodes homologues of divisome proteins including FtsZ and FtsA. FtsZ of this bacterium (Dr-FtsZ) has been recently characterized. In this paper, we study FtsA of D. radiodurans (Dr-FtsA) and its involvement in regulation of FtsZ function. Recombinant Dr-FtsA showed neither ATPase nor GTPase activity and its polymerization was ATP dependent. Interestingly, we observed that Dr-FtsA, when compared with E. coli FtsA (Ec-FtsA), has lower affinity for both Dr-FtsZ and Ec-FtsZ. Also, Dr-FtsA showed differential effects on GTPase activity and sedimentation characteristics of Dr-FtsZ and Ec-FtsZ. For instance, Dr-FtsA stimulated GTPase activity of Dr-FtsZ while GTPase activity of Ec-FtsZ was reduced in the presence of Dr-FtsA. Stimulation of GTPase activity of Dr-FtsZ by Dr-FtsA resulted in depolymerization of Dr-FtsZ. Dr-FtsA effects on GTPase activity and polymerization/depolymerisation characteristics of Dr-FtsZ did not change significantly in the presence of ATP. Recombinant E. coli expressing Dr-FtsA showed cell division inhibition in spite of in trans expression of Dr-FtsZ in these cells. These results suggested that Dr-FtsA, although it lacks ATPase activity, is still functional and differentially affects Dr-FtsZ and Ec-FtsZ function in vitro.

摘要

耐辐射球菌基因组编码包括FtsZ和FtsA在内的分裂体蛋白的同源物。这种细菌的FtsZ(Dr-FtsZ)最近已得到表征。在本文中,我们研究了耐辐射球菌的FtsA(Dr-FtsA)及其在FtsZ功能调节中的作用。重组Dr-FtsA既不显示ATP酶活性也不显示GTP酶活性,其聚合作用依赖于ATP。有趣的是,我们观察到,与大肠杆菌FtsA(Ec-FtsA)相比,Dr-FtsA对Dr-FtsZ和Ec-FtsZ的亲和力都较低。此外,Dr-FtsA对Dr-FtsZ和Ec-FtsZ的GTP酶活性以及沉降特性表现出不同的影响。例如,Dr-FtsA刺激Dr-FtsZ的GTP酶活性,而在Dr-FtsA存在的情况下,Ec-FtsZ的GTP酶活性降低。Dr-FtsA对Dr-FtsZ的GTP酶活性的刺激导致Dr-FtsZ解聚。在ATP存在的情况下,Dr-FtsA对Dr-FtsZ的GTP酶活性以及聚合/解聚特性的影响没有显著变化。尽管在这些细胞中反式表达了Dr-FtsZ,但表达Dr-FtsA的重组大肠杆菌仍表现出细胞分裂抑制。这些结果表明,Dr-FtsA虽然缺乏ATP酶活性,但仍然具有功能,并且在体外对Dr-FtsZ和Ec-FtsZ的功能有不同的影响。

https://cdn.ncbi.nlm.nih.gov/pmc/blobs/cd39/4281207/0516f48cb660/pone.0115918.g001.jpg

文献AI研究员

20分钟写一篇综述,助力文献阅读效率提升50倍。

立即体验

用中文搜PubMed

大模型驱动的PubMed中文搜索引擎

马上搜索

文档翻译

学术文献翻译模型,支持多种主流文档格式。

立即体验