Suppr超能文献

用于原位多能干细胞分析的多尺度成像与信息学流程

Multi-scale imaging and informatics pipeline for in situ pluripotent stem cell analysis.

作者信息

Gorman Bryan R, Lu Junjie, Baccei Anna, Lowry Nathan C, Purvis Jeremy E, Mangoubi Rami S, Lerou Paul H

机构信息

Department Of Pediatric Newborn Medicine and Department of Medicine, Division of Genetics, Brigham and Women's Hospital; Harvard Medical School; Harvard Stem Cell Institute, Boston, Massachusetts, United States of America; Harvard-MIT Division Of Health Sciences and Technology, Massachusetts Institute Of Technology, Cambridge, Massachusetts, United States of America; Charles Stark Draper Laboratory, Cambridge, Massachusetts, United States of America.

Department Of Pediatric Newborn Medicine and Department of Medicine, Division of Genetics, Brigham and Women's Hospital; Harvard Medical School; Harvard Stem Cell Institute, Boston, Massachusetts, United States of America.

出版信息

PLoS One. 2014 Dec 31;9(12):e116037. doi: 10.1371/journal.pone.0116037. eCollection 2014.

Abstract

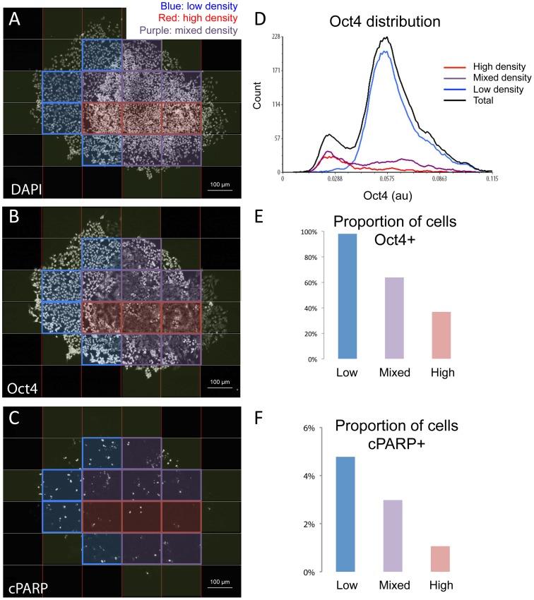
Human pluripotent stem (hPS) cells are a potential source of cells for medical therapy and an ideal system to study fate decisions in early development. However, hPS cells cultured in vitro exhibit a high degree of heterogeneity, presenting an obstacle to clinical translation. hPS cells grow in spatially patterned colony structures, necessitating quantitative single-cell image analysis. We offer a tool for analyzing the spatial population context of hPS cells that integrates automated fluorescent microscopy with an analysis pipeline. It enables high-throughput detection of colonies at low resolution, with single-cellular and sub-cellular analysis at high resolutions, generating seamless in situ maps of single-cellular data organized by colony. We demonstrate the tool's utility by analyzing inter- and intra-colony heterogeneity of hPS cell cycle regulation and pluripotency marker expression. We measured the heterogeneity within individual colonies by analyzing cell cycle as a function of distance. Cells loosely associated with the outside of the colony are more likely to be in G1, reflecting a less pluripotent state, while cells within the first pluripotent layer are more likely to be in G2, possibly reflecting a G2/M block. Our multi-scale analysis tool groups colony regions into density classes, and cells belonging to those classes have distinct distributions of pluripotency markers and respond differently to DNA damage induction. Lastly, we demonstrate that our pipeline can robustly handle high-content, high-resolution single molecular mRNA FISH data by using novel image processing techniques. Overall, the imaging informatics pipeline presented offers a novel approach to the analysis of hPS cells that includes not only single cell features but also colony wide, and more generally, multi-scale spatial configuration.

摘要

人类多能干细胞(hPS细胞)是医学治疗中细胞的潜在来源,也是研究早期发育中命运决定的理想系统。然而,体外培养的hPS细胞表现出高度的异质性,这对临床转化构成了障碍。hPS细胞以空间模式化的集落结构生长,需要进行定量单细胞图像分析。我们提供了一种分析hPS细胞空间群体背景的工具,该工具将自动荧光显微镜与分析流程相结合。它能够在低分辨率下高通量检测集落,在高分辨率下进行单细胞和亚细胞分析,生成由集落组织的单细胞数据的无缝原位图谱。我们通过分析hPS细胞周期调控和多能性标记物表达的集落间和集落内异质性来证明该工具的实用性。我们通过分析细胞周期与距离的函数关系来测量单个集落内的异质性。与集落外部松散相关的细胞更有可能处于G1期,反映出多能性较低的状态,而在第一个多能层内的细胞更有可能处于G2期,这可能反映了G2/M期阻滞。我们的多尺度分析工具将集落区域分为密度类别,属于这些类别的细胞具有不同的多能性标记物分布,并且对DNA损伤诱导的反应不同。最后,我们证明我们的流程可以通过使用新颖的图像处理技术稳健地处理高内涵、高分辨率的单分子mRNA FISH数据。总体而言,所呈现的成像信息学流程为hPS细胞分析提供了一种新方法,不仅包括单细胞特征,还包括集落范围以及更广泛的多尺度空间配置。

https://cdn.ncbi.nlm.nih.gov/pmc/blobs/0a83/4281228/5ba3fa843775/pone.0116037.g001.jpg

文献AI研究员

20分钟写一篇综述,助力文献阅读效率提升50倍。

立即体验

用中文搜PubMed

大模型驱动的PubMed中文搜索引擎

马上搜索

文档翻译

学术文献翻译模型,支持多种主流文档格式。

立即体验