Weiss Daniel J, Atkinson Peter M, Bhatt Samir, Mappin Bonnie, Hay Simon I, Gething Peter W
Spatial Ecology and Epidemiology Group, Tinbergen Building, Department of Zoology, University of Oxford, Oxford, UK.
Geography and Environment, University of Southampton, University Road, Southampton SO17 1BJ, UK.
ISPRS J Photogramm Remote Sens. 2014 Dec;98:106-118. doi: 10.1016/j.isprsjprs.2014.10.001.
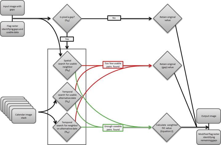
The archives of imagery and modeled data products derived from remote sensing programs with high temporal resolution provide powerful resources for characterizing inter- and intra-annual environmental dynamics. The impressive depth of available time-series from such missions (e.g., MODIS and AVHRR) affords new opportunities for improving data usability by leveraging spatial and temporal information inherent to longitudinal geospatial datasets. In this research we develop an approach for filling gaps in imagery time-series that result primarily from cloud cover, which is particularly problematic in forested equatorial regions. Our approach consists of two, complementary gap-filling algorithms and a variety of run-time options that allow users to balance competing demands of model accuracy and processing time. We applied the gap-filling methodology to MODIS Enhanced Vegetation Index (EVI) and daytime and nighttime Land Surface Temperature (LST) datasets for the African continent for 2000-2012, with a 1 km spatial resolution, and an 8-day temporal resolution. We validated the method by introducing and filling artificial gaps, and then comparing the original data with model predictions. Our approach achieved values above 0.87 even for pixels within 500 km wide introduced gaps. Furthermore, the structure of our approach allows estimation of the error associated with each gap-filled pixel based on the distance to the non-gap pixels used to model its fill value, thus providing a mechanism for including uncertainty associated with the gap-filling process in downstream applications of the resulting datasets.
源自具有高时间分辨率的遥感计划的图像档案和建模数据产品,为描述年际和年内环境动态提供了强大资源。此类任务(如中分辨率成像光谱仪和高级甚高分辨率辐射计)所提供的时间序列深度令人印象深刻,通过利用纵向地理空间数据集固有的空间和时间信息,为提高数据可用性带来了新机遇。在本研究中,我们开发了一种方法来填补主要由云层覆盖导致的图像时间序列中的空白,这在赤道森林地区尤其成问题。我们的方法由两种互补的填补空白算法和多种运行时选项组成,这些选项允许用户在模型准确性和处理时间的相互竞争需求之间取得平衡。我们将填补空白方法应用于2000 - 2012年非洲大陆的中分辨率成像光谱仪增强植被指数(EVI)以及白天和夜间陆地表面温度(LST)数据集,空间分辨率为1千米,时间分辨率为8天。我们通过引入并填补人工空白,然后将原始数据与模型预测进行比较来验证该方法。即使对于在500千米宽的引入空白内的像素,我们的方法也实现了高于0.87的值。此外,我们方法的结构允许根据用于建模其填充值的非空白像素的距离来估计与每个填补空白像素相关的误差,从而为在所得数据集的下游应用中纳入与填补空白过程相关的不确定性提供了一种机制。