Suppr超能文献

DNA复制过程中无差错的DNA损伤耐受和姐妹染色单体接近依赖于Polα/引发酶/Ctf4复合物。

Error-free DNA damage tolerance and sister chromatid proximity during DNA replication rely on the Polα/Primase/Ctf4 Complex.

作者信息

Fumasoni Marco, Zwicky Katharina, Vanoli Fabio, Lopes Massimo, Branzei Dana

机构信息

IFOM, the FIRC Institute of Molecular Oncology, Via Adamello 16, 20139 Milan, Italy.

Institute of Molecular Cancer Research, University of Zurich, CH-8057, Zurich, Switzerland.

出版信息

Mol Cell. 2015 Mar 5;57(5):812-823. doi: 10.1016/j.molcel.2014.12.038. Epub 2015 Feb 5.

Abstract

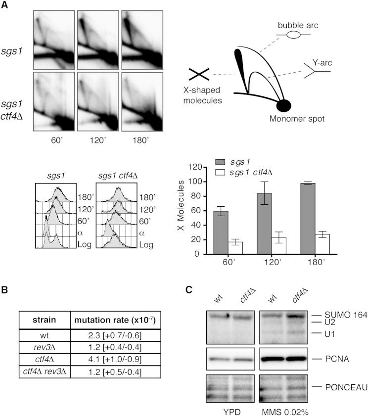
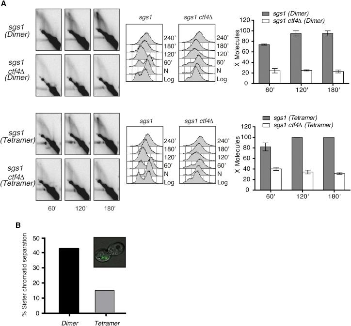
Chromosomal replication is entwined with DNA damage tolerance (DDT) and chromatin structure establishment via elusive mechanisms. Here we examined how specific replication conditions affecting replisome architecture and repriming impact on DDT. We show that Saccharomyces cerevisiae Polα/Primase/Ctf4 mutants, proficient in bulk DNA replication, are defective in recombination-mediated damage-bypass by template switching (TS) and have reduced sister chromatid cohesion. The decrease in error-free DDT is accompanied by increased usage of mutagenic DDT, fork reversal, and higher rates of genome rearrangements mediated by faulty strand annealing. Notably, the DDT defects of Polα/Primase/Ctf4 mutants are not the consequence of increased sister chromatid distance, but are instead caused by altered single-stranded DNA metabolism and abnormal replication fork topology. We propose that error-free TS is driven by timely replicative helicase-coupled re-priming. Defects in this event impact on replication fork architecture and sister chromatid proximity, and represent a frequent source of chromosome lesions upon replication dysfunctions.

摘要

染色体复制通过难以捉摸的机制与DNA损伤耐受(DDT)和染色质结构建立相互交织。在这里,我们研究了影响复制体结构和重新引发的特定复制条件如何影响DDT。我们发现,酿酒酵母Polα/引物酶/Ctf4突变体在整体DNA复制方面表现正常,但在通过模板转换(TS)进行的重组介导的损伤旁路方面存在缺陷,并且姐妹染色单体黏连性降低。无错误DDT的减少伴随着诱变DDT使用的增加、叉形反转以及由错误链退火介导的基因组重排率升高。值得注意的是,Polα/引物酶/Ctf4突变体的DDT缺陷不是姐妹染色单体距离增加的结果,而是由单链DNA代谢改变和异常的复制叉拓扑结构引起的。我们提出,无错误的TS是由及时的复制性解旋酶偶联重新引发驱动的。这一事件中的缺陷会影响复制叉结构和姐妹染色单体的接近度,并且是复制功能障碍时染色体损伤的常见来源。

https://cdn.ncbi.nlm.nih.gov/pmc/blobs/a2c1/4352764/a9110ca2e764/fx1.jpg

文献AI研究员

20分钟写一篇综述,助力文献阅读效率提升50倍。

立即体验

用中文搜PubMed

大模型驱动的PubMed中文搜索引擎

马上搜索

文档翻译

学术文献翻译模型,支持多种主流文档格式。

立即体验