Suppr超能文献

Caspase 介导热激凋亡在耳蜗中的作用导致 A/J 小鼠早期听力损失。

Caspase-mediated apoptosis in the cochleae contributes to the early onset of hearing loss in A/J mice.

出版信息

ASN Neuro. 2015 Jan-Feb;7(1). doi: 10.1177/1759091415573985.

Abstract

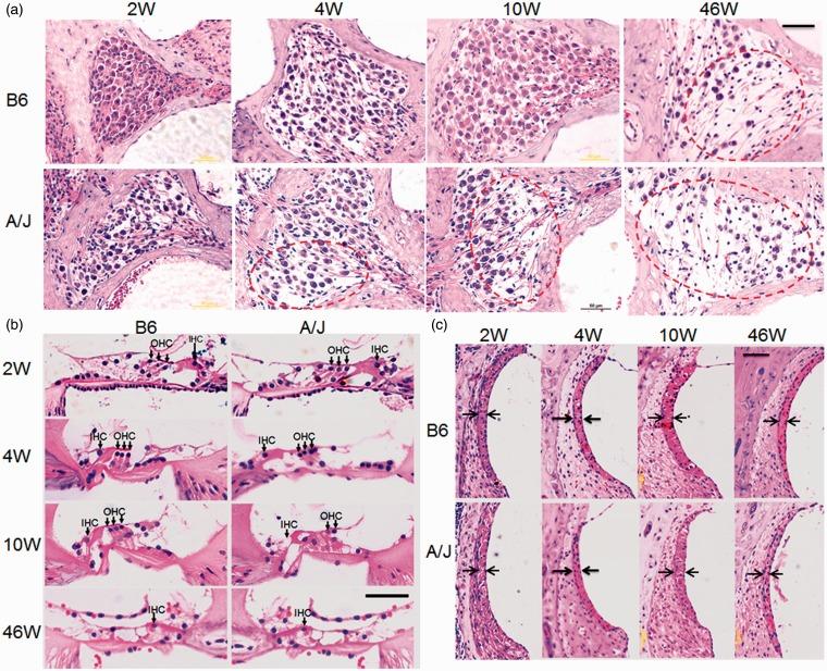
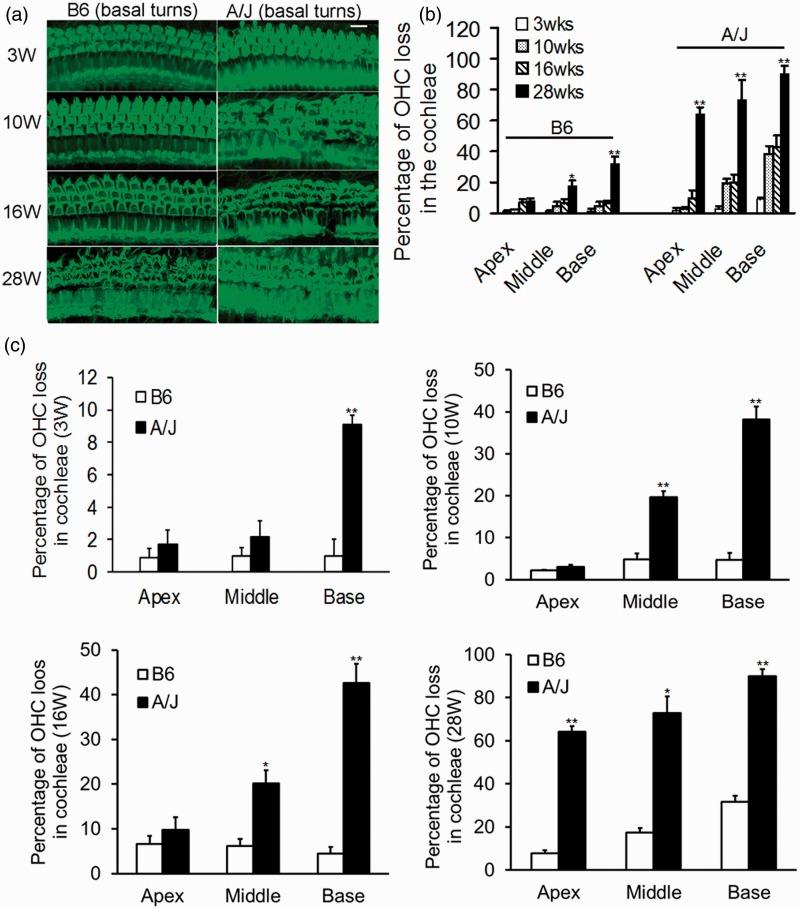
A/J and C57BL/6 J (B6) mice share a mutation in Cdh23 (ahl allele) and are characterized by age-related hearing loss. However, hearing loss occurs much earlier in A/J mice at about four weeks of age. Recent study has revealed that a mutation in citrate synthase (Cs) is one of the main contributors, but the mechanism is largely unknown. In the present study, we showed that A/J mice displayed more severe degeneration of hair cells, spiral ganglion neurons, and stria vascularis in the cochleae compared with B6 mice. Moreover, messenger RNA accumulation levels of caspase-3 and caspase-9 in the inner ears of A/J mice were significantly higher than those in B6 mice at 2 and 8 weeks of age. Immunohistochemistry localized caspase-3 expression mainly to the hair cells, spiral ganglion neurons, and stria vascularis in cochleae. In vitro transfection with Cs short hairpin RNA (shRNA) alone or cotransfection with Cs shRNA and Cdh23 shRNA significantly increased the levels of caspase-3 in an inner ear cell line (HEI-OC1). Finally, a pan-caspase inhibitor Z-VAD-FMK could preserve the hearing of A/J mice by lowering about 15 decibels of the sound pressure level for the auditory-evoked brainstem response thresholds. In conclusion, our results suggest that caspase-mediated apoptosis in the cochleae, which may be related to a Cs mutation, contributes to the early onset of hearing loss in A/J mice.

摘要

A/J 和 C57BL/6 J(B6)小鼠共享 Cdh23(ahl 等位基因)的突变,其特征是年龄相关性听力损失。然而,A/J 小鼠的听力损失发生得更早,大约在 4 周龄时。最近的研究表明,柠檬酸合酶(Cs)的突变是主要原因之一,但机制尚不清楚。在本研究中,我们发现 A/J 小鼠的耳蜗毛细胞、螺旋神经节神经元和血管纹比 B6 小鼠有更严重的退化。此外,A/J 小鼠内耳中的 caspase-3 和 caspase-9 的信使 RNA 积累水平在 2 周和 8 周龄时明显高于 B6 小鼠。免疫组织化学将 caspase-3 表达定位于耳蜗中的毛细胞、螺旋神经节神经元和血管纹。单独用 Cs 短发夹 RNA(shRNA)转染或与 Cdh23 shRNA 共转染可显著增加内耳细胞系(HEI-OC1)中 caspase-3 的水平。最后,泛 caspase 抑制剂 Z-VAD-FMK 可以通过降低约 15 分贝的听觉脑干反应阈值来保护 A/J 小鼠的听力。总之,我们的结果表明,耳蜗中 caspase 介导的细胞凋亡可能与 Cs 突变有关,导致 A/J 小鼠听力损失的早期发生。

https://cdn.ncbi.nlm.nih.gov/pmc/blobs/27d0/4366423/0293e8ab4065/10.1177_1759091415573985-fig1.jpg

文献AI研究员

20分钟写一篇综述,助力文献阅读效率提升50倍。

立即体验

用中文搜PubMed

大模型驱动的PubMed中文搜索引擎

马上搜索

文档翻译

学术文献翻译模型,支持多种主流文档格式。

立即体验