Suppr超能文献

依赖于Nesprin-2的细胞外信号调节激酶1/2区室化调控血管平滑肌细胞衰老中的DNA损伤反应。

Nesprin-2-dependent ERK1/2 compartmentalisation regulates the DNA damage response in vascular smooth muscle cell ageing.

作者信息

Warren D T, Tajsic T, Porter L J, Minaisah R M, Cobb A, Jacob A, Rajgor D, Zhang Q P, Shanahan C M

机构信息

British Heart Foundation Centre of Research Excellence, Cardiovascular Division, King's College London, London SE5 9NU, UK.

Department of Medicine, Addenbrooke's Hospital, Cambridge CB2 2QQ, UK.

出版信息

Cell Death Differ. 2015 Sep;22(9):1540-50. doi: 10.1038/cdd.2015.12. Epub 2015 Mar 6.

Abstract

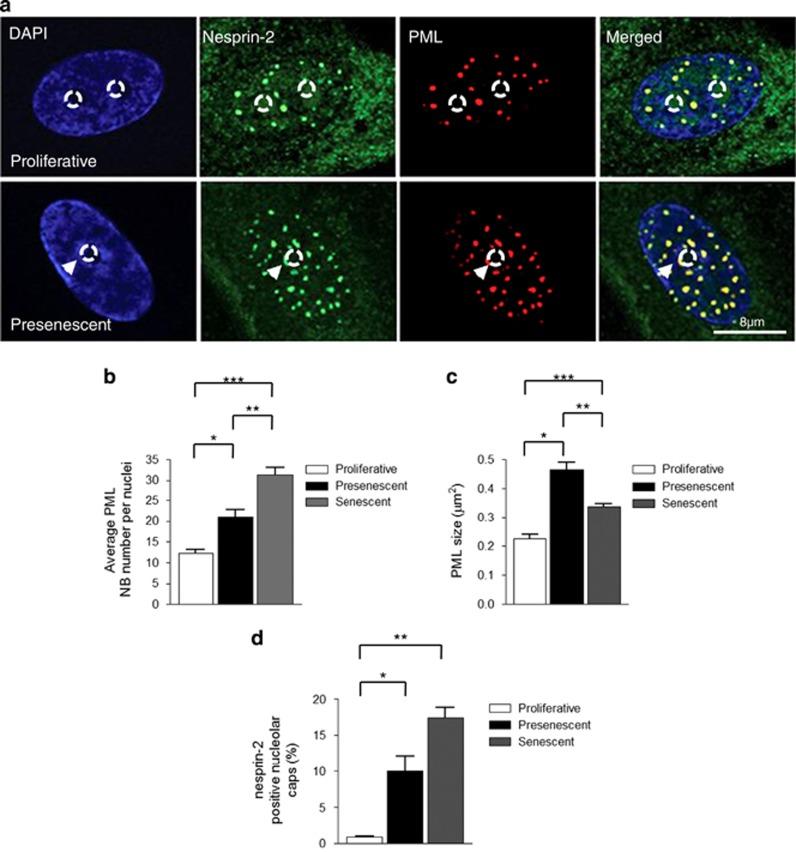
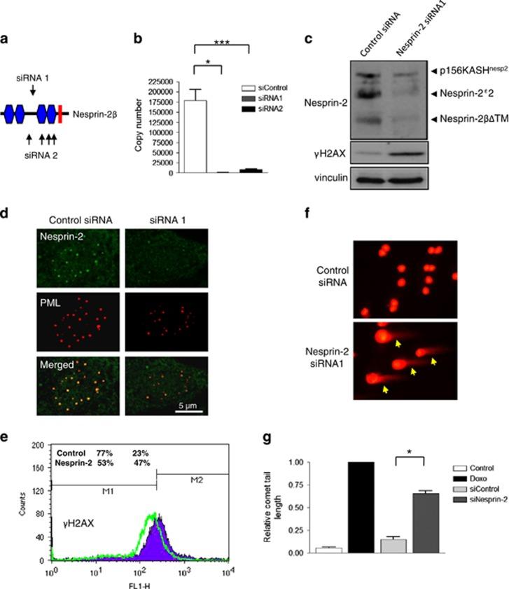
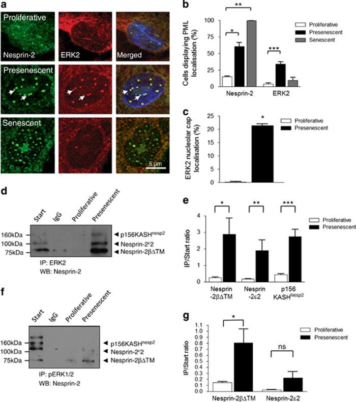
Prelamin A accumulation and persistent DNA damage response (DDR) are hallmarks of vascular smooth muscle cell (VSMC) ageing and dysfunction. Although prelamin A is proposed to interfere with DNA repair, our understanding of the crosstalk between prelamin A and the repair process remains limited. The extracellular signal-regulated kinases 1 and 2 (ERK1/2) have emerged as key players in the DDR and are known to enhance ataxia telangiectasia-mutated protein (ATM) activity at DNA lesions, and in this study, we identified a novel relationship between prelamin A accumulation and ERK1/2 nuclear compartmentalisation during VSMC ageing. We show both prelamin A accumulation and increased DNA damage occur concomitantly, before VSMC replicative senescence, and induce the localisation of ERK1/2 to promyelocytic leukaemia protein nuclear bodies (PML NBs) at the sites of DNA damage via nesprin-2 and lamin A interactions. Importantly, VSMCs treated with DNA damaging agents also displayed prelamin A accumulation and ERK compartmentalisation at PML NBs, suggesting that prelamin A and nesprin-2 are novel components of the DDR. In support of this, disruption of ERK compartmentalisation at PML NBs, by either depletion of nesprin-2 or lamins A/C, resulted in the loss of ATM from DNA lesions. However, ATM signalling and DNA repair remained intact after lamins A/C depletion, whereas nesprin-2 disruption ablated downstream Chk2 activation and induced genomic instability. We conclude that lamins A/C and PML act as scaffolds to organise DNA-repair foci and compartmentalise nesprin-2/ERK signalling. However, nesprin-2/ERK signalling fidelity, but not their compartmentalisation at PML NBs, is essential for efficient DDR in VSMCs.

摘要

前层粘连蛋白A的积累和持续的DNA损伤反应(DDR)是血管平滑肌细胞(VSMC)衰老和功能障碍的标志。尽管有人提出前层粘连蛋白A会干扰DNA修复,但我们对前层粘连蛋白A与修复过程之间相互作用的了解仍然有限。细胞外信号调节激酶1和2(ERK1/2)已成为DDR中的关键参与者,并且已知它们会增强DNA损伤处的共济失调毛细血管扩张突变蛋白(ATM)活性。在本研究中,我们确定了VSMC衰老过程中前层粘连蛋白A积累与ERK1/2核区室化之间的新关系。我们发现,在前层粘连蛋白A积累和DNA损伤增加的同时,VSMC复制性衰老之前就会发生这种情况,并通过nesprin-2和核纤层蛋白A的相互作用诱导ERK1/2在DNA损伤部位定位到早幼粒细胞白血病蛋白核体(PML NBs)。重要的是,用DNA损伤剂处理的VSMC也显示出前层粘连蛋白A积累和PML NBs处的ERK区室化,这表明前层粘连蛋白A和nesprin-2是DDR的新成分。支持这一点的是,通过耗尽nesprin-2或核纤层蛋白A/C破坏PML NBs处的ERK区室化,会导致DNA损伤处的ATM丢失。然而,核纤层蛋白A/C耗尽后,ATM信号传导和DNA修复仍然完整,而nesprin-2破坏则消除了下游Chk2激活并诱导基因组不稳定。我们得出结论,核纤层蛋白A/C和PML作为支架来组织DNA修复灶并分隔nesprin-2/ERK信号传导。然而,nesprin-2/ERK信号传导的保真度而非它们在PML NBs处的区室化对于VSMC中有效的DDR至关重要。

https://cdn.ncbi.nlm.nih.gov/pmc/blobs/add7/4532777/38e87098fc82/cdd201512f1.jpg

文献AI研究员

20分钟写一篇综述,助力文献阅读效率提升50倍。

立即体验

用中文搜PubMed

大模型驱动的PubMed中文搜索引擎

马上搜索

文档翻译

学术文献翻译模型,支持多种主流文档格式。

立即体验