van den Brink Femke, Smeets Monique A M, Hessen David J, Woertman Liesbeth
Division of Clinical and Health Psychology, Department of Behavioral Sciences, Utrecht University, Heidelberglaan 1, 3508 TC, Utrecht, The Netherlands.
Division of Methodology and Statistics, Department of Social Sciences, Utrecht University, Utrecht, The Netherlands.
Arch Sex Behav. 2016 Jul;45(5):1217-26. doi: 10.1007/s10508-015-0511-7. Epub 2015 Mar 17.
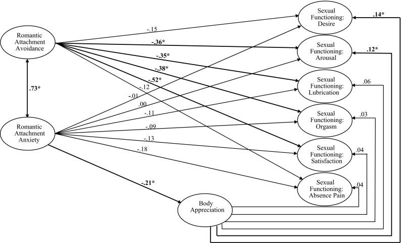
This study focused on links between romantic attachment, positive body image, and sexual functioning. Dutch female university students (N = 399) completed an online survey that included self-report items about body appreciation, sexual functioning, and romantic attachment. A proposed conceptual model was tested using structural equation modeling and a good fit to the data was found. Results revealed that attachment avoidance in a romantic context was negatively related to sexual arousal, vaginal lubrication, the ability to reach orgasm, and sexual satisfaction. Attachment anxiety was negatively related to body appreciation which, in turn, was positively related to sexual desire and arousal. Findings indicated that romantic attachment is meaningfully linked to body appreciation and sexual functioning. Therefore, the concept of adult attachment may be a useful tool for the treatment of sexual problems of young women.
本研究聚焦于浪漫依恋、积极身体意象与性功能之间的联系。荷兰女大学生(N = 399)完成了一项在线调查,其中包括关于身体欣赏、性功能和浪漫依恋的自我报告项目。使用结构方程模型对提出的概念模型进行了检验,发现该模型与数据拟合良好。结果显示,浪漫情境中的依恋回避与性唤起、阴道润滑、达到性高潮的能力以及性满意度呈负相关。依恋焦虑与身体欣赏呈负相关,而身体欣赏又与性欲和性唤起呈正相关。研究结果表明,浪漫依恋与身体欣赏和性功能存在有意义的联系。因此,成人依恋的概念可能是治疗年轻女性性问题的有用工具。