Suppr超能文献

真核藻类细胞周期蛋白依赖性激酶 A2 的功能表征作为有丝分裂调节剂揭示了非绿色谱系中的植物样特性。

Functional characterization of the diatom cyclin-dependent kinase A2 as a mitotic regulator reveals plant-like properties in a non-green lineage.

机构信息

Department of Plant Systems Biology, Flanders Institute for Biotechnology (VIB), 9052, Ghent, Belgium.

Department of Plant Systems Biology, VIB, and Bioinformatics, Ghent University, 9052, Ghent, Belgium.

出版信息

BMC Plant Biol. 2015 Mar 14;15:86. doi: 10.1186/s12870-015-0469-6.

Abstract

BACKGROUND

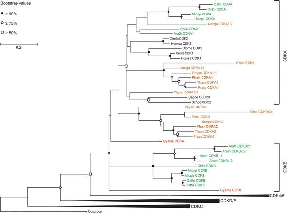
Cyclin-dependent kinases (CDKs) are crucial regulators of cell cycle progression in eukaryotes. The diatom CDKA2 was originally assigned to the classical A-type CDKs, but its cell cycle phase-specific transcription at the G2-to-M phase transition is typical for plant-specific B-type CDKs.

RESULTS

Here, we report the functional characterization of CDKA2 from the diatom Phaeodactylum tricornutum. Through a yeast two-hybrid library screen, CDKA2 was found to interact with the G2/M-specific CDK scaffolding factor CKS1. Localization of CDKA2 was found to be nuclear in interphase cells, while in cells undergoing cytokinesis, the signal extended to the cell division plane. In addition, overexpression of CDKA2 induced an overall reduction in the cell growth rate. Expression analysis of cell cycle marker genes in the overexpression lines indicates that this growth reduction is primarily due to a prolongation of the mitotic phase.

CONCLUSIONS

Our study indicates a role for CDKA2 during cell division in diatoms. The functional characterization of a CDK with clear CDKB properties in a non-green organism questions whether the current definition of B-type CDKs being plant-specific might need revision.

摘要

背景

细胞周期蛋白依赖性激酶(CDKs)是真核生物细胞周期进程的关键调节因子。菱形藻的 CDKA2 最初被分配到经典的 A 型 CDKs 中,但它在 G2 到 M 期转变时的细胞周期相特异性转录是植物特异性 B 型 CDKs 的典型特征。

结果

在这里,我们报告了菱形藻中的 CDKA2 的功能特征。通过酵母双杂交文库筛选,发现 CDKA2 与 G2/M 特异性 CDK 支架因子 CKS1 相互作用。CDKA2 的定位在间期细胞中是核内的,而在进行胞质分裂的细胞中,信号延伸到细胞分裂平面。此外,CDKA2 的过表达诱导细胞生长速率的整体降低。过表达系中细胞周期标记基因的表达分析表明,这种生长减少主要是由于有丝分裂阶段的延长。

结论

我们的研究表明 CDKA2 在菱形藻的细胞分裂过程中发挥作用。在非绿色生物中,具有明确 CDKB 特性的 CDK 的功能特征表明,当前 B 型 CDKs 特异性为植物的定义可能需要修订。

https://cdn.ncbi.nlm.nih.gov/pmc/blobs/2fbd/4392632/6c889098fdcb/12870_2015_469_Fig1_HTML.jpg

文献AI研究员

20分钟写一篇综述,助力文献阅读效率提升50倍。

立即体验

用中文搜PubMed

大模型驱动的PubMed中文搜索引擎

马上搜索

文档翻译

学术文献翻译模型,支持多种主流文档格式。

立即体验