Suppr超能文献

对乳腺癌进行建模需要识别并纠正一种关键的细胞谱系依赖性转导偏差。

Modelling breast cancer requires identification and correction of a critical cell lineage-dependent transduction bias.

作者信息

Hines William C, Yaswen Paul, Bissell Mina J

机构信息

Life Sciences Division, Lawrence Berkeley National Laboratory, Mailstop 977R225A, 1 Cyclotron Road, Berkeley, California 94720, USA.

出版信息

Nat Commun. 2015 Apr 21;6:6927. doi: 10.1038/ncomms7927.

Abstract

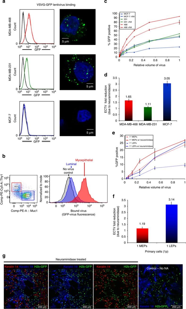
Clinically relevant human culture models are essential for developing effective therapies and exploring the biology and etiology of human cancers. Current breast tumour models, such as those from oncogenically transformed primary breast cells, produce predominantly basal-like properties, whereas the more common phenotype expressed by the vast majority of breast tumours are luminal. Reasons for this puzzling, yet important phenomenon, are not understood. We show here that luminal epithelial cells are significantly more resistant to viral transduction than their myoepithelial counterparts. We suggest that this is a significant barrier to generating luminal cell lines and experimental tumours in vivo and to accurate interpretation of results. We show that the resistance is due to lower affinity of luminal cells for virus attachment, which can be overcome by pretreating cells--or virus--with neuraminidase. We present an analytical method for quantifying transductional differences between cell types and an optimized protocol for transducing unsorted primary human breast cells in context.

摘要

临床相关的人类培养模型对于开发有效的治疗方法以及探索人类癌症的生物学特性和病因至关重要。当前的乳腺肿瘤模型,例如那些源自致癌转化的原代乳腺细胞的模型,主要呈现基底样特性,而绝大多数乳腺肿瘤所表现出的更为常见的表型是管腔型。这种令人困惑却又重要的现象的原因尚不清楚。我们在此表明,管腔上皮细胞比其肌上皮对应细胞对病毒转导的抗性显著更强。我们认为这是在体内生成管腔细胞系和实验性肿瘤以及准确解读结果的一个重大障碍。我们表明这种抗性是由于管腔细胞对病毒附着的亲和力较低,而通过用神经氨酸酶预处理细胞或病毒可以克服这一点。我们提出了一种用于量化细胞类型之间转导差异的分析方法以及一种在实际情况下转导未分选的原代人乳腺细胞的优化方案。

https://cdn.ncbi.nlm.nih.gov/pmc/blobs/f32b/4411288/339cb2621341/ncomms7927-f1.jpg

文献AI研究员

20分钟写一篇综述,助力文献阅读效率提升50倍。

立即体验

用中文搜PubMed

大模型驱动的PubMed中文搜索引擎

马上搜索

文档翻译

学术文献翻译模型,支持多种主流文档格式。

立即体验