Sanin David E, Prendergast Catriona T, Mountford Adrian P
Department of Biology, Centre for Immunology and Infection, University of York, York YO10 5DD, United Kingdom.
Department of Biology, Centre for Immunology and Infection, University of York, York YO10 5DD, United Kingdom
J Immunol. 2015 Aug 1;195(3):1218-32. doi: 10.4049/jimmunol.1500146. Epub 2015 Jun 26.
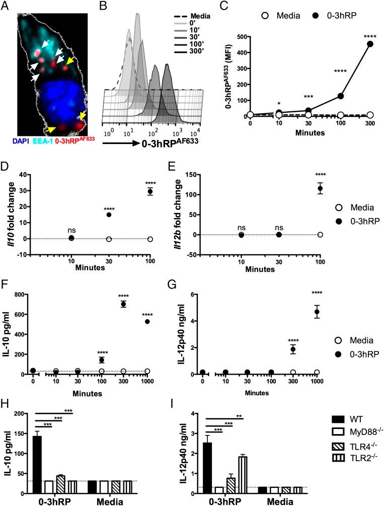
IL-10 is produced by macrophages in diverse immune settings and is critical in limiting immune-mediated pathology. In helminth infections, macrophages are an important source of IL-10; however, the molecular mechanism underpinning production of IL-10 by these cells is poorly characterized. In this study, bone marrow-derived macrophages exposed to excretory/secretory products released by Schistosoma mansoni cercariae rapidly produce IL-10 as a result of MyD88-mediated activation of MEK/ERK/RSK and p38. The phosphorylation of these kinases was triggered by TLR2 and TLR4 and converged on activation of the transcription factor CREB. Following phosphorylation, CREB is recruited to a novel regulatory element in the Il10 promoter and is also responsible for regulating a network of genes involved in metabolic processes, such as glycolysis, the tricarboxylic acid cycle, and oxidative phosphorylation. Moreover, skin-resident tissue macrophages, which encounter S. mansoni excretory/secretory products during infection, are the first monocytes to produce IL-10 in vivo early postinfection with S. mansoni cercariae. The early and rapid release of IL-10 by these cells has the potential to condition the dermal microenvironment encountered by immune cells recruited to this infection site, and we propose a mechanism by which CREB regulates the production of IL-10 by macrophages in the skin, but also has a major effect on their metabolic state.
白细胞介素-10(IL-10)由巨噬细胞在多种免疫环境中产生,对限制免疫介导的病理过程至关重要。在蠕虫感染中,巨噬细胞是IL-10的重要来源;然而,这些细胞产生IL-10的分子机制尚未得到充分表征。在本研究中,暴露于曼氏血吸虫尾蚴排泄/分泌产物的骨髓来源巨噬细胞由于MyD88介导的MEK/ERK/RSK和p38激活而迅速产生IL-10。这些激酶的磷酸化由TLR2和TLR4触发,并汇聚于转录因子CREB的激活。磷酸化后,CREB被招募到Il10启动子中的一个新调控元件上,并且还负责调节参与代谢过程的基因网络,如糖酵解、三羧酸循环和氧化磷酸化。此外,在感染期间遇到曼氏血吸虫排泄/分泌产物的皮肤驻留组织巨噬细胞是曼氏血吸虫尾蚴感染后体内最早产生IL-10的单核细胞。这些细胞早期快速释放IL-10有可能调节招募到该感染部位的免疫细胞所遇到的真皮微环境,并且我们提出了一种机制,通过该机制CREB调节皮肤中巨噬细胞IL-10的产生,而且对它们的代谢状态也有重大影响。